小度生活
首页
美食营养
手工爱好
生活家居
返回
小度生活
首页
美食营养
游戏数码
手工爱好
生活家居
健康养生
运动户外
职场理财
情感交际
母婴教育
时尚美容
知识问答
生活知识
搜索
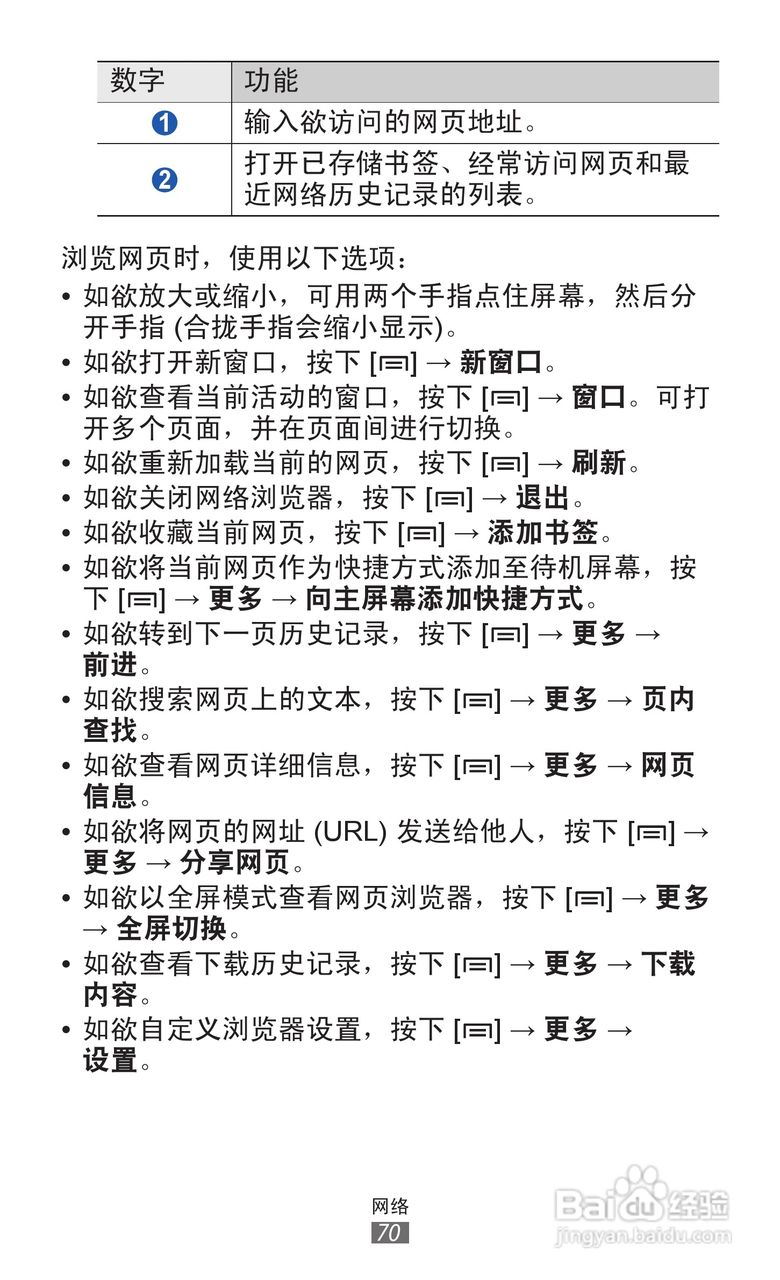
三星 GT-S5368手机说明书:[7]
2025-12-27 01:20:15
(共篇)
上一篇:
|
下一篇:
声明:
本网站引用、摘录或转载内容仅供网站访问者交流或参考,不代表本站立场,如存在版权或非法内容,请联系站长删除,联系邮箱:site.kefu@qq.com。
相关推荐
三星 GT-S5368手机说明书:[10]
阅读量:145
三星GT-S5150手机使用说明书:[7]
阅读量:91
三星GT-S5233S手机使用说明书:[7]
阅读量:44
三星GT-S5660手机使用说明书:[7]
阅读量:168
手机6g和8g的区别
阅读量:189
猜你喜欢
毛利率计算公式是什么
张宏民为什么至今单身
uc是什么
prada什么意思
牛头人是什么意思梗
爱恨就在一瞬间是什么歌
育婴师是干什么的
js是什么
fair是什么意思
奥林匹克精神是什么
猜你喜欢
树懒是什么动物
home是什么意思
松露是什么
restaurant什么意思
肝硬化有什么症状
中考成绩什么时候出
一颦一笑是什么意思
hummer是什么车
脸色发黄是什么原因
边际贡献是什么意思