小度生活
首页
美食营养
手工爱好
生活家居
返回
小度生活
首页
美食营养
游戏数码
手工爱好
生活家居
健康养生
运动户外
职场理财
情感交际
母婴教育
时尚美容
搜索
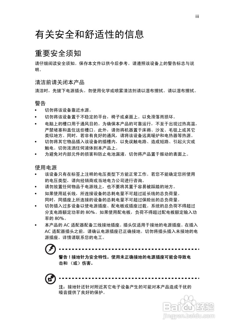
ACER宏基Aspire T690计算机说明书:[1]
2025-11-13 22:43:35
本篇为《ACER宏基Aspire T690计算机说明书》,主要介绍该产品的使用方法以及常见故障解决方案。
(共篇)
下一篇:
声明:
本网站引用、摘录或转载内容仅供网站访问者交流或参考,不代表本站立场,如存在版权或非法内容,请联系站长删除,联系邮箱:site.kefu@qq.com。
相关推荐
ACER宏基Aspire M3610计算机说明书:[1]
阅读量:56
ACER宏基Aspire M1350计算机说明书:[1]
阅读量:95
ACER宏基Aspire M3100计算机说明书:[1]
阅读量:171
ACER宏基Aspire G3210计算机说明书:[1]
阅读量:177
ACER宏基Aspire G1710计算机说明书:[1]
阅读量:100
猜你喜欢
绿色配什么颜色好看
古着是什么意思
陀螺仪有什么用
海鲜不能和什么一起吃
dvvt发动机是什么意思
公摊面积什么意思
手机闪退是什么原因
rec是什么意思
什么时候取环最合适
穷兵黩武是什么意思
猜你喜欢
梦见鳄鱼是什么意思
green是什么意思
希望你能爱我到地老到天荒什么歌
缘分是什么
not是什么意思
打印机什么牌子好
1921年属什么生肖
备份是什么意思
佛跳墙里面有什么材料
籼米是什么米