小度生活
首页
美食营养
手工爱好
生活家居
返回
小度生活
首页
美食营养
游戏数码
手工爱好
生活家居
健康养生
运动户外
职场理财
情感交际
母婴教育
时尚美容
搜索
MEIDEN THYFREC-VT240S明电全数字交流调速装置说明书:[3]
2025-11-12 23:01:43
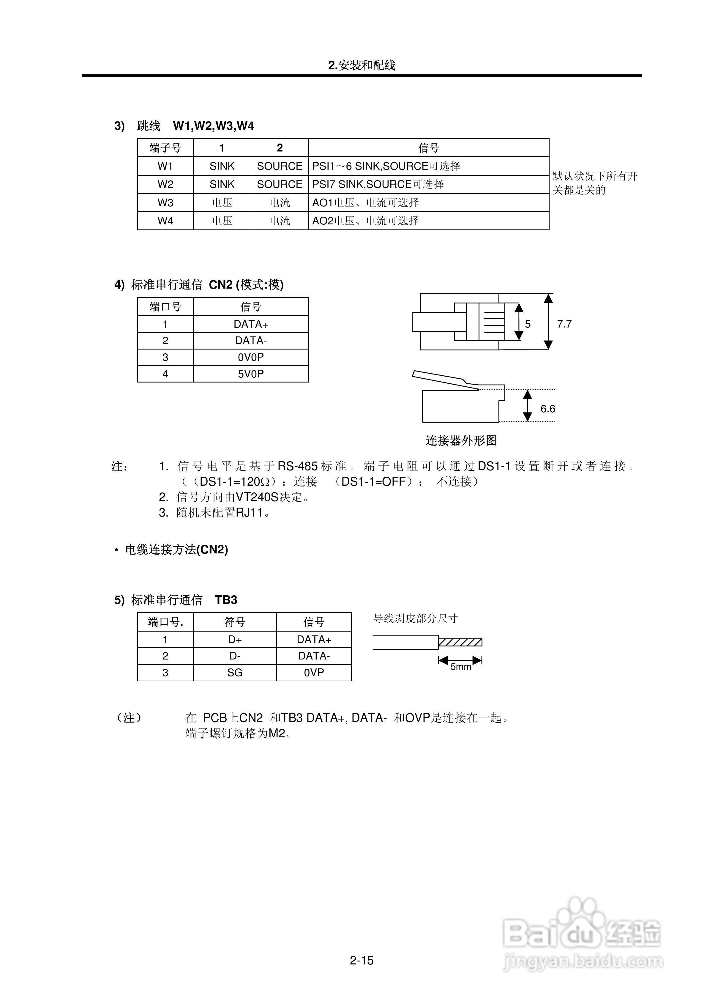
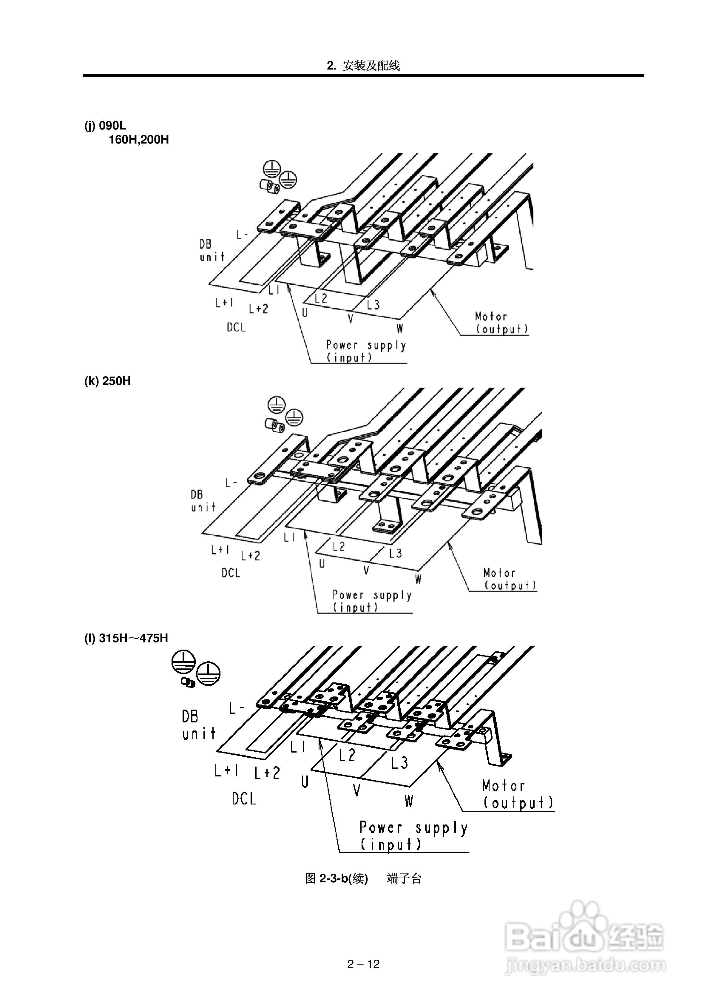
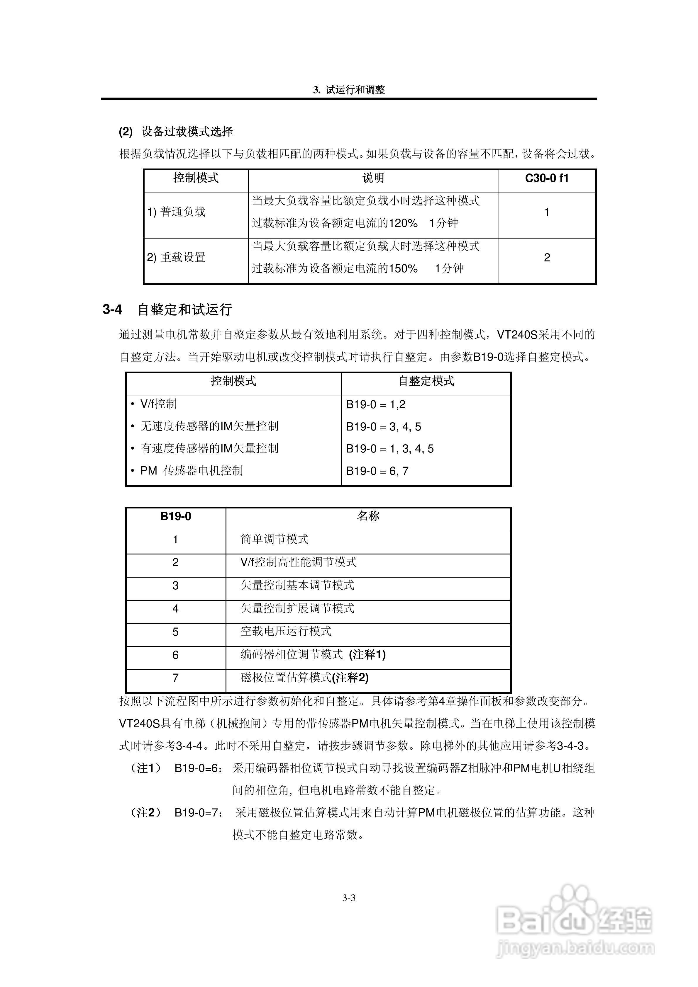
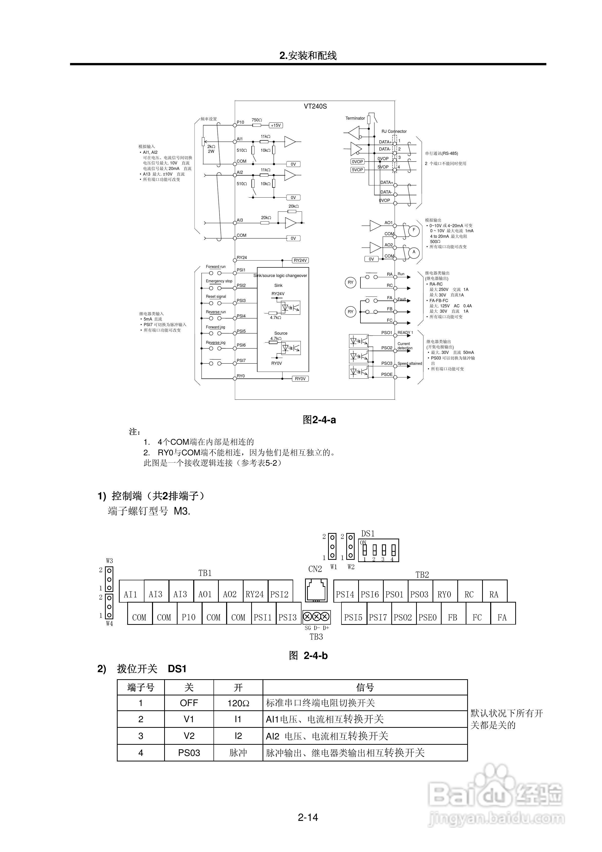
本篇为《MEIDEN THYFREC-VT240S明电全数字交流调速装置说明书》,主要介绍该产品的使用方法以及常见故障解决方案。
(共篇)
上一篇:
|
下一篇:
声明:
本网站引用、摘录或转载内容仅供网站访问者交流或参考,不代表本站立场,如存在版权或非法内容,请联系站长删除,联系邮箱:site.kefu@qq.com。
相关推荐
MEIDEN THYFREC-VT240S明电全数字交流调速装置说明书:[6]
阅读量:101
腾讯模拟器卡顿怎么解决
阅读量:31
MEIDEN THYFREC-VT240S明电全数字交流调速装置说明书:[5]
阅读量:154
KJT-400交流调压调速装置使用说明书:[2]
阅读量:117
KJT-400交流调压调速装置使用说明书:[3]
阅读量:40
猜你喜欢
人事代理是什么意思
难过的反义词是什么
分析纯是什么意思
女生安全期是什么时候
also什么意思
技术支持是做什么的
诧异的近义词是什么
肝在什么位置
krump是什么舞
经常头晕是什么原因
猜你喜欢
pkg是什么意思
ufo是什么意思
刷机什么意思
bear什么意思
太岁是什么
作文我学会了什么
卡介苗是预防什么的
krump是什么舞
rice是什么意思
精绝古城结局什么意思