小度生活
首页
美食营养
手工爱好
生活家居
返回
小度生活
首页
美食营养
游戏数码
手工爱好
生活家居
健康养生
运动户外
职场理财
情感交际
母婴教育
时尚美容
知识问答
生活知识
生活百科
搜索
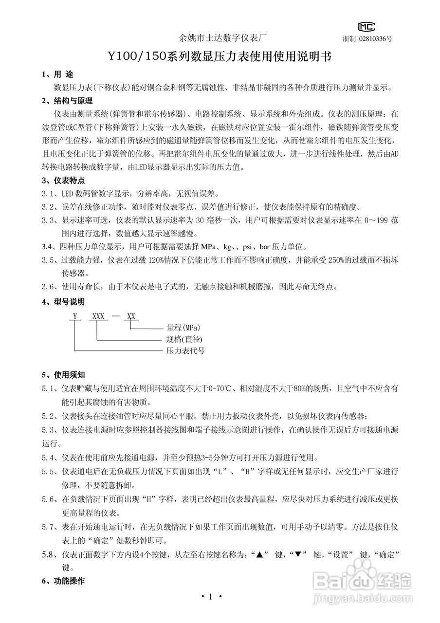
Y150系列数显压力表使用说明书
2026-05-16 13:42:19
声明:
本网站引用、摘录或转载内容仅供网站访问者交流或参考,不代表本站立场,如存在版权或非法内容,请联系站长删除,联系邮箱:site.kefu@qq.com。
相关推荐
Windows找不到文件‘regedit’,打不开注册表
阅读量:128
win10控制面板卸载不了软件怎么办
阅读量:131
电脑应用程序无法运行怎么办
阅读量:195
如何彻底卸载软件程序?彻底删除软件程序
阅读量:133
win10自动安装软件怎么办
阅读量:148
猜你喜欢
德尔玛吸尘器怎么样
鸡胸肉的做法大全家常菜
油饼的家常做法
宫腔积液是怎么回事
婚礼请柬怎么写
治疗牙疼的快速方法
红烧鲅鱼的家常做法
火灾逃生方法
发财树的养殖方法
后脑勺痛是怎么回事
猜你喜欢
午餐肉怎么做好吃
唇炎的治疗方法
大冒险惩罚大全
抬头纹怎么去
triz创新方法
美的豆浆机怎么用
童谣大全100首
小米手机死机怎么办
六种退烧的好方法
机器人图片大全大图