小度生活
首页
美食营养
手工爱好
生活家居
返回
小度生活
首页
美食营养
游戏数码
手工爱好
生活家居
健康养生
运动户外
职场理财
情感交际
母婴教育
时尚美容
知识问答
生活知识
生活百科
搜索
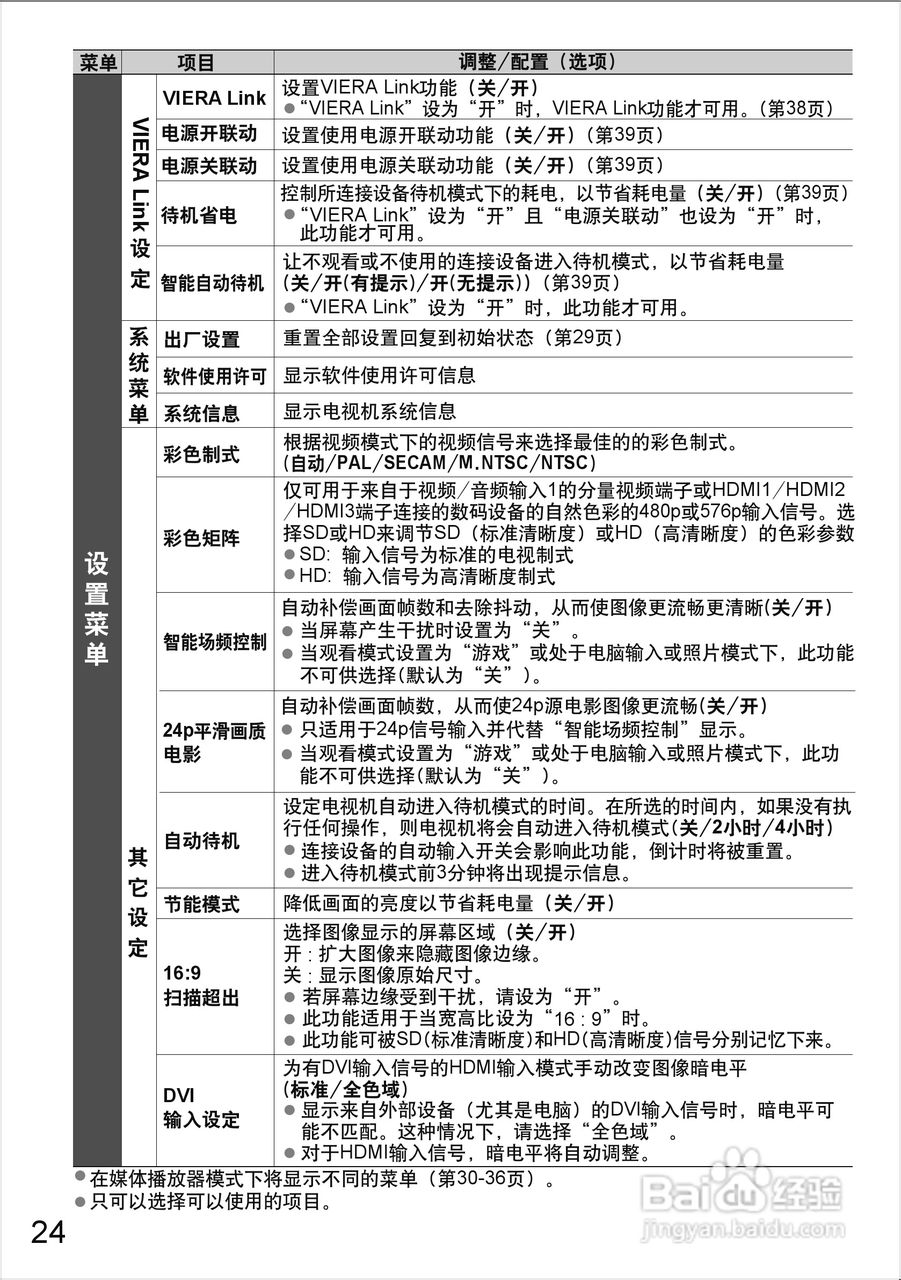
松下等离子电视TH-P58S20C型使用说明书:[3]
2026-04-23 17:52:10
(共篇)
上一篇:
|
下一篇:
声明:
本网站引用、摘录或转载内容仅供网站访问者交流或参考,不代表本站立场,如存在版权或非法内容,请联系站长删除,联系邮箱:site.kefu@qq.com。
相关推荐
松下等离子电视TH-P58S20C型使用说明书:[2]
阅读量:107
松下等离子电视TH-P58S20C型使用说明书:[1]
阅读量:86
松下等离子电视TH-P65S20C型使用说明书:[5]
阅读量:44
松下等离子电视TH-42PA40C型使用说明书:[3]
阅读量:138
松下等离子电视TH-42PA40C型使用说明书:[4]
阅读量:83
猜你喜欢
怎么养鱼
大便带血怎么回事
太原理工大学怎么样
嗓子疼是怎么回事
吃虾过敏怎么办
拉屎拉出血怎么回事
怎么调节电脑亮度
先科音响怎么样
建行信用卡利息怎么算
贷款怎么贷
猜你喜欢
鸡脯肉怎么做好吃
上海大学怎么样
欧神诺瓷砖质量怎么样
ps怎么用
怎么让网速变快
社保怎么转入新单位
大连财经学院怎么样
鹿鞭怎么吃
微信拍一拍怎么玩
尿结石怎么治疗