小度生活
首页
美食营养
手工爱好
生活家居
返回
小度生活
首页
美食营养
游戏数码
手工爱好
生活家居
健康养生
运动户外
职场理财
情感交际
母婴教育
时尚美容
知识问答
生活知识
生活百科
搜索
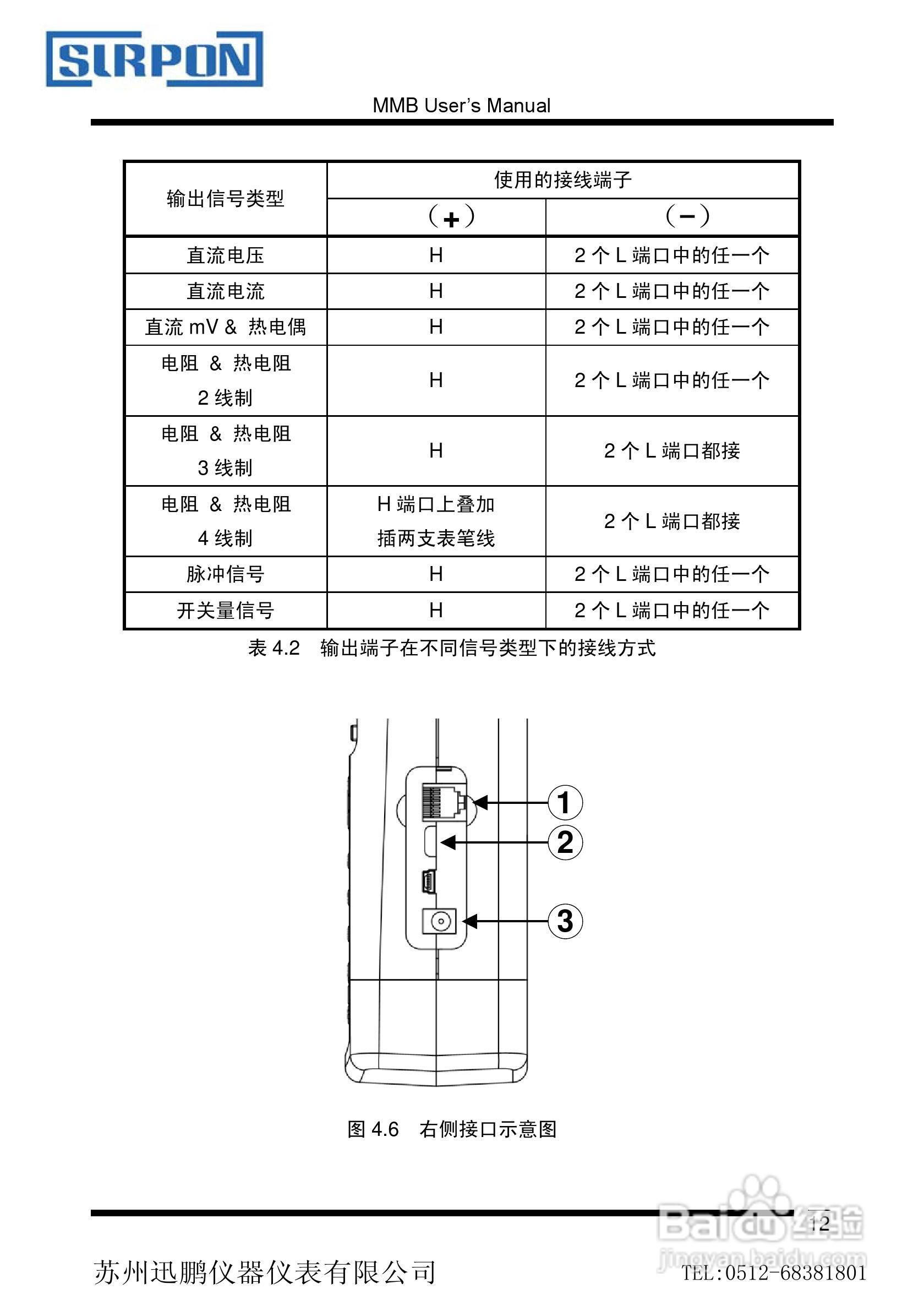
苏州迅鹏XP-MMB信号发生器用户手册:[2]
2026-05-16 18:43:13
本篇为《苏州迅鹏XP-MMB信号发生器用户手册》,主要介绍该产品的使用方法以及常见故障解决方案。
(共篇)
上一篇:
|
下一篇:
声明:
本网站引用、摘录或转载内容仅供网站访问者交流或参考,不代表本站立场,如存在版权或非法内容,请联系站长删除,联系邮箱:site.kefu@qq.com。
相关推荐
苏州迅鹏XP-MMB信号发生器用户手册:[6]
阅读量:77
迷你世界信号发生器怎么用
阅读量:195
脉冲信号发生器技术指标
阅读量:68
信号发生器如何选型,你会吗?
阅读量:89
简易信号发生器电路
阅读量:192
猜你喜欢
紫红色配什么颜色好看
番泻叶的功效与作用
玩物丧志什么意思
天然气灶什么牌子好
乳癖消的功效与作用
小学生安全教育知识
什么叫刷机
什么是存款准备金
赤小豆的功效与作用
手足口病什么症状
猜你喜欢
升麻的功效与作用
灰色配什么颜色最搭
五音不全是什么意思
小学生安全知识
鹿茸片的功效与作用
加湿器的作用
知柏地黄丸的作用与功效
苋菜的功效与作用
打酱油什么意思
dnf鬼剑士转什么职业好