小度生活
首页
美食营养
手工爱好
生活家居
返回
小度生活
首页
美食营养
游戏数码
手工爱好
生活家居
健康养生
运动户外
职场理财
情感交际
母婴教育
时尚美容
知识问答
生活知识
生活百科
搜索
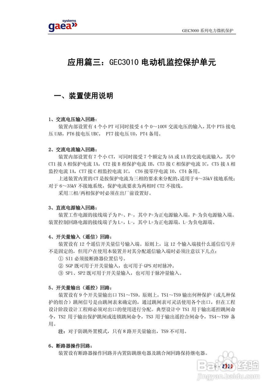
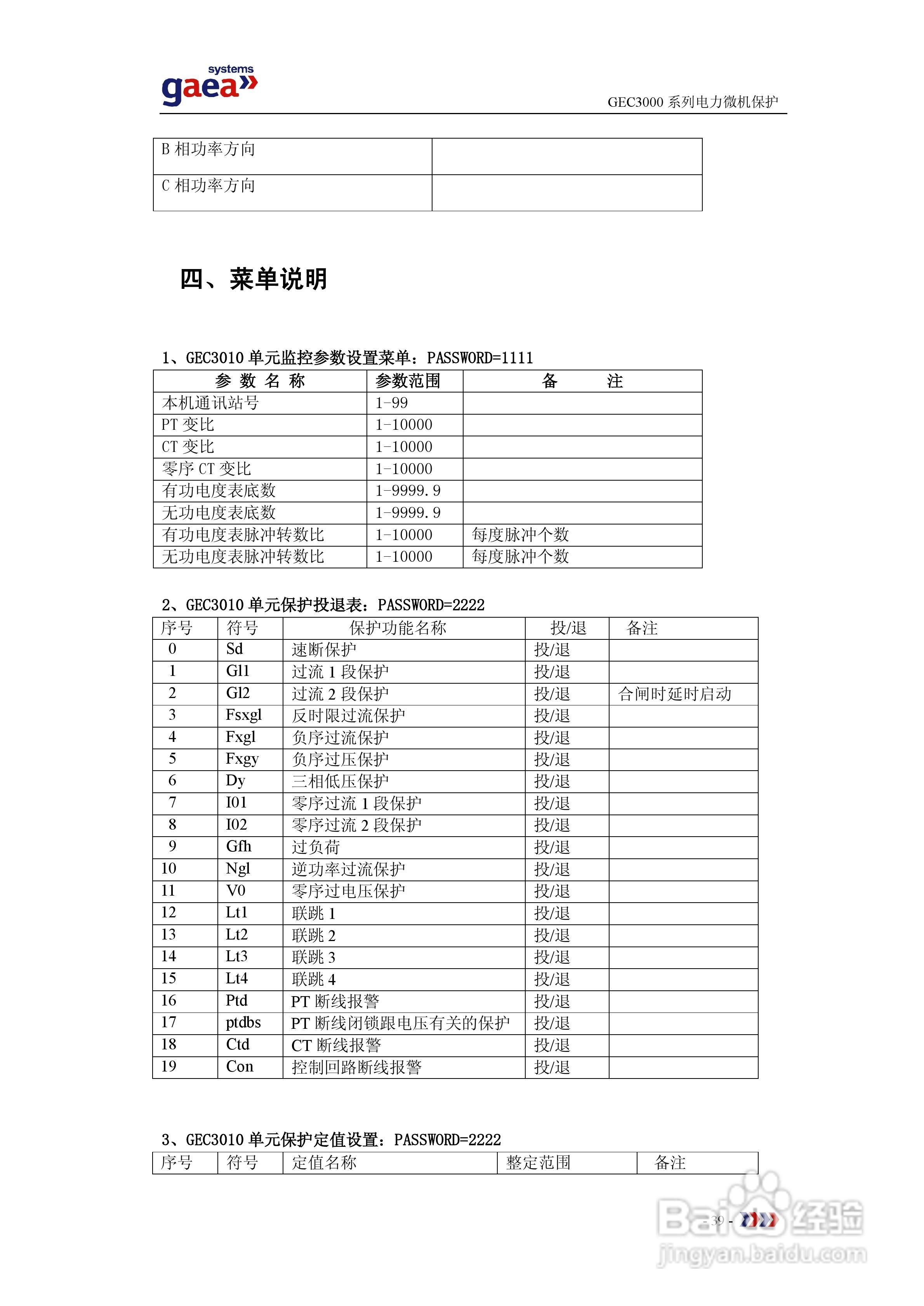
gaea GEC3000系列电力微机保护说明书:[4]
2026-04-12 21:21:39
本篇为《gaea GEC3000系列电力微机保护说明书》,主要介绍该产品的使用方法以及常见故障解决方案。
(共篇)
上一篇:
|
下一篇:
声明:
本网站引用、摘录或转载内容仅供网站访问者交流或参考,不代表本站立场,如存在版权或非法内容,请联系站长删除,联系邮箱:site.kefu@qq.com。
相关推荐
gaea GEC3000系列电力微机保护说明书:[6]
阅读量:122
PE-8000系列微机保护测控装置使用说明书:[4]
阅读量:25
NF-800系列微机保护测控装置及系统使用说明书:[4]
阅读量:85
合众HZ系列微机继电保护测试仪说明书:[4]
阅读量:150
知淇电力GKP160系列微机保护装置说明书:[3]
阅读量:155
猜你喜欢
r.i.p什么梗
焦槟榔的功效与作用
什么歌曲最好听
兔死狗烹是什么意思
什么样的爱
现在什么手机比较好
duck是什么意思
洛丽塔是什么意思
迎难而上的意思
番禺有什么好玩的地方
猜你喜欢
什么叫安全电压
什么是漏斗胸
优柔寡断是什么意思
无症状感染者是什么意思
蓝瘦香菇什么意思
九千七是什么意思
烂漫的意思
什么铃声好听
present是什么意思
迫不及待的意思