小度生活
首页
美食营养
手工爱好
生活家居
返回
小度生活
首页
美食营养
游戏数码
手工爱好
生活家居
健康养生
运动户外
职场理财
情感交际
母婴教育
时尚美容
知识问答
生活知识
搜索
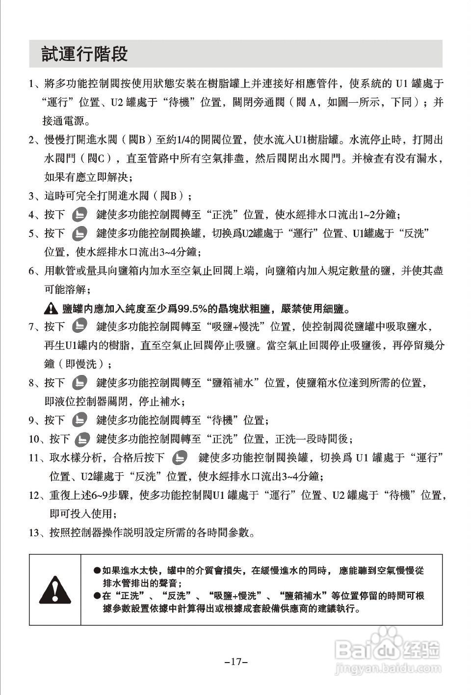
润新TM.F73多功能控制阀使用说明书:[2]
2026-02-25 06:18:16
本篇为《润新TM.F73多功能控制阀使用说明书》,主要介绍该产品的使用方法以及常见故障解决方案。
(共篇)
上一篇:
声明:
本网站引用、摘录或转载内容仅供网站访问者交流或参考,不代表本站立场,如存在版权或非法内容,请联系站长删除,联系邮箱:site.kefu@qq.com。
相关推荐
微电脑高频逆变点焊机,储能点焊机
阅读量:72
ABB双电源控制器BQ5A
阅读量:101
暖气片按材质分类有哪些种类,散热方式有哪些?
阅读量:80
怎样操作冲击制砂机式
阅读量:165
PP-R塑料管和管件的真伪识别方法
阅读量:127
猜你喜欢
服役是什么意思
什么月饼好吃
什么小说网站比较好
亦步亦趋是什么意思
桂林山水甲天下的意思
取缔是什么意思
什么牌子的冲锋衣好
reason是什么意思
什么大型游戏好玩
preview是什么意思
猜你喜欢
这是神祝福的地方
天蝎座男生和什么座最配
lpl什么时候开赛
什么护肤品适合20岁
抑制的意思
foolish是什么意思
变化莫测的意思
望天门山古诗意思
马后炮的意思
bullshit什么意思中文