小度生活
首页
美食营养
手工爱好
生活家居
返回
小度生活
首页
美食营养
游戏数码
手工爱好
生活家居
健康养生
运动户外
职场理财
情感交际
母婴教育
时尚美容
知识问答
生活知识
搜索
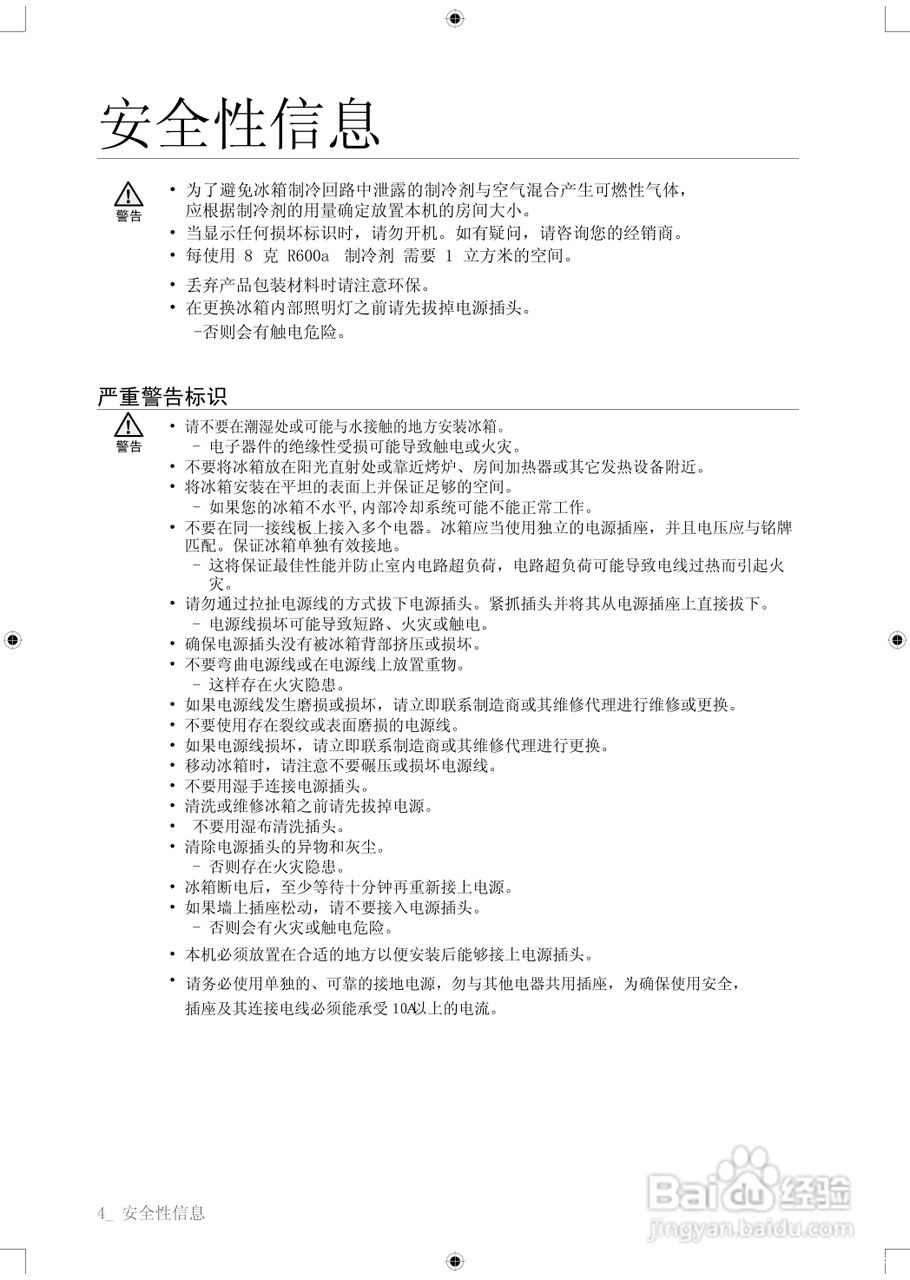
三星RSA2ZQVS1/XSC电冰箱使用说明书:[1]
2026-01-13 08:45:13
(共篇)
下一篇:
声明:
本网站引用、摘录或转载内容仅供网站访问者交流或参考,不代表本站立场,如存在版权或非法内容,请联系站长删除,联系邮箱:site.kefu@qq.com。
相关推荐
三星RSA2ZQVS1电冰箱使用说明书:[2]
阅读量:123
三星RSA2ZQVS1电冰箱使用说明书:[3]
阅读量:130
三星RSA2ZQVS1电冰箱使用说明书:[4]
阅读量:146
使用说明书封面怎么做
阅读量:191
三星RM25KLWR1/XSC电冰箱使用说明书:[1]
阅读量:38
猜你喜欢
2021年是什么生肖年
如何画眉毛步骤图解
现货黄金如何开户
不卑不亢是什么意思
大山里的欲生活
雪莲菌怎么养
大学学习生活总结
胖胖生活
beta是什么意思
如何接网线
猜你喜欢
感性是什么意思
铁罗汉是什么茶
如何做ppt制作视频
转正申请表怎么写
如何下载歌曲到mp3
如何提升服务质量
王者荣耀转移号是什么意思
拉粑粑出血怎么回事
芝麻怎么吃最好
永定土楼怎么去