小度生活
首页
美食营养
手工爱好
生活家居
返回
小度生活
首页
美食营养
游戏数码
手工爱好
生活家居
健康养生
运动户外
职场理财
情感交际
母婴教育
时尚美容
知识问答
生活知识
搜索
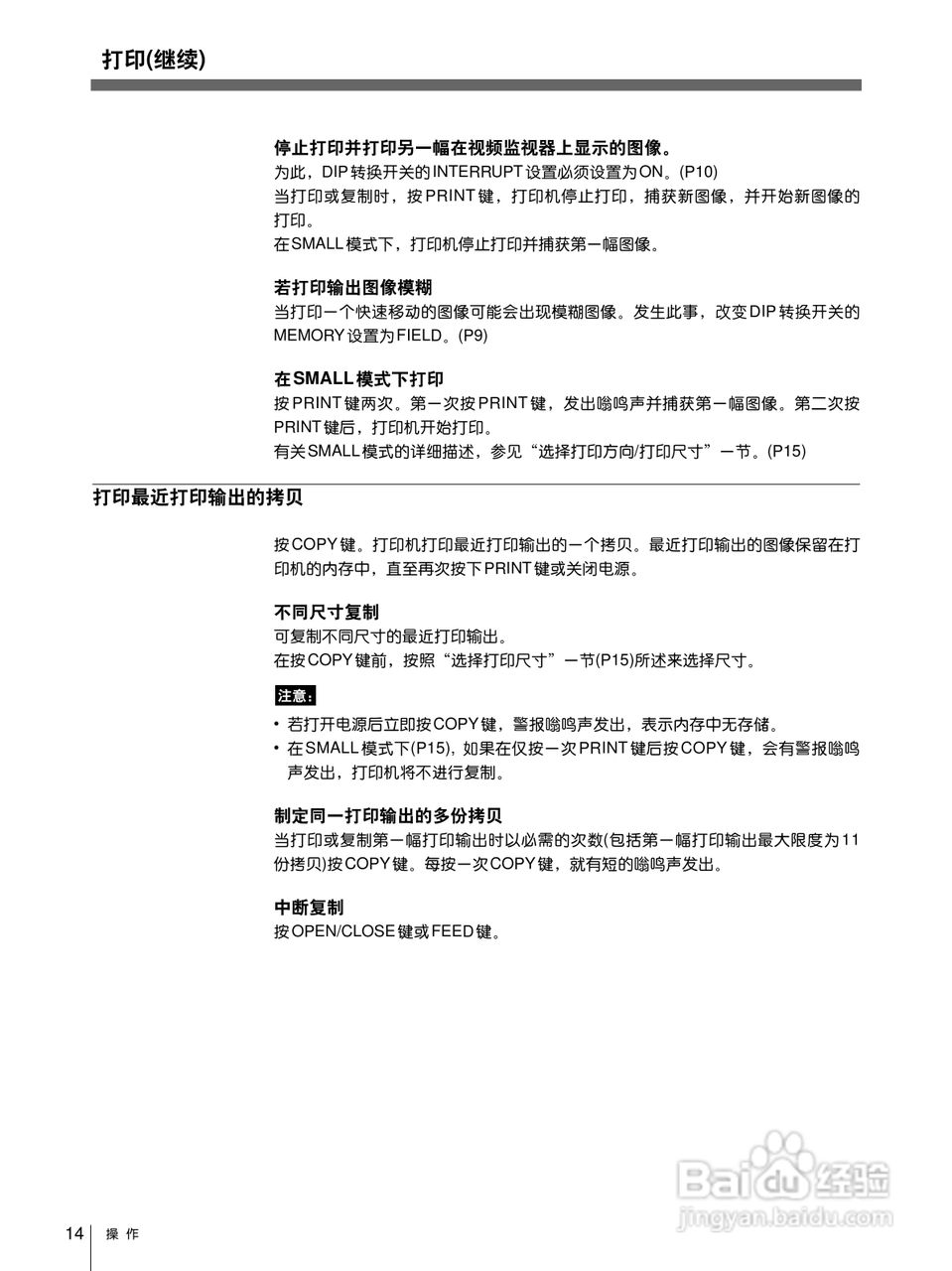
SONY UP-960视频图像打印机使用说明书:[2]
2026-02-05 17:17:28
本篇为《SONY UP-960视频图像打印机使用说明书》,主要介绍该产品的使用方法以及常见故障解决方案。
(共篇)
上一篇:
|
下一篇:
声明:
本网站引用、摘录或转载内容仅供网站访问者交流或参考,不代表本站立场,如存在版权或非法内容,请联系站长删除,联系邮箱:site.kefu@qq.com。
相关推荐
福克斯sony音响设置
阅读量:63
sony a9如何设置
阅读量:190
如何用sony a7拍近景
阅读量:132
sony笔记本怎么设置固态硬盘启动
阅读量:69
sony a7ii 设置
阅读量:93
猜你喜欢
万人空巷是什么意思
么么什么意思
世态炎凉什么意思
同人小说是什么
银联卡是什么
种植什么药材最赚钱
lofter是什么
crowd是什么意思
security什么意思
党组织讨论决定问题必须执行什么原则
猜你喜欢
取消退休待遇指什么
打印发票用什么打印机
苯氧乙醇是什么
黄油什么牌子好
维生素e软胶囊涂脸
年检需要什么资料
脱欧是什么意思
运动会广播稿50字
18万左右买什么车好
花枝招展是什么意思