小度生活
首页
美食营养
手工爱好
生活家居
返回
小度生活
首页
美食营养
游戏数码
手工爱好
生活家居
健康养生
运动户外
职场理财
情感交际
母婴教育
时尚美容
知识问答
生活知识
生活百科
搜索
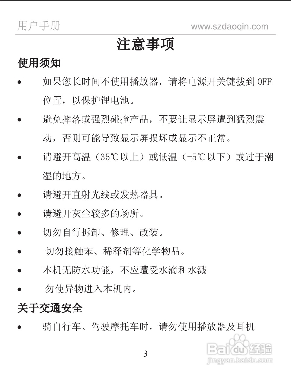
道勤FX902数码播放器使用说明书:[1]
2026-04-13 04:13:15
本篇为《道勤FX902数码播放器使用说明书》,主要介绍该产品的使用方法以及常见故障解决方案。
(共篇)
下一篇:
声明:
本网站引用、摘录或转载内容仅供网站访问者交流或参考,不代表本站立场,如存在版权或非法内容,请联系站长删除,联系邮箱:site.kefu@qq.com。
相关推荐
道勤FX902数码播放器使用说明书:[2]
阅读量:174
道勤FX902数码播放器使用说明书:[5]
阅读量:35
道勤FX901数码播放器使用说明书:[3]
阅读量:149
道勤RM260数码播放器使用说明书:[1]
阅读量:135
使用说明书封面怎么做
阅读量:179
猜你喜欢
什么里的微感动作文
钻石王老五什么意思
叶公好龙的意思
qe是什么意思啊
情不自禁是什么意思
什么是惯性参考系
mf是什么意思
ppe是什么意思啊
什么是日晷
什么时间是安全期
猜你喜欢
懿是什么意思
见贤思齐是什么意思
什么是业务员
集美是什么意思
stem课程是什么意思
云南白药粉的作用
护发素什么牌子好
挂钟什么牌子好
梦见自己结婚是什么意思
date是什么意思翻译