小度生活
首页
美食营养
手工爱好
生活家居
返回
小度生活
首页
美食营养
游戏数码
手工爱好
生活家居
健康养生
运动户外
职场理财
情感交际
母婴教育
时尚美容
知识问答
生活知识
生活百科
搜索
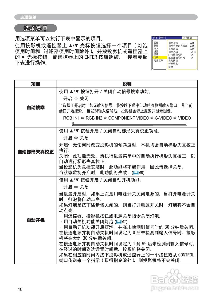
日立 CP-X260投影机说明书:[4]
2026-05-11 03:53:40
本篇为《日立 CP-X260投影机说明书》,主要介绍该产品的使用方法以及常见故障解决方案。
(共篇)
上一篇:
|
下一篇:
声明:
本网站引用、摘录或转载内容仅供网站访问者交流或参考,不代表本站立场,如存在版权或非法内容,请联系站长删除,联系邮箱:site.kefu@qq.com。
相关推荐
日立 CP-X260投影机说明书:[3]
阅读量:62
日立 CP-X260投影机说明书:[6]
阅读量:20
日立 CP-WX1100投影机说明书:[4]
阅读量:161
日立 CP-SX550W投影机说明书:[4]
阅读量:20
日立 CP-S370W投影机说明书:[4]
阅读量:153
猜你喜欢
简单又好吃的家常菜
实习目的怎么写
压缩文件怎么打开
萝卜泡菜的腌制方法
溜肝尖的家常做法
word文档怎么自动生成目录
电脑蓝牙怎么开
吉利博瑞怎么样
戏曲大全
哮喘的治疗方法
猜你喜欢
我的世界萤石怎么做
人物画图片大全
流星蝴蝶剑怎么联机
怎么查高考分数
蒜苔怎么做好吃
足跟痛的治疗方法
笋干怎么吃
卤面怎么做好吃
hao123网址大全
怎么又是你