小度生活
首页
美食营养
手工爱好
生活家居
返回
小度生活
首页
美食营养
游戏数码
手工爱好
生活家居
健康养生
运动户外
职场理财
情感交际
母婴教育
时尚美容
知识问答
生活知识
搜索
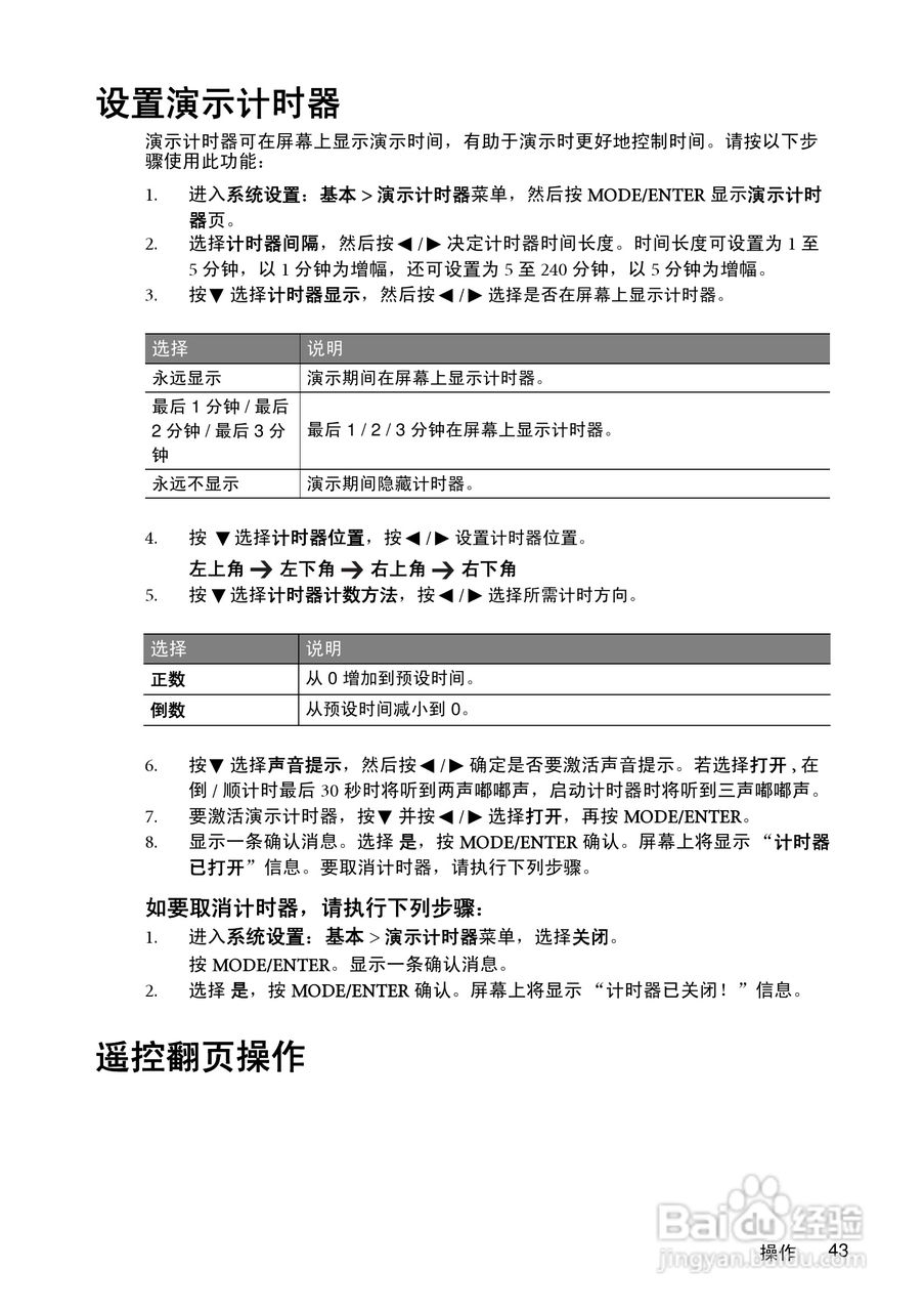
明基MX750投影机使用说明书:[5]
2026-02-06 10:21:11
本篇为《明基MX750投影机使用说明书》,主要介绍该产品的使用方法以及常见故障解决方案。
(共篇)
上一篇:
|
下一篇:
声明:
本网站引用、摘录或转载内容仅供网站访问者交流或参考,不代表本站立场,如存在版权或非法内容,请联系站长删除,联系邮箱:site.kefu@qq.com。
相关推荐
明基MX760投影机使用说明书:[5]
阅读量:138
明基MX711投影机使用说明书:[5]
阅读量:73
明基MX761投影机使用说明书:[5]
阅读量:184
明基MX613ST投影机使用说明书:[5]
阅读量:166
使用说明书封面怎么做
阅读量:96
猜你喜欢
两个路由器怎么串联
前胸骨疼是怎么回事
路由器登录界面
朋友圈晒花的心情短语
鲁q是哪里的车牌
如何查看手机型号
如何挑选橙子
浏览器地址栏在哪里
tplink路由器怎么设置
天涯海角在哪里
猜你喜欢
行业类别怎么填
福建旅游区
有车牌号怎么查车主
如何盘玩小叶紫檀
如何提升学历
如何选购电视机
ps怎么去掉文字
如何去黑眼圈
月经期间如何减肥
斑怎么样才能去掉