小度生活
首页
美食营养
手工爱好
生活家居
返回
小度生活
首页
美食营养
游戏数码
手工爱好
生活家居
健康养生
运动户外
职场理财
情感交际
母婴教育
时尚美容
知识问答
生活知识
搜索
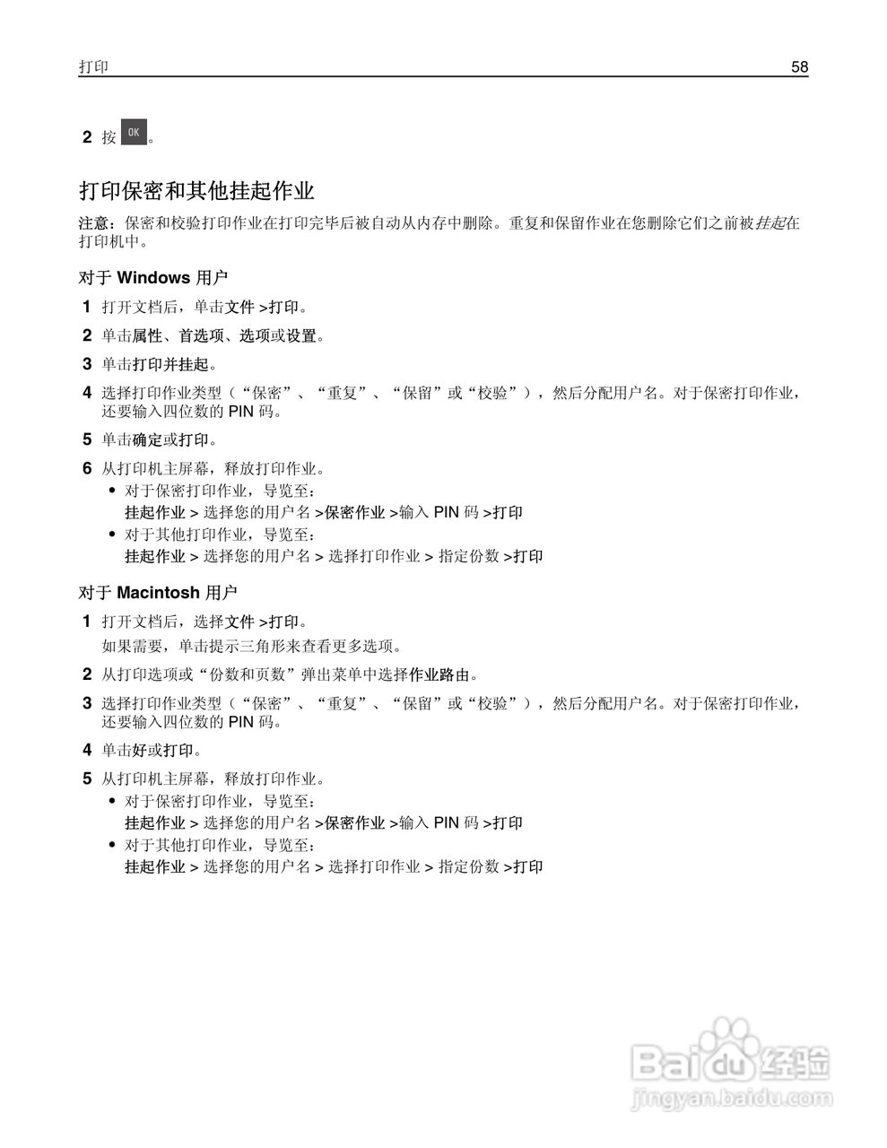
利盟CS410dn彩色打印机说明书:[6]
2026-01-20 23:12:50
本篇为《利盟CS410dn彩色打印机说明书》,主要介绍该产品的使用方法以及常见故障解决方案。
(共篇)
上一篇:
|
下一篇:
声明:
本网站引用、摘录或转载内容仅供网站访问者交流或参考,不代表本站立场,如存在版权或非法内容,请联系站长删除,联系邮箱:site.kefu@qq.com。
相关推荐
利盟CS410dn彩色打印机说明书:[10]
阅读量:33
利盟CS410dn彩色打印机说明书:[12]
阅读量:56
利盟CS410dn彩色打印机说明书:[13]
阅读量:102
彩色打印机要怎样打印相片
阅读量:135
彩色打印机怎么打印黑白图片
阅读量:77
猜你喜欢
尿液混浊是怎么回事
海带排骨汤怎么做
康佳洗衣机怎么样
胃息肉怎么治疗
怎么换照片底色
广汽传祺gs8怎么样
手机丢失支付宝怎么办
鲜牛奶怎么加热
苹果手机怎么下载qq
前列腺炎是怎么引起的
猜你喜欢
头皮屑一块一块的怎么回事
韭菜盒子怎么和面
朱家角怎么去
韩语你好怎么写
内容摘要怎么写
压缩面膜怎么用
鬼吹灯顺序是怎么排的
江苏科技大学怎么样
论文创新点怎么写
worked怎么读