小度生活
首页
美食营养
手工爱好
生活家居
返回
小度生活
首页
美食营养
游戏数码
手工爱好
生活家居
健康养生
运动户外
职场理财
情感交际
母婴教育
时尚美容
知识问答
搜索
佳能LEGRIA HF M52数码摄像机使用说明书:[21]
2025-11-18 14:09:06
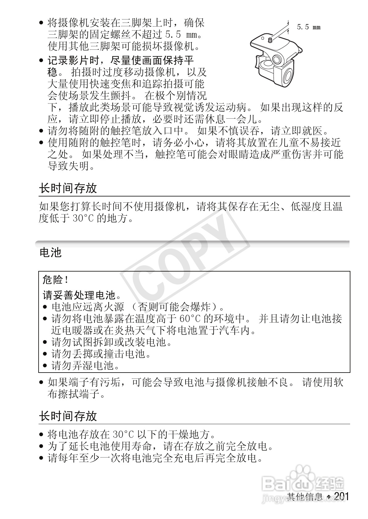
本篇为《佳能LEGRIA HF M52数码摄像机使用说明书》,主要介绍该产品的使用方法以及常见故障解决方案。
(共篇)
上一篇:
|
下一篇:
声明:
本网站引用、摘录或转载内容仅供网站访问者交流或参考,不代表本站立场,如存在版权或非法内容,请联系站长删除,联系邮箱:site.kefu@qq.com。
相关推荐
佳能LEGRIA HF M52数码摄像机使用说明书:[20]
阅读量:182
佳能LEGRIA HF M52数码摄像机使用说明书:[14]
阅读量:84
佳能相机5d单机如何使用
阅读量:141
佳能相机怎么传照片到手机
阅读量:55
佳能无线打印机怎么连接手机
阅读量:144
猜你喜欢
释怀是什么意思
胶原蛋白的作用与功效
王源喜欢什么颜色
群蚁排衙的意思
独在异乡为异客的异是什么意思
飓风和台风有什么区别
什么马两条腿
家中养什么花好
snake是什么意思
蛭石的作用
猜你喜欢
办低保需要什么条件
killer什么意思
梦到死去的亲人是什么意思
含羞草的作用
胃药什么时候吃
维b的功效与作用
贤惠的意思
刚愎自用的意思
什么专业前景好
电子商务属于什么类