小度生活
首页
美食营养
手工爱好
生活家居
返回
小度生活
首页
美食营养
游戏数码
手工爱好
生活家居
健康养生
运动户外
职场理财
情感交际
母婴教育
时尚美容
知识问答
生活知识
生活百科
搜索
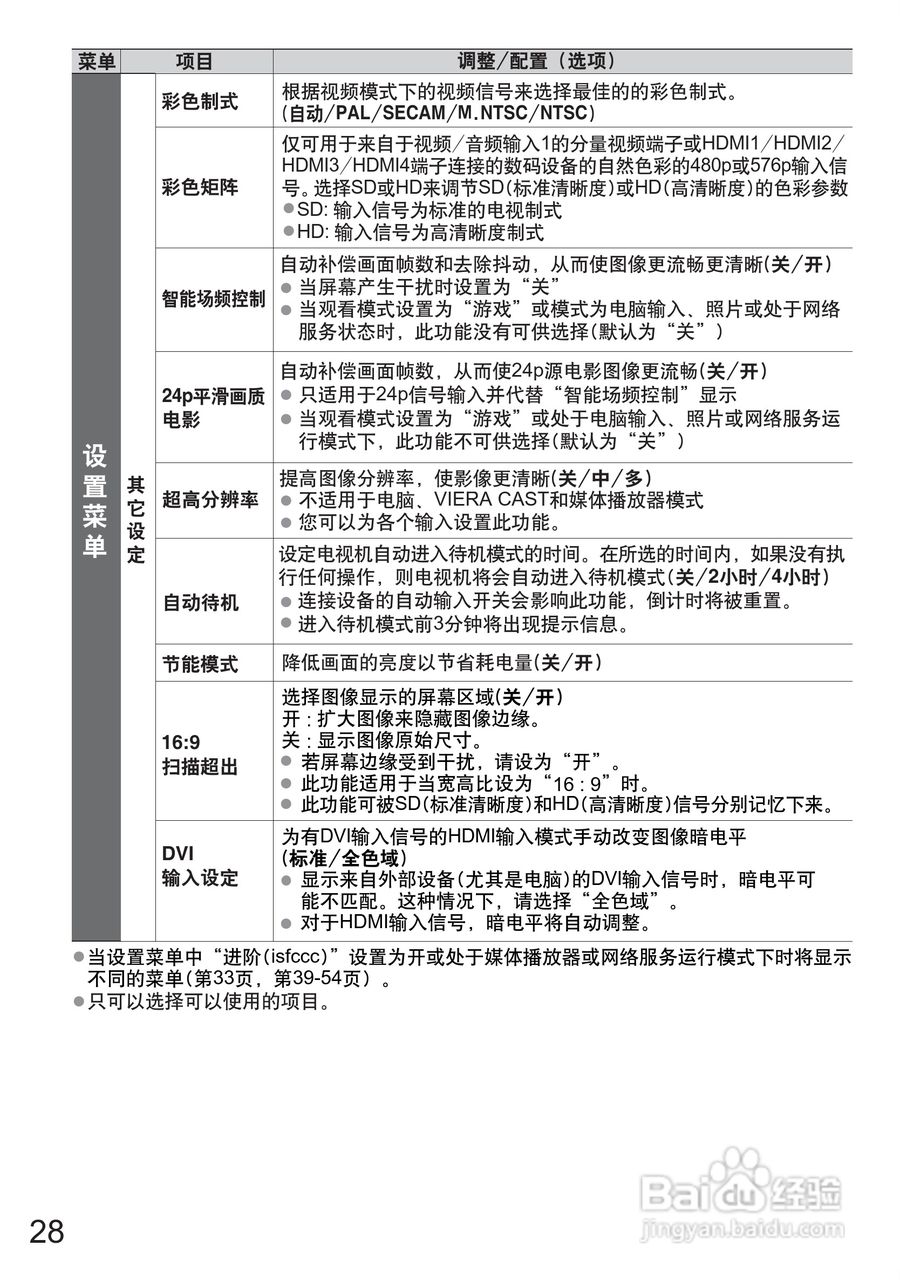
松下TH-P50G20C液晶彩电使用说明书:[3]
2026-03-28 14:31:19
(共篇)
上一篇:
|
下一篇:
声明:
本网站引用、摘录或转载内容仅供网站访问者交流或参考,不代表本站立场,如存在版权或非法内容,请联系站长删除,联系邮箱:site.kefu@qq.com。
相关推荐
松下TH-P50G20C液晶彩电使用说明书:[2]
阅读量:38
松下TH-P50G20C液晶彩电使用说明书:[1]
阅读量:167
松下TH-L32C20C液晶彩电使用说明书:[3]
阅读量:158
松下摄像机使用教程
阅读量:113
松下dvx200使用教程
阅读量:165
猜你喜欢
晚安是什么意思
轻盈的反义词是什么
dr是什么
梦到猫是什么意思
什么水果养胃
月是故乡明的前一句是什么
试管婴儿是什么
母鸡是什么意思
转基因是什么意思
中专是什么
猜你喜欢
讳疾忌医什么意思
淘宝旺旺名是什么
lol是什么意思
振幅是什么意思
essence是什么意思
特需门诊是什么意思
如果生命可以回到从前是什么歌
苹果13什么时候上市的
少尉是什么级别
朋友结婚送什么礼物好