小度生活
首页
美食营养
手工爱好
生活家居
返回
小度生活
首页
美食营养
游戏数码
手工爱好
生活家居
健康养生
运动户外
职场理财
情感交际
母婴教育
时尚美容
知识问答
生活知识
生活百科
搜索
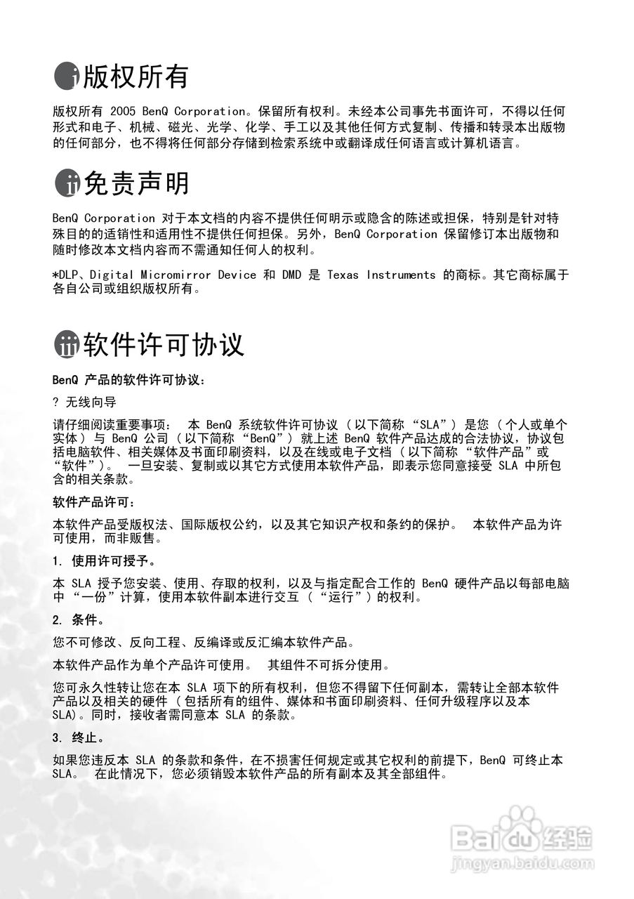
明基CP125投影仪使用说明书:[1]
2026-05-23 02:43:27
本篇为《明基CP125投影仪使用说明书》,主要介绍该产品的使用方法以及常见故障解决方案。
(共篇)
下一篇:
声明:
本网站引用、摘录或转载内容仅供网站访问者交流或参考,不代表本站立场,如存在版权或非法内容,请联系站长删除,联系邮箱:site.kefu@qq.com。
相关推荐
明基CP125投影仪使用说明书:[2]
阅读量:145
明基CP125投影仪使用说明书:[7]
阅读量:103
明基CP270投影仪使用说明书:[5]
阅读量:109
明基CP270投影仪使用说明书:[6]
阅读量:50
投影仪清灰教程
阅读量:152
猜你喜欢
脚底脱皮什么原因
刚怀孕要注意什么
whale是什么意思
牵牛花是什么颜色的
什么动物最好养
treasure什么意思
给老师送什么礼物好
什么牌子的自行车好
鸡蛋壳属于什么垃圾
脸黄是什么原因
猜你喜欢
提醒的近义词是什么
rp是什么
白化病是什么
一无是处是什么意思
运动会广播稿500字
什么是子网掩码
rp什么意思
正三角形是什么
enterprise是什么意思
蝴蝶兰的养殖方法和注意事项