小度生活
首页
美食营养
手工爱好
生活家居
返回
小度生活
首页
美食营养
游戏数码
手工爱好
生活家居
健康养生
运动户外
职场理财
情感交际
母婴教育
时尚美容
知识问答
生活知识
搜索
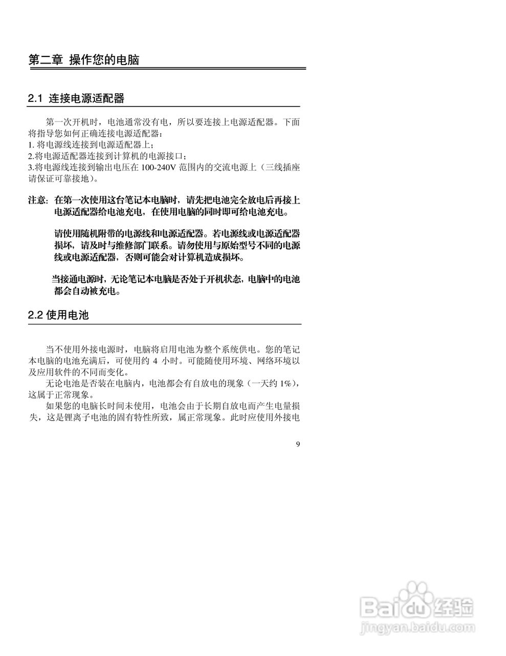
联想天逸S180笔记本电脑使用说明书:[1]
2026-02-16 07:03:20
本篇为《联想天逸S180笔记本电脑使用说明书》,主要介绍该产品的使用方法以及常见故障解决方案。
(共篇)
下一篇:
声明:
本网站引用、摘录或转载内容仅供网站访问者交流或参考,不代表本站立场,如存在版权或非法内容,请联系站长删除,联系邮箱:site.kefu@qq.com。
相关推荐
联想天逸Y800笔记本电脑使用说明书:[1]
阅读量:190
联想天逸F51笔记本电脑使用说明书:[1]
阅读量:23
联想天逸F51笔记本电脑使用说明书:[7]
阅读量:64
联想天逸Y800笔记本电脑使用说明书:[3]
阅读量:35
联想天逸F51笔记本电脑使用说明书:[2]
阅读量:152
猜你喜欢
粗茶淡饭的意思
学医什么专业好
福鼎有什么好玩的地方
pron是什么意思
小型犬养什么好
有什么好听的粤语歌
教训的意思
拉仇恨是什么意思
磨牙棒什么牌子好
泡沫经济是什么意思
猜你喜欢
feet是什么意思
目中无人的意思
炉中火命是什么意思
事业单位是什么意思
不以物喜不以己悲的意思
静默的意思
什么是asp
什么是光通量
北上广是什么意思
dnf搬砖是什么意思