小度生活
首页
美食营养
手工爱好
生活家居
返回
小度生活
首页
美食营养
游戏数码
手工爱好
生活家居
健康养生
运动户外
职场理财
情感交际
母婴教育
时尚美容
知识问答
生活知识
生活百科
搜索
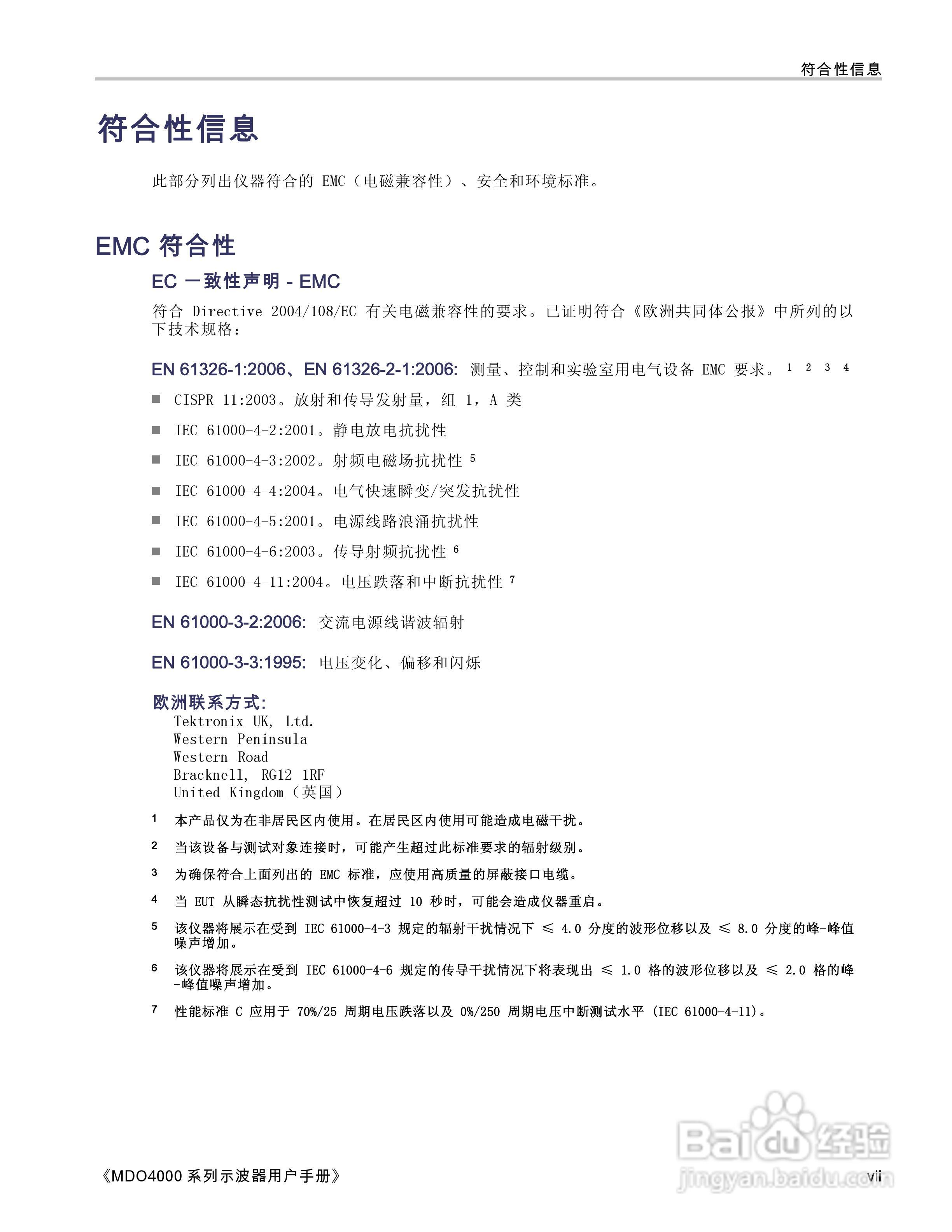
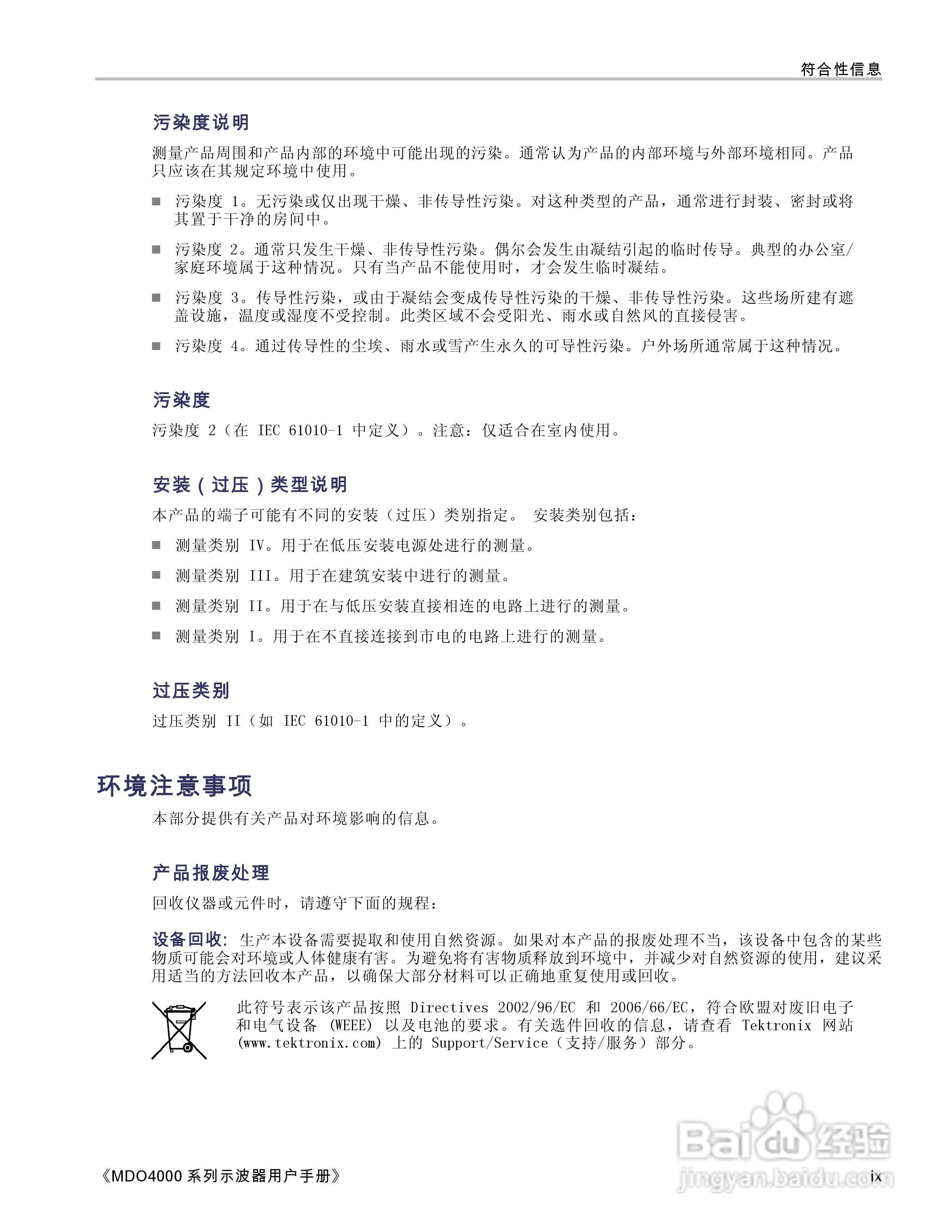
泰克MDO4054-3示波器用户手册:[2]
2026-05-13 03:35:58
本篇为《泰克MDO4054-3示波器用户手册》,主要介绍该产品的使用方法以及常见故障解决方案。
(共篇)
上一篇:
|
下一篇:
声明:
本网站引用、摘录或转载内容仅供网站访问者交流或参考,不代表本站立场,如存在版权或非法内容,请联系站长删除,联系邮箱:site.kefu@qq.com。
相关推荐
泰克MDO4054-3示波器用户手册:[20]
阅读量:162
泰克MDO4054-3示波器用户手册:[16]
阅读量:68
示波器快速入门使用指南
阅读量:132
示波器的使用方法介绍
阅读量:121
示波器使用注意事项须知
阅读量:87
猜你喜欢
怀孕呕吐怎么缓解
怎么删除页眉的横线
解酒最快的方法15分钟
兔子肉怎么做好吃
大盘鸡的家常做法
美丽的英语怎么写
怎样做虾好吃
戒烟的最佳方法
炸带鱼的家常做法
眼珠子疼是怎么回事
猜你喜欢
狐臭治疗方法
饺子馅怎么调才好吃
塑料瓶手工制作大全
腊肠炒什么好吃
排序方法
手机怎么改路由器密码
城堡图片大全
路由器网速慢怎么办
虚拟机怎么用
怎么利用网络赚钱