小度生活
首页
美食营养
手工爱好
生活家居
返回
小度生活
首页
美食营养
游戏数码
手工爱好
生活家居
健康养生
运动户外
职场理财
情感交际
母婴教育
时尚美容
知识问答
生活知识
生活百科
搜索
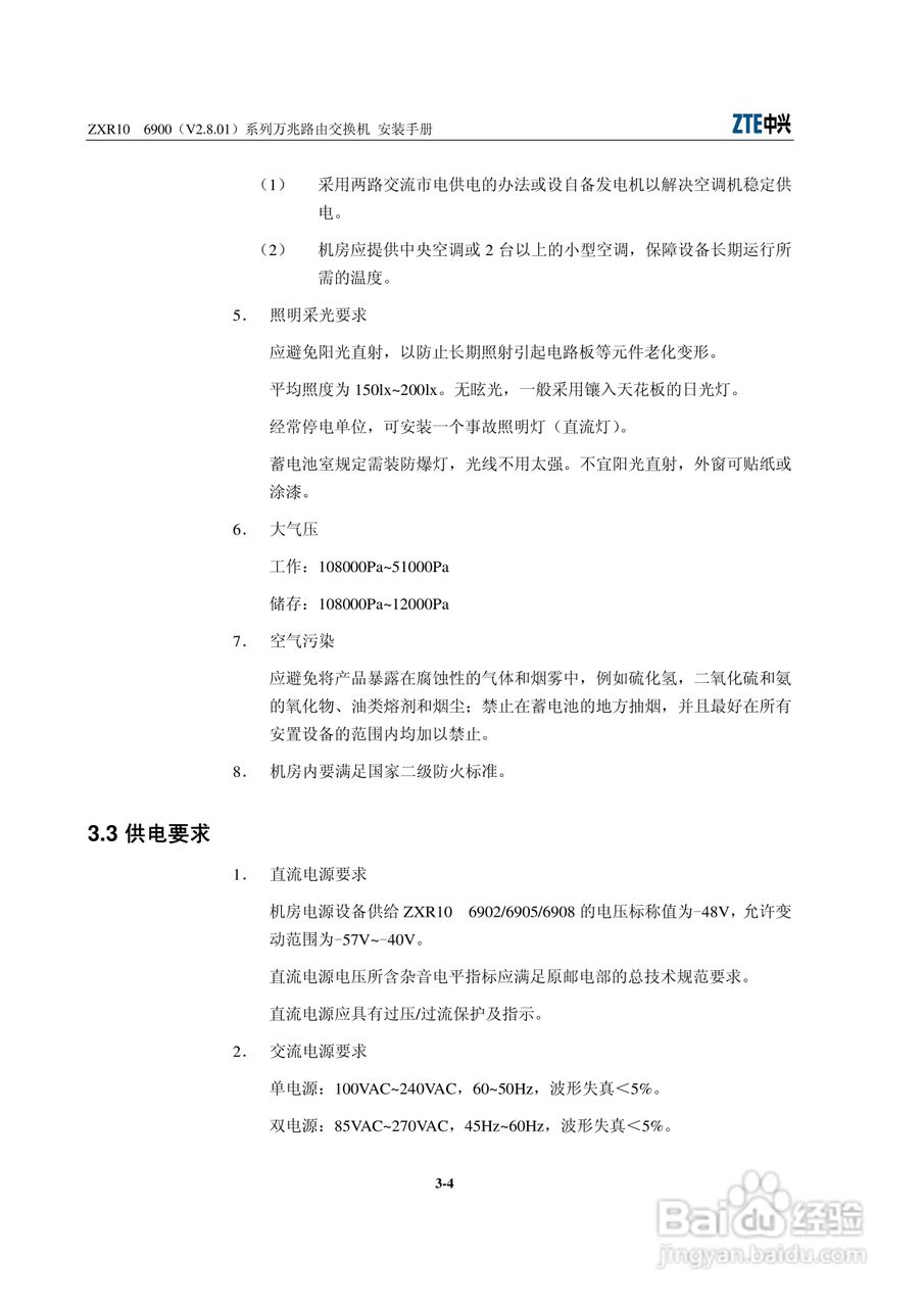
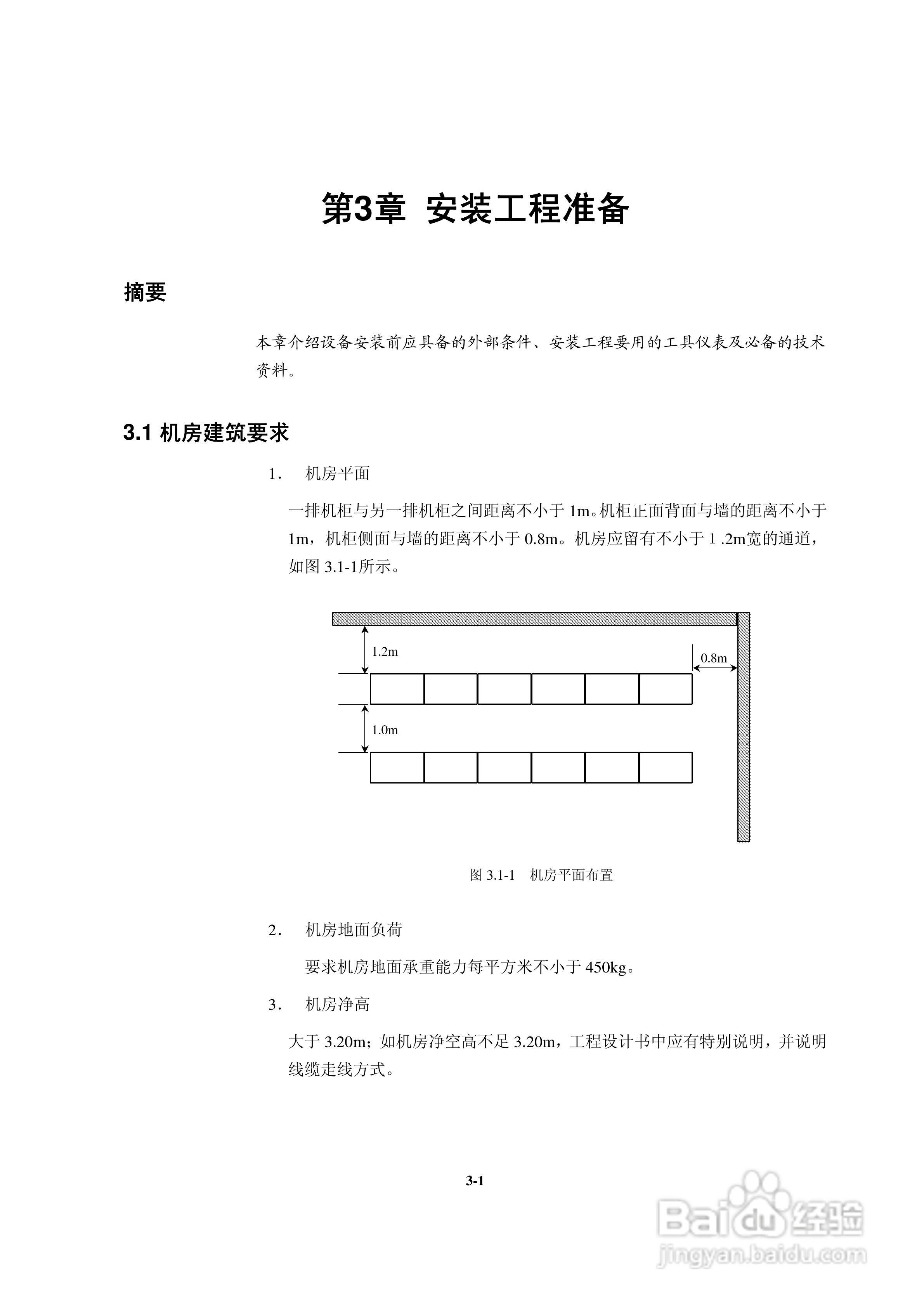
中兴ZXR10 6900(V2.8.01)系列万兆路由交换机安装说:[3]
2026-05-26 18:10:09
本篇为《中兴ZXR10 6900(V2.8.01)系列万兆路由交换机安装说》,主要介绍该产品的使用方法以及常见故障解决方案。
(共篇)
上一篇:
|
下一篇:
声明:
本网站引用、摘录或转载内容仅供网站访问者交流或参考,不代表本站立场,如存在版权或非法内容,请联系站长删除,联系邮箱:site.kefu@qq.com。
相关推荐
中兴ZXR10 6900(V2.8.01)系列万兆路由交换机安装说:[1]
阅读量:85
交换机的基本配置与管理
阅读量:171
交换机怎么使用
阅读量:90
交换机配置命令
阅读量:99
交换机怎么设置局域网
阅读量:166
猜你喜欢
吃葡萄有什么好处
想留不能留才最寂寞是什么歌
ibs是什么单位
黑马是什么意思
xoxo什么意思
推特是什么意思
along是什么意思
error什么意思
买二手房需要注意什么
雷是什么意思
猜你喜欢
维生素e是什么
人体缺钾有什么症状
咏柳的咏是什么意思
1974年属什么
shit什么意思
和谐是什么意思
什么是正三棱锥
冰醋酸是什么
什么是短路
经常做梦是什么原因