小度生活
首页
美食营养
手工爱好
生活家居
返回
小度生活
首页
美食营养
游戏数码
手工爱好
生活家居
健康养生
运动户外
职场理财
情感交际
母婴教育
时尚美容
知识问答
生活知识
搜索
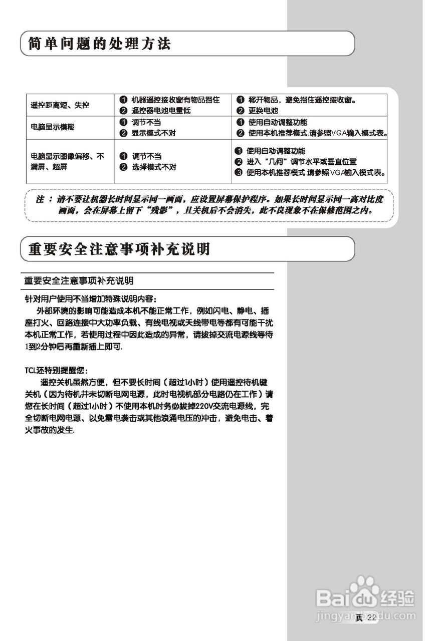
TCL王牌4011CDS彩电使用说明书:[3]
2025-12-23 17:53:38
/>
(共篇)
上一篇:
声明:
本网站引用、摘录或转载内容仅供网站访问者交流或参考,不代表本站立场,如存在版权或非法内容,请联系站长删除,联系邮箱:site.kefu@qq.com。
相关推荐
TCL王牌3711CDS彩电使用说明书:[3]
阅读量:96
TCL王牌3211CDS彩电使用说明书:[2]
阅读量:133
TCL王牌4211CDS彩电使用说明书:[2]
阅读量:78
TCL王牌3211CDS彩电使用说明书:[1]
阅读量:61
TCL王牌4211CDS彩电使用说明书:[1]
阅读量:155
猜你喜欢
肝脏囊肿是怎么回事
寒冰射手怎么玩
试孕纸怎么用
豆瓣怎么用
从广州怎么去香港
accident怎么读
月经推迟怎么调理
查违章怎么查
qq热键冲突怎么修改
含羞草怎么养
猜你喜欢
怎么弹钢琴
科幻小说怎么写
凉拌菜怎么做
乳贴怎么用
怎么领取失业保险金
cbm怎么算
五音不全怎么办
大众polo怎么样
直方图怎么做
大宝漆怎么样