小度生活
首页
美食营养
手工爱好
生活家居
返回
小度生活
首页
美食营养
游戏数码
手工爱好
生活家居
健康养生
运动户外
职场理财
情感交际
母婴教育
时尚美容
知识问答
生活知识
生活百科
搜索
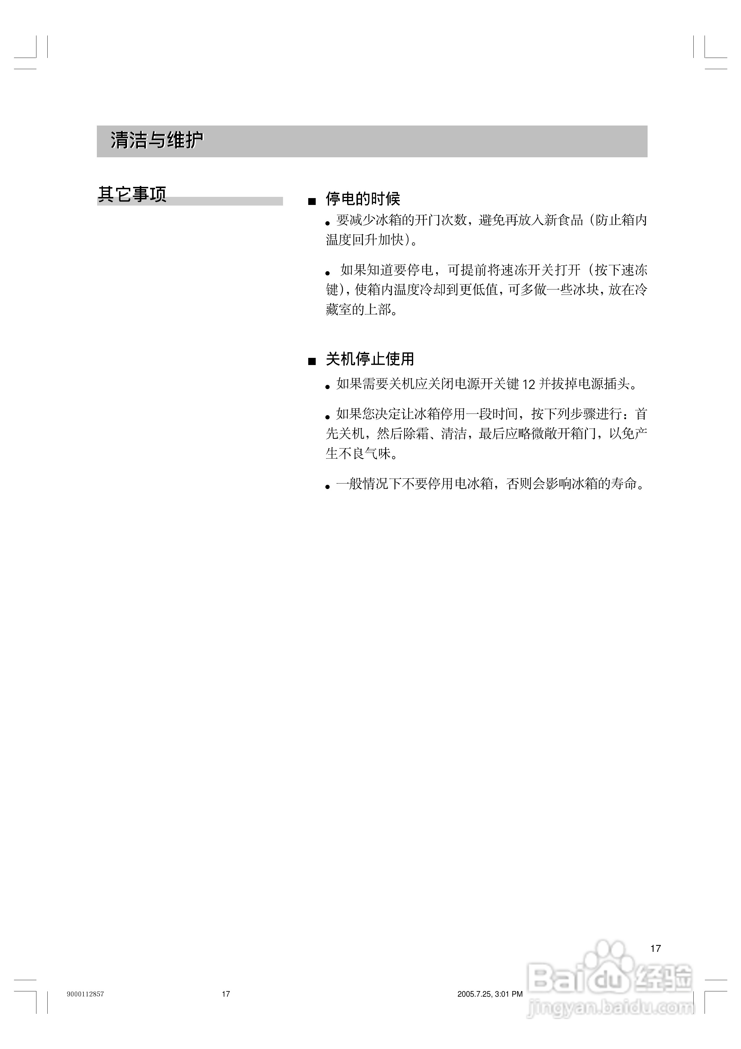
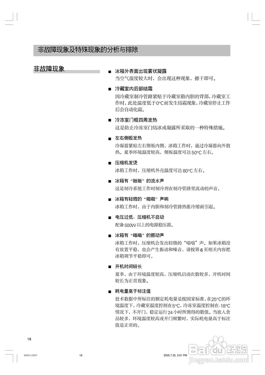
西门子KK24E76TI冰箱使用说明书:[2]
2026-05-20 09:44:29
(共篇)
上一篇:
|
下一篇:
声明:
本网站引用、摘录或转载内容仅供网站访问者交流或参考,不代表本站立场,如存在版权或非法内容,请联系站长删除,联系邮箱:site.kefu@qq.com。
相关推荐
如何用jWotch智能手表打电话?
阅读量:184
光触媒除宠物异味
阅读量:44
西门子KK24E66TI冰箱使用说明书:[1]
阅读量:44
三星SCH-N719手机使用说明书:[1]
阅读量:177
天龙PMA-1500RI型音响说明书:[1]
阅读量:172
猜你喜欢
微信头像图片大全
眼睫毛怎么变长变密
莲藕排骨汤怎么做
怎么样才能祛斑
微信零钱明细怎么删除
爱奇艺视频怎么下载
龟背竹的养殖方法和注意事项
包子馅做法大全
橡皮树的养殖方法
怎么删除分隔符
猜你喜欢
提出用英语怎么说
日线图怎么看
鲜花图片大全
啤酒鸭的家常做法
布病的症状及治疗方法
油面筋怎么做好吃
小酥肉的家常做法
成语故事大全100篇
脚底脱皮怎么回事
什么方法减肥最快