小度生活
首页
美食营养
手工爱好
生活家居
返回
小度生活
首页
美食营养
游戏数码
手工爱好
生活家居
健康养生
运动户外
职场理财
情感交际
母婴教育
时尚美容
知识问答
生活知识
生活百科
搜索
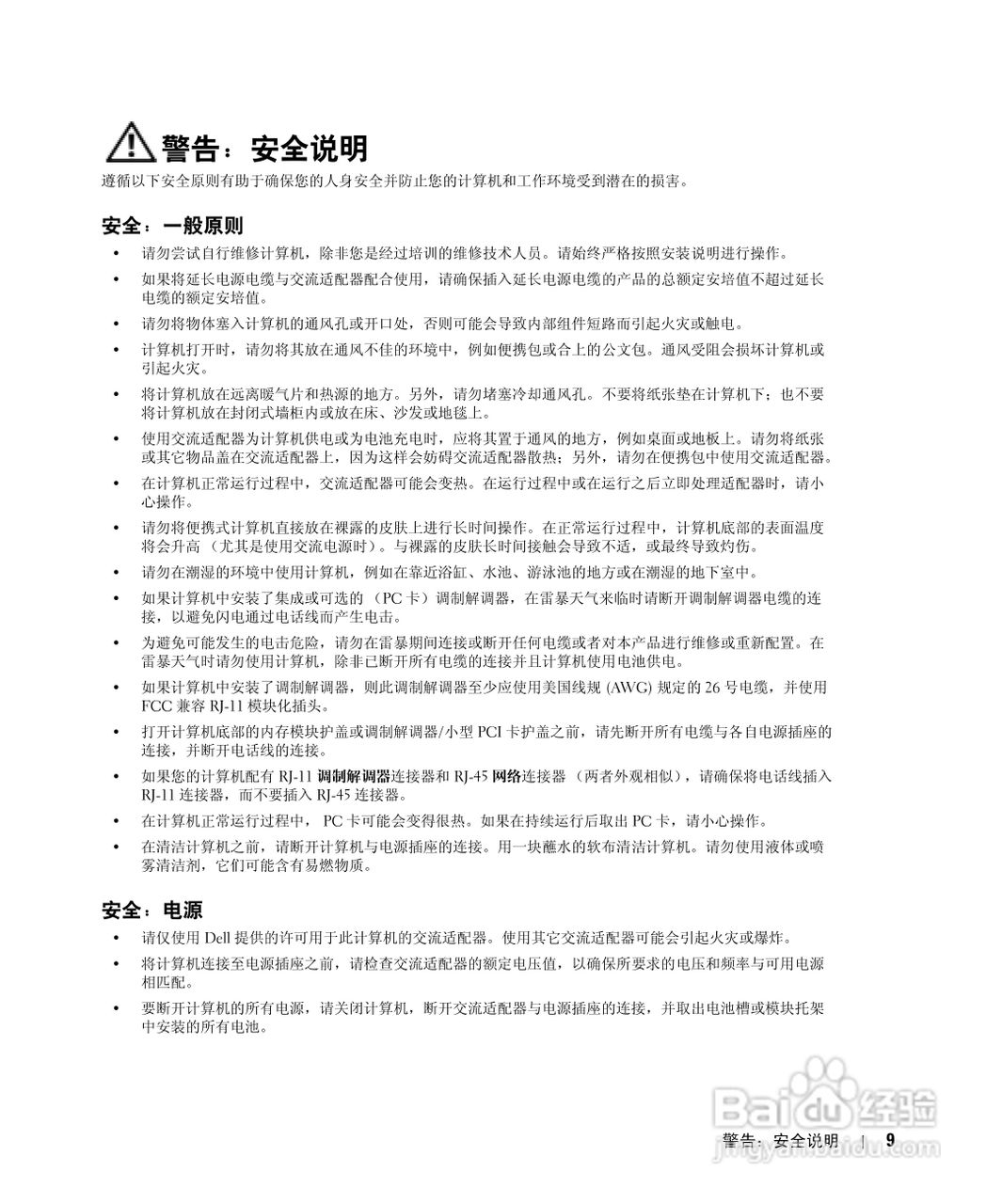
戴尔Inspiron 1150笔记本使用说明书:[1]
2026-04-17 10:08:01
本篇为《戴尔Inspiron 1150笔记本使用说明书》,主要介绍该产品的使用方法以及常见故障解决方案。
(共篇)
下一篇:
声明:
本网站引用、摘录或转载内容仅供网站访问者交流或参考,不代表本站立场,如存在版权或非法内容,请联系站长删除,联系邮箱:site.kefu@qq.com。
相关推荐
戴尔Inspiron 1150笔记本使用说明书:[10]
阅读量:161
戴尔 Inspiron 14怎么重装win7系统
阅读量:75
戴尔Inspiron 1150笔记本使用说明书:[4]
阅读量:161
戴尔Inspiron 1150笔记本使用说明书:[11]
阅读量:20
戴尔Inspiron 1150笔记本使用说明书:[12]
阅读量:98
猜你喜欢
ielts怎么读
酱油炒饭怎么做
微信怎么退群
别克昂科威怎么样
穗宝床垫怎么样
工资申请书怎么写
淘宝怎么举报
动物英语怎么说
未分配利润怎么算
读卡器怎么用
猜你喜欢
水鱼怎么杀
word下标怎么打
过敏性鼻炎是怎么引起的
宝宝不吃奶瓶怎么办
颈动脉斑块怎么治疗
肚脐眼周围疼怎么回事
税金怎么算
痔疮流血怎么办
日立电梯怎么样
贝德玛卸妆水怎么样