小度生活
首页
美食营养
手工爱好
生活家居
返回
小度生活
首页
美食营养
游戏数码
手工爱好
生活家居
健康养生
运动户外
职场理财
情感交际
母婴教育
时尚美容
知识问答
生活知识
生活百科
搜索
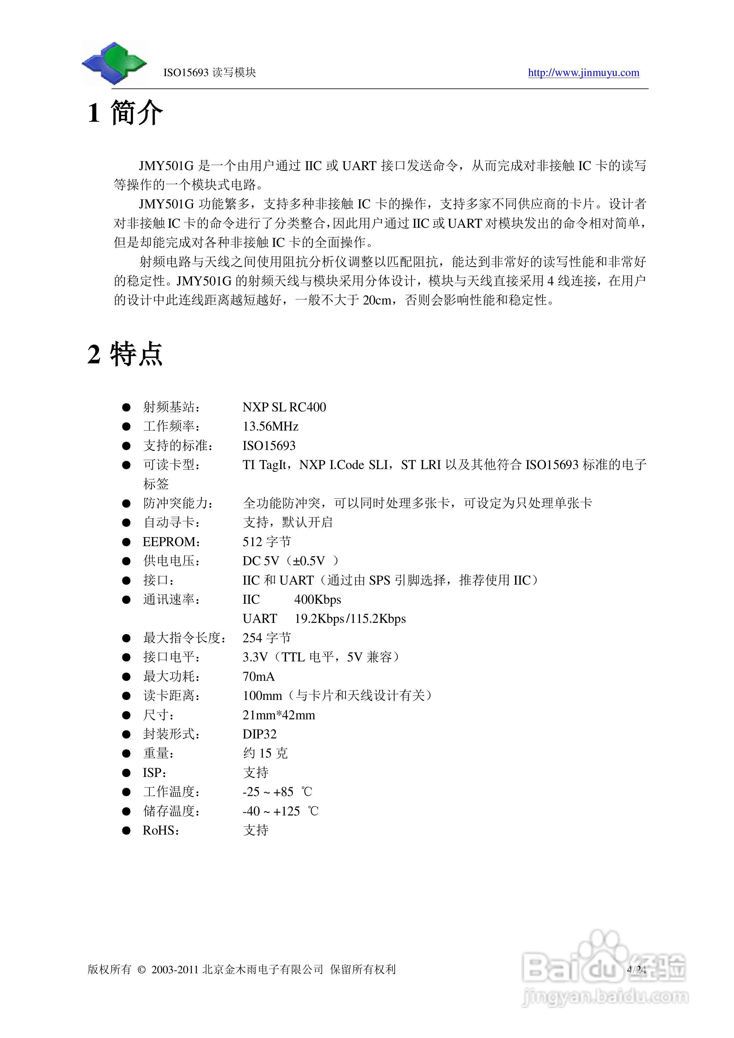
金木雨JMY501G天线分离式非接触IC卡读卡模块手册:[1]
2026-03-25 16:33:44
本篇为《金木雨JMY501G天线分离式非接触IC卡读卡模块手册》,主要介绍该产品的使用方法以及常见故障解决方案。
(共篇)
下一篇:
声明:
本网站引用、摘录或转载内容仅供网站访问者交流或参考,不代表本站立场,如存在版权或非法内容,请联系站长删除,联系邮箱:site.kefu@qq.com。
相关推荐
金木雨JMY501G天线分离式非接触IC卡读卡模块手册:[3]
阅读量:30
金木雨JMY501D非接触IC卡读卡模块用户手册:[3]
阅读量:41
金木雨JMY501M M1卡标准非接触IC卡读卡模块手册:[3]
阅读量:105
金木雨JMY501M M1卡标准非接触IC卡读卡模块手册:[2]
阅读量:61
模块的自动生成
阅读量:131
猜你喜欢
什么是价值
法学是学什么的
牙齿松动是什么原因
past是什么意思
刷机什么意思
火疖子是什么
中流砥柱是什么意思
仙人跳什么意思
什么的眼泪
黑管是什么乐器
猜你喜欢
人活着的意义是什么
map是什么意思
内脂是什么
食指戴戒指什么意思
doll是什么意思中文
坑距是什么意思
手心出汗是什么原因
crazy是什么意思
什么是说课
聚拢的近义词是什么