小度生活
首页
美食营养
手工爱好
生活家居
返回
小度生活
首页
美食营养
游戏数码
手工爱好
生活家居
健康养生
运动户外
职场理财
情感交际
母婴教育
时尚美容
知识问答
生活知识
生活百科
搜索
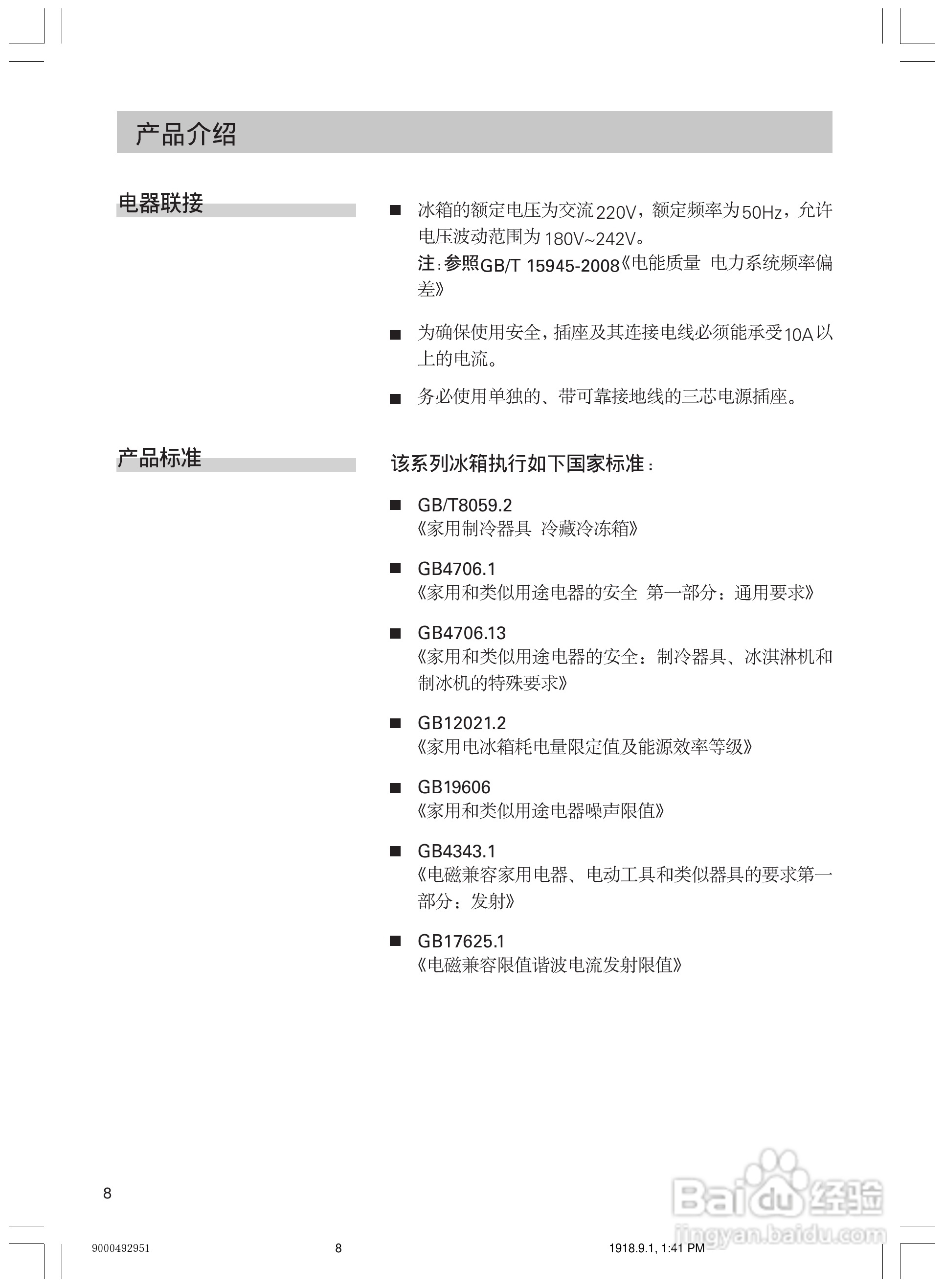
西门子KK25V11BRW电冰箱使用说明书:[1]
2026-04-22 03:24:58
(共篇)
下一篇:
声明:
本网站引用、摘录或转载内容仅供网站访问者交流或参考,不代表本站立场,如存在版权或非法内容,请联系站长删除,联系邮箱:site.kefu@qq.com。
相关推荐
西门子KK25V111RW电冰箱使用说明书:[1]
阅读量:145
西门子KK25V111RW电冰箱使用说明书:[2]
阅读量:55
西门子KK25V61RTI电冰箱使用说明书:[2]
阅读量:91
西门子KK25V111RW电冰箱使用说明书:[3]
阅读量:163
西门子KK25V70TI电冰箱使用说明书:[2]
阅读量:98
猜你喜欢
书架图片大全
黄焖鸡的做法大全
食物过敏怎么办
儿童故事大全白雪公主
幼儿学画画图片大全
丸美怎么样
平书大全
叶立三将军简介
炒白菜怎么做好吃
纪录片大全
猜你喜欢
农村爱情电视剧大全
刘兰芳评书大全
痛经该怎么办
海顿简介
汽车配件大全
牛尾的做法大全
姓名大全女孩
埠字怎么读
中班幼儿舞蹈视频大全
腌制腊肉的做法大全