小度生活
首页
美食营养
手工爱好
生活家居
返回
小度生活
首页
美食营养
游戏数码
手工爱好
生活家居
健康养生
运动户外
职场理财
情感交际
母婴教育
时尚美容
知识问答
生活知识
生活百科
搜索
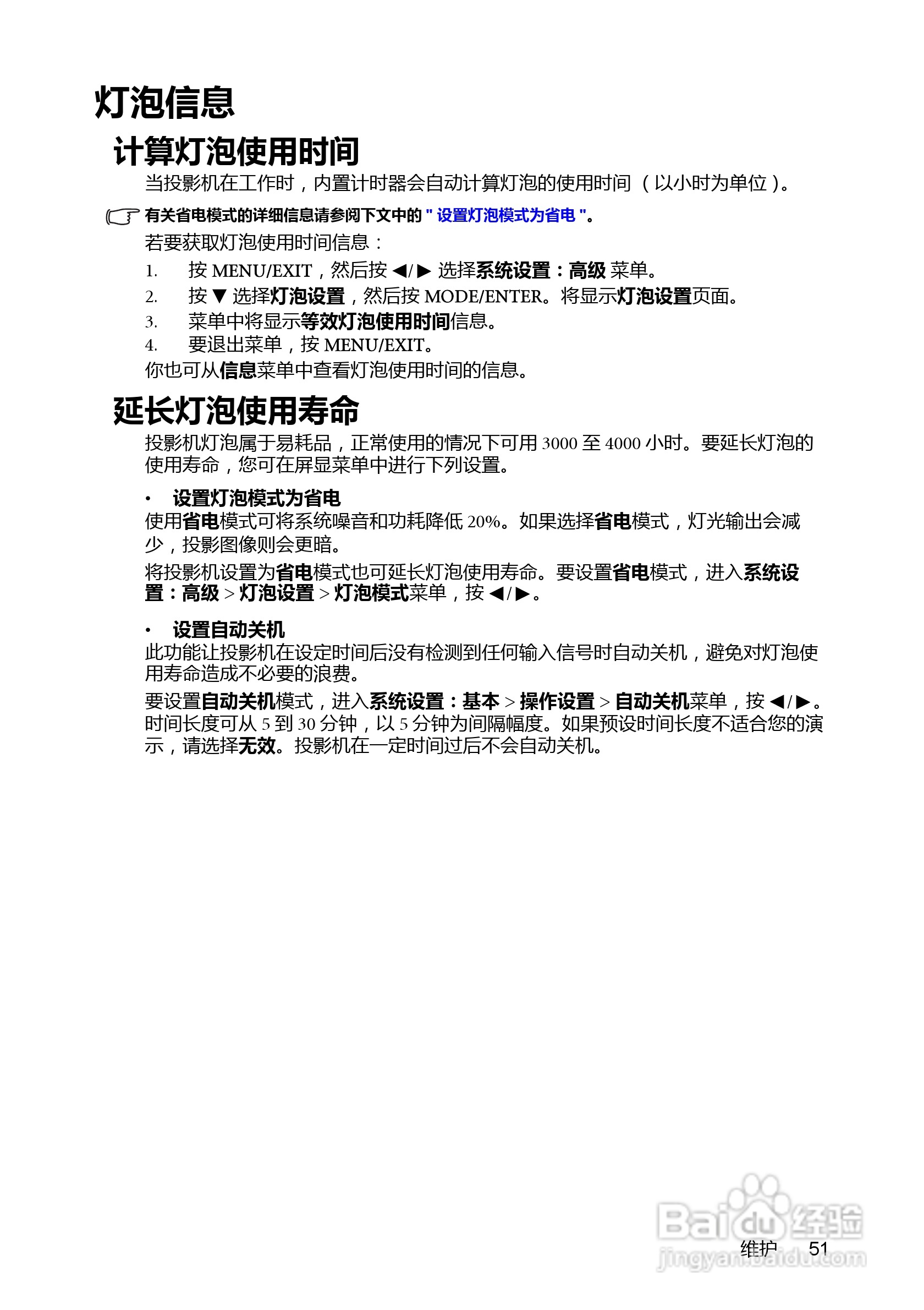
明基MS612ST投影机使用说明书:[6]
2026-03-26 04:56:49
本篇为《明基MS612ST投影机使用说明书》,主要介绍该产品的使用方法以及常见故障解决方案。
(共篇)
上一篇:
|
下一篇:
声明:
本网站引用、摘录或转载内容仅供网站访问者交流或参考,不代表本站立场,如存在版权或非法内容,请联系站长删除,联系邮箱:site.kefu@qq.com。
相关推荐
锂电池过充电的控制方法
阅读量:65
电子琴演奏beautiful in white左手琴谱注意事项
阅读量:135
手术中如何配合
阅读量:111
如何布置准妈妈的卧室
阅读量:32
OLYMPUS 38DL PLUS超声测厚仪操作手册:[8]
阅读量:48
猜你喜欢
丹青是什么意思
鞥是什么意思
做面包需要什么材料
维生素e价格
吃槟榔有什么好处
排卵日有什么症状
扶桑花的养殖方法
一边是友情一边是爱情是什么歌
运动会广播稿30字
months是什么意思
猜你喜欢
跑步鞋什么牌子好
括约肌是什么
常委是什么意思
大什么大什么的成语
饱经风霜什么意思
橄榄球运动员
一丘之貉是什么意思
类固醇是什么
马蜂养殖
愉快的反义词是什么