小度生活
首页
美食营养
手工爱好
生活家居
返回
小度生活
首页
美食营养
游戏数码
手工爱好
生活家居
健康养生
运动户外
职场理财
情感交际
母婴教育
时尚美容
知识问答
生活知识
生活百科
搜索
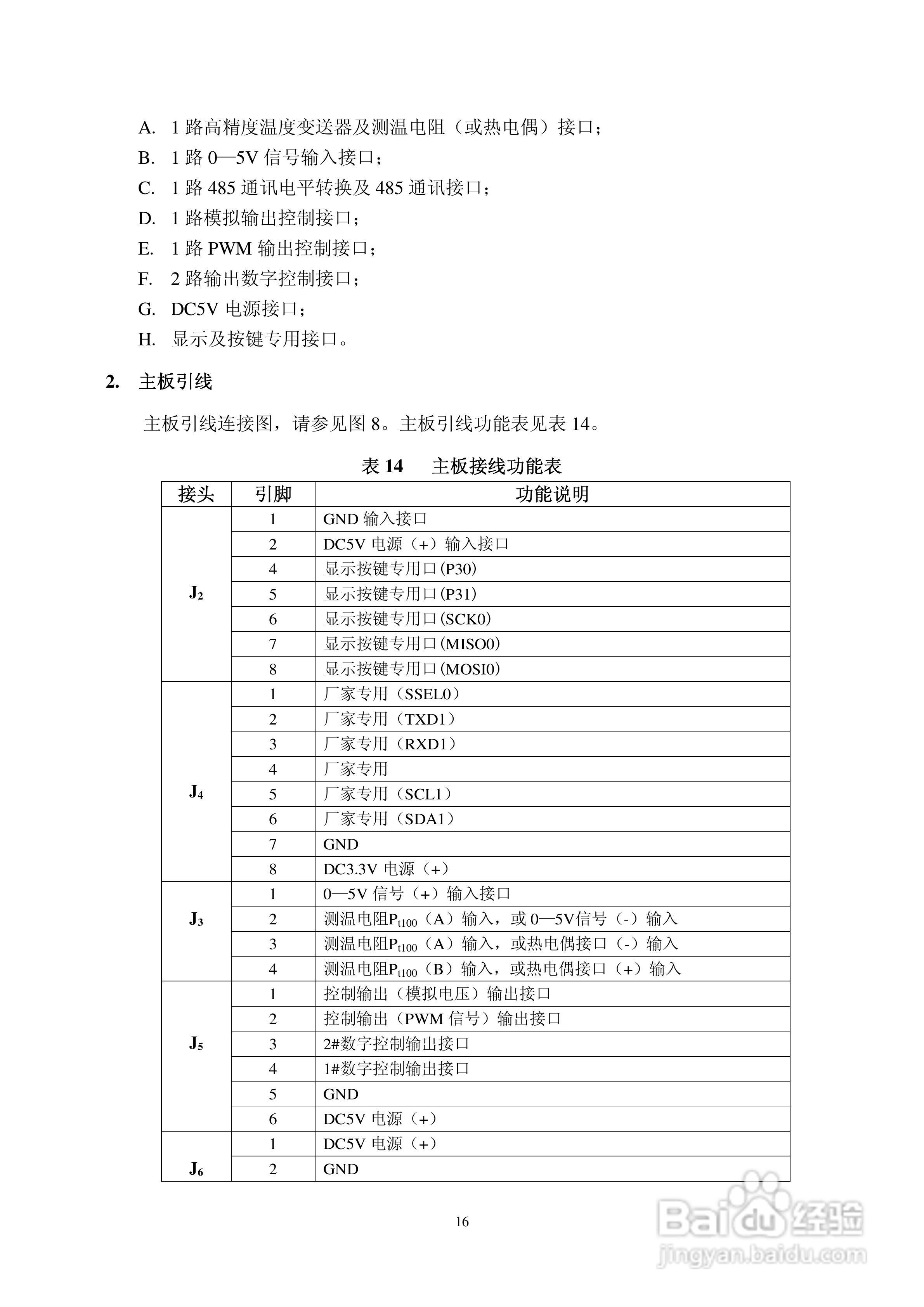
SRFC-I控制模块使用说明书:[2]
2026-04-18 15:18:46
本篇为《SRFC-I控制模块使用说明书》,主要介绍该产品的使用方法以及常见故障解决方案。
(共篇)
上一篇:
|
下一篇:
声明:
本网站引用、摘录或转载内容仅供网站访问者交流或参考,不代表本站立场,如存在版权或非法内容,请联系站长删除,联系邮箱:site.kefu@qq.com。
相关推荐
SRFC-I控制模块使用说明书:[1]
阅读量:30
唯隆WMD2400-I-V1.1型MODEM模块使用说明书:[2]
阅读量:95
使用说明书封面怎么做
阅读量:177
唯隆WMD2400-I-V3.0 型MODEM模块使用说明书:[2]
阅读量:149
NHC-35彩色液晶显示控制模块使用说明书:[2]
阅读量:20
猜你喜欢
营业执照如何办理
路由器接路由器怎么设置
笔仙游戏怎么玩
避孕套怎么使用才正确
点豆腐的卤水怎么做
永定土楼在哪里
651错误代码怎么解决
上海著名旅游景点
秦皇岛旅游景点大全
哪里可以看一路向西
猜你喜欢
魔都是哪里
如何查看本机ip地址
淘宝怎么上传图片
去哪里网
怎么看自己电脑的ip
抖音如何涨粉
doc怎么打开
中国旅游胜地排行榜
海南的旅游景点
举报网站怎么举报