小度生活
首页
美食营养
手工爱好
生活家居
返回
小度生活
首页
美食营养
游戏数码
手工爱好
生活家居
健康养生
运动户外
职场理财
情感交际
母婴教育
时尚美容
知识问答
生活知识
生活百科
搜索
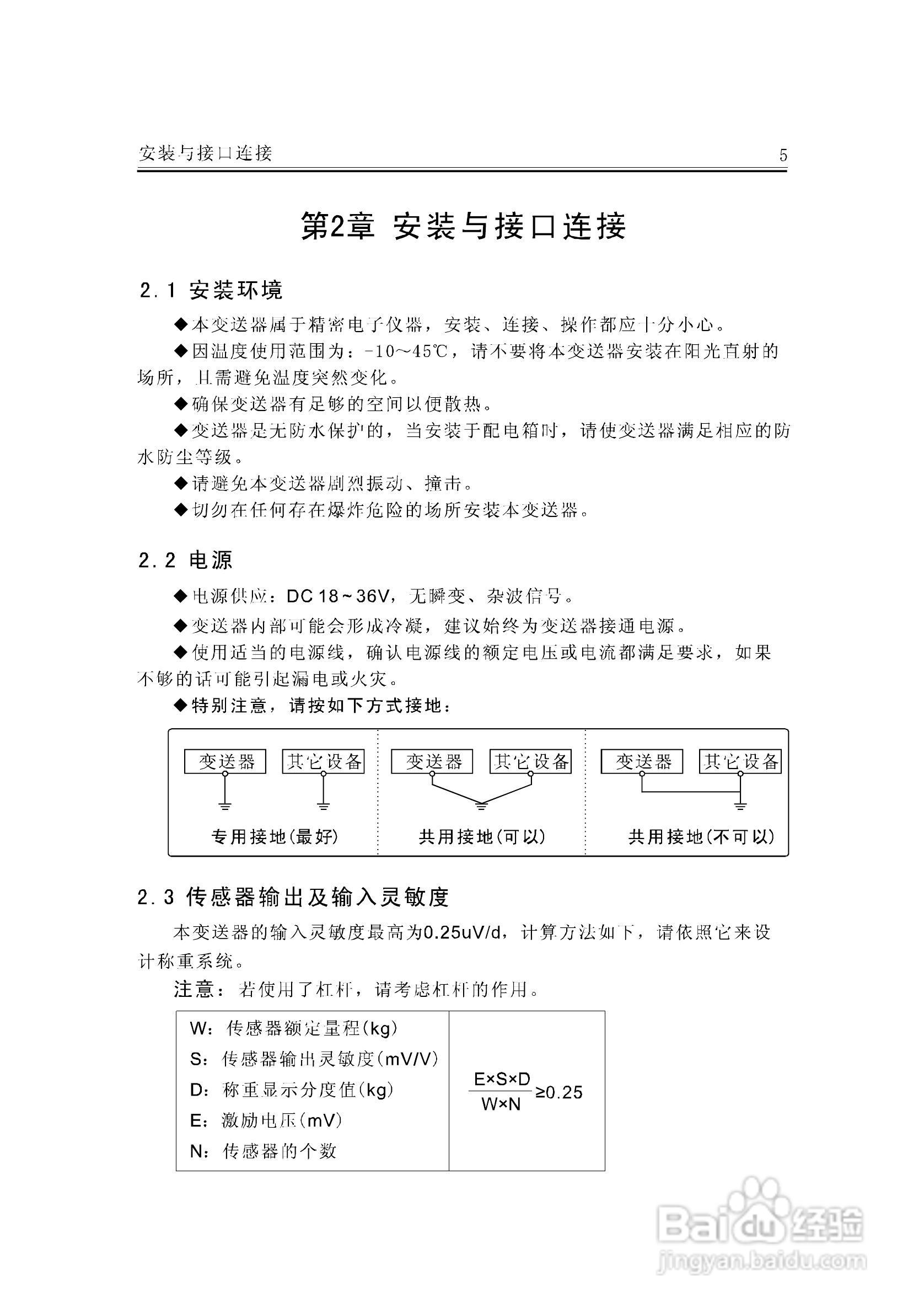
JF-300A称重变送器说明书:[1]
2026-05-22 05:33:55
本篇为《JF-300A称重变送器说明书》,主要介绍该产品的使用方法以及常见故障解决方案。
(共篇)
下一篇:
声明:
本网站引用、摘录或转载内容仅供网站访问者交流或参考,不代表本站立场,如存在版权或非法内容,请联系站长删除,联系邮箱:site.kefu@qq.com。
相关推荐
应届毕业生应该怎样做好职业规划
阅读量:68
圆盘给料机故障的判断和解决
阅读量:152
重钢AWC液压系统的改造
阅读量:54
检验铸铁平台粗糙度的3种方法
阅读量:155
数控钻床直线导轨的安装技巧
阅读量:56
猜你喜欢
什么是广告
practice是什么意思
record是什么意思
mj是什么单位
预收账款是什么意思
什么耳机音质最好
三十年是什么婚
墙壁眼睛膝盖是什么意思
增根是什么意思
still是什么意思
猜你喜欢
什么鱼最好养
撸啊撸是什么游戏
什么食物补锌
痔疮用什么药效果好
什么是无缝钢管
和黑人做是什么感觉
mad是什么意思
司空见惯是什么意思
办理信用卡需要什么条件
understand是什么意思