小度生活
首页
美食营养
手工爱好
生活家居
返回
小度生活
首页
美食营养
游戏数码
手工爱好
生活家居
健康养生
运动户外
职场理财
情感交际
母婴教育
时尚美容
知识问答
生活知识
生活百科
搜索
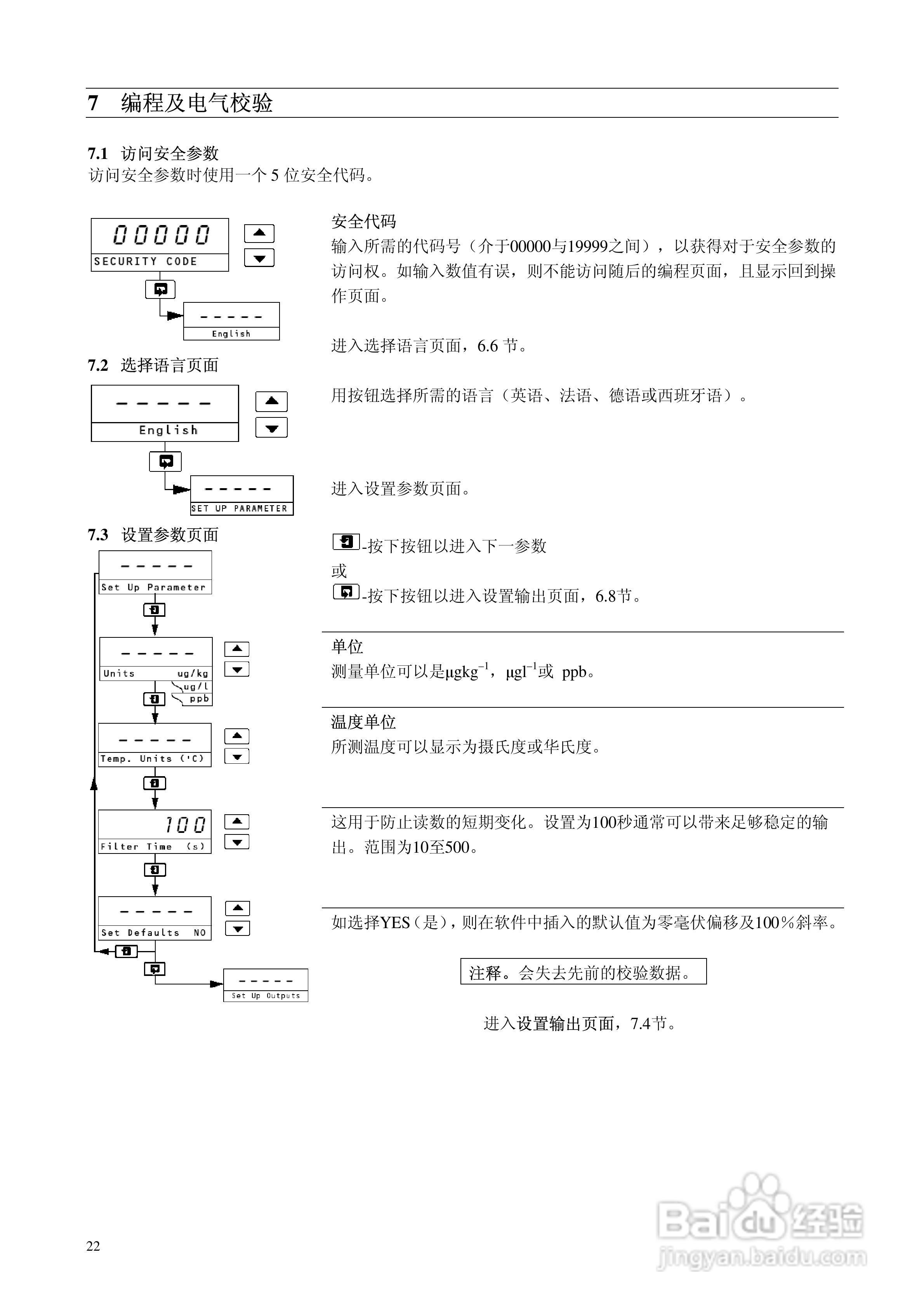
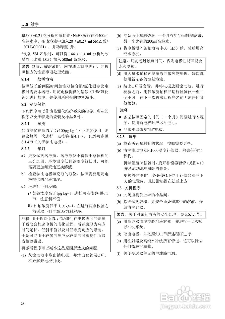
8037钠监测仪中文使用说明书:[3]
2026-03-29 08:21:49
本篇为《8037钠监测仪中文使用说明书》,主要介绍该产品的使用方法以及常见故障解决方案。
(共篇)
上一篇:
|
下一篇:
声明:
本网站引用、摘录或转载内容仅供网站访问者交流或参考,不代表本站立场,如存在版权或非法内容,请联系站长删除,联系邮箱:site.kefu@qq.com。
相关推荐
8037钠监测仪中文使用说明书:[5]
阅读量:111
NOx自动监测仪使用说明书:[3]
阅读量:86
NOx自动监测仪使用说明书:[2]
阅读量:154
JM系列监测仪产品说明书:[3]
阅读量:164
JKL-8漏氢监测仪中文说明书:[3]
阅读量:147
猜你喜欢
聚精会神的意思
skirt是什么意思
疑惑不解的意思
14k金是什么意思
什么是操盘手
rap是什么意思啊
黄苦荞茶的功效与作用
做春梦有什么预兆
胃药什么时候吃
只争朝夕不负韶华什么意思
猜你喜欢
揉豆豆超级快时会什么感觉
瞩目的意思
什么样的女人不能要
百会穴的作用
什么莫过于心死
人而无信不知其可也的意思
do是什么意思
exp是什么意思
祈福是什么意思
伤官是什么意思