小度生活
首页
美食营养
手工爱好
生活家居
返回
小度生活
首页
美食营养
游戏数码
手工爱好
生活家居
健康养生
运动户外
职场理财
情感交际
母婴教育
时尚美容
知识问答
生活知识
生活百科
搜索
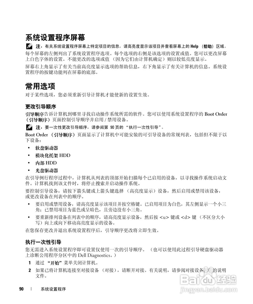
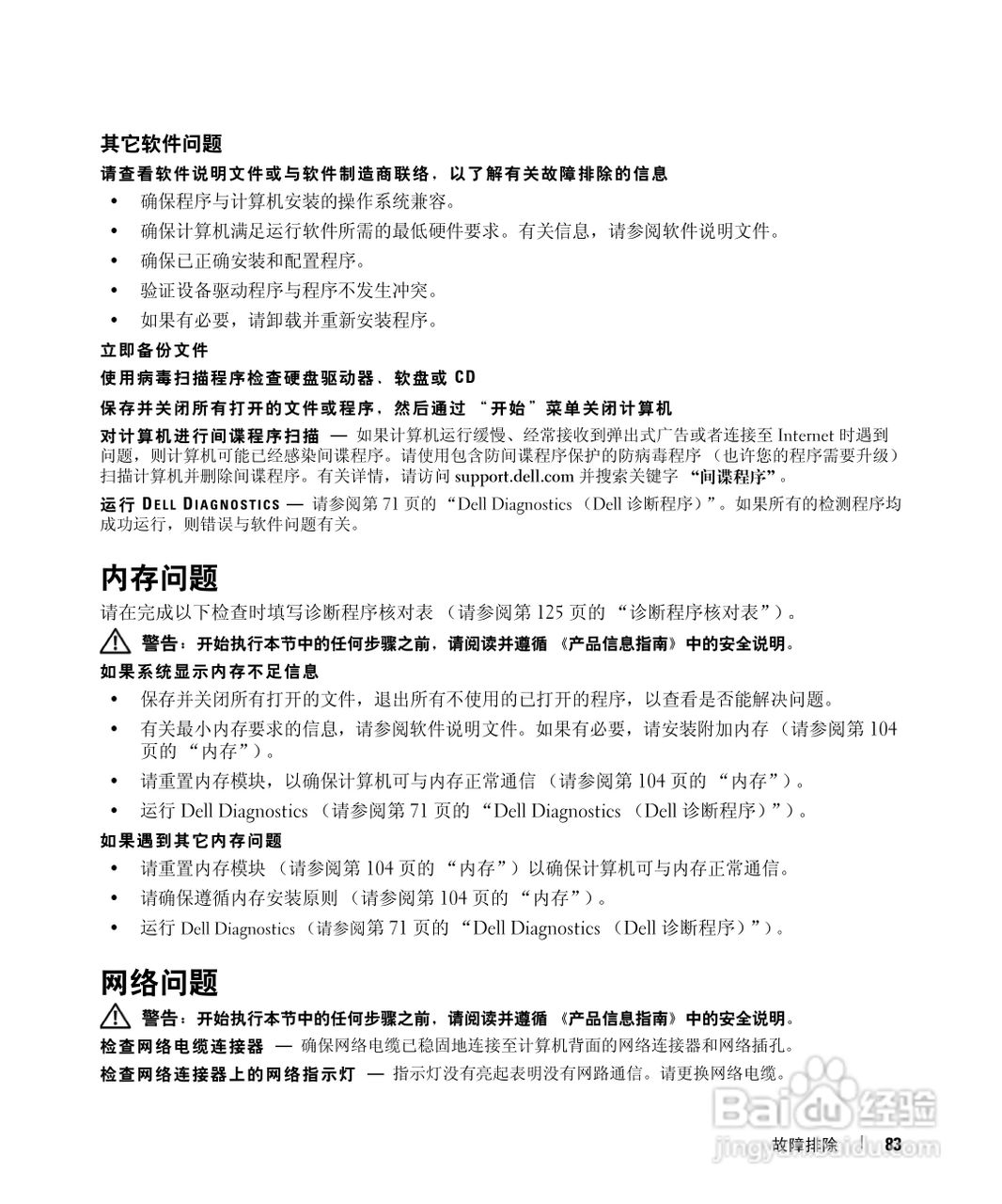
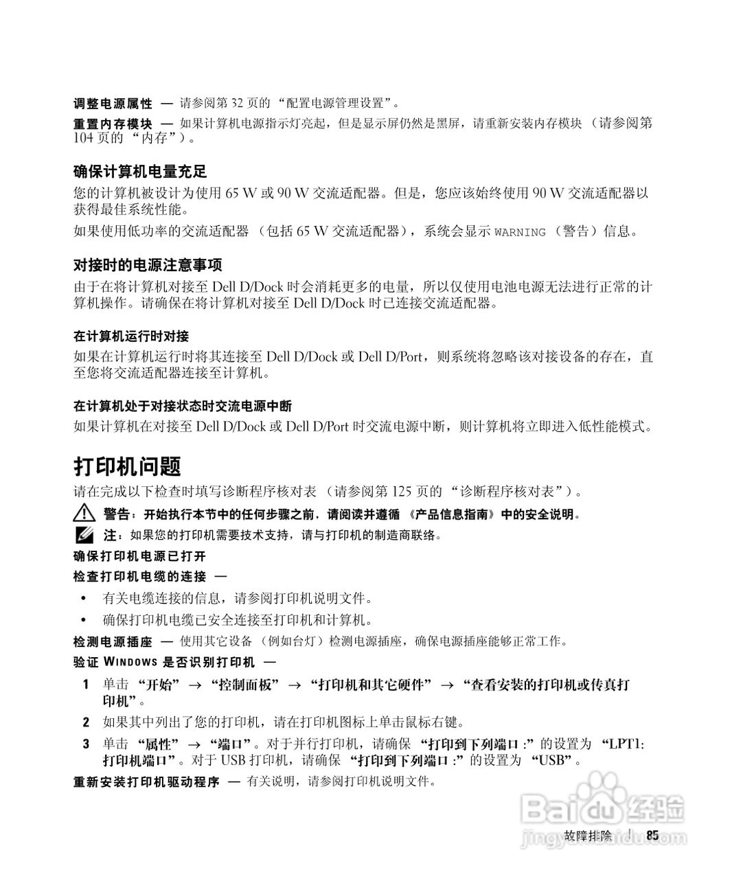
DELL Latitude D531笔记本用户手册:[9]
2026-05-10 04:34:41
本篇为《DELL Latitude D531笔记本用户手册》,主要介绍该产品的使用方法以及常见故障解决方案。
(共篇)
上一篇:
|
下一篇:
声明:
本网站引用、摘录或转载内容仅供网站访问者交流或参考,不代表本站立场,如存在版权或非法内容,请联系站长删除,联系邮箱:site.kefu@qq.com。
相关推荐
DELL Latitude D531笔记本用户手册:[2]
阅读量:116
DELL Latitude D531笔记本用户手册:[7]
阅读量:96
dell如何进入bios
阅读量:184
DELL Latitude D531笔记本用户手册:[13]
阅读量:79
DELL Latitude D531笔记本用户手册:[11]
阅读量:28
猜你喜欢
汽车obd是什么意思
5月16日是什么星座
favorite是什么意思
生石灰是什么
声卡有什么用
无能为力的近义词是什么
什么是操作系统
四级什么时候出成绩
套利是什么意思
三十而立是什么意思
猜你喜欢
ufo是什么意思
什么是正装
企业文化是什么
决算是什么意思
酒曲是什么
卑微是什么意思
秋天开什么花
脚发麻是什么原因
cancel是什么意思
研究生调剂是什么意思