小度生活
首页
美食营养
手工爱好
生活家居
返回
小度生活
首页
美食营养
游戏数码
手工爱好
生活家居
健康养生
运动户外
职场理财
情感交际
母婴教育
时尚美容
知识问答
搜索
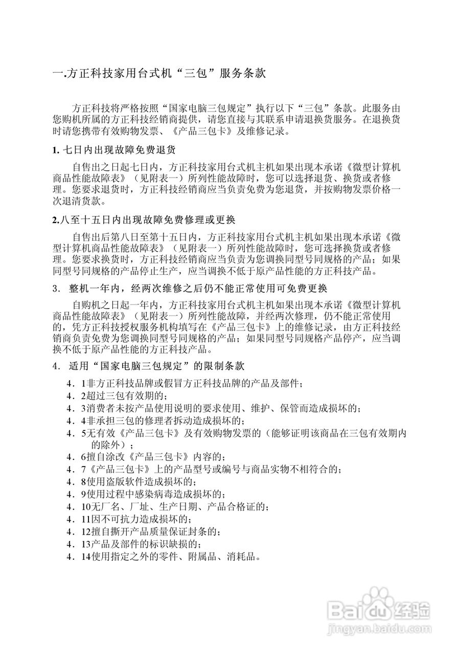
方正电脑飞越6000系列机型说明书:[8]
2025-11-25 15:44:01
本篇为《方正电脑飞越6000系列机型说明书》,主要介绍该产品的使用方法以及常见故障解决方案。
(共篇)
上一篇:
|
下一篇:
声明:
本网站引用、摘录或转载内容仅供网站访问者交流或参考,不代表本站立场,如存在版权或非法内容,请联系站长删除,联系邮箱:site.kefu@qq.com。
相关推荐
方正电脑飞越6000A系列机型说明书:[8]
阅读量:173
方正电脑飞越6000系列机型说明书:[5]
阅读量:125
方正电脑飞越6000A系列机型说明书:[1]
阅读量:25
方正电脑飞越1000系列机型说明书:[2]
阅读量:60
方正电脑飞越1000系列机型说明书:[1]
阅读量:188
猜你喜欢
随波逐流是什么意思
山羊养殖技术
shower什么意思
yourself是什么意思
憨态可掬是什么意思
运动会会徽设计说明
感光度是什么意思
维生素e软胶囊涂脸可以淡斑吗
老师送什么花
客舍是什么意思
猜你喜欢
trf是什么意思
软座和硬座有什么区别
i want you是什么意思
scope是什么意思
送闺蜜什么礼物最好
科学发展观的第一要义是什么
幼儿园运动会串词
无氧运动有哪些
manage是什么意思
stone是什么意思