小度生活
首页
美食营养
手工爱好
生活家居
返回
小度生活
首页
美食营养
游戏数码
手工爱好
生活家居
健康养生
运动户外
职场理财
情感交际
母婴教育
时尚美容
知识问答
生活知识
生活百科
搜索
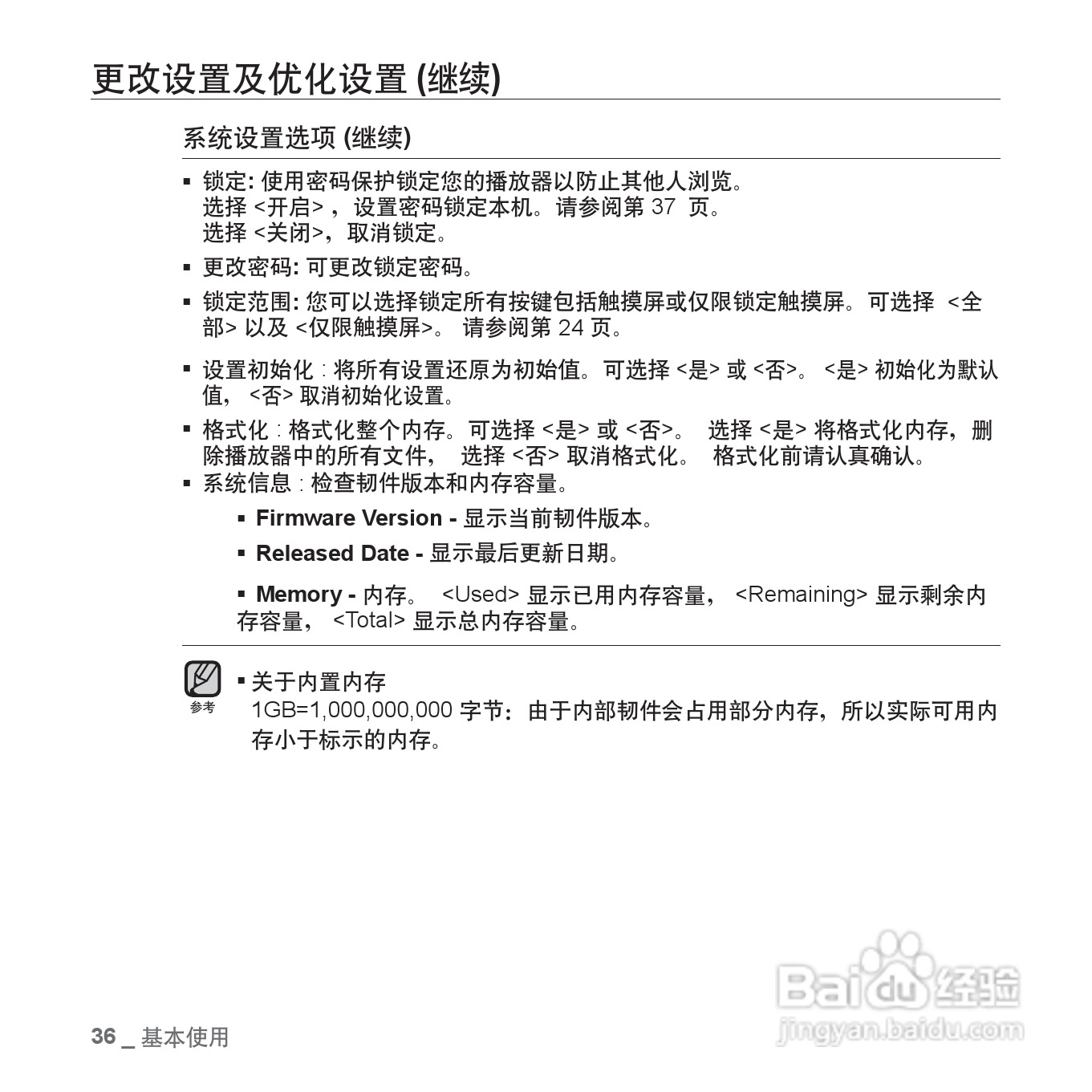
三星YP-P2QW MP4播放器使用说明书:[4]
2026-05-11 03:40:58
本篇为《三星YP-P2QW MP4播放器使用说明书》,主要介绍该产品的使用方法以及常见故障解决方案。
(共篇)
上一篇:
|
下一篇:
声明:
本网站引用、摘录或转载内容仅供网站访问者交流或参考,不代表本站立场,如存在版权或非法内容,请联系站长删除,联系邮箱:site.kefu@qq.com。
相关推荐
三星YP-P2QW MP4播放器使用说明书:[10]
阅读量:183
三星YP-T10QW MP4播放器使用说明书:[4]
阅读量:120
三星YP-T9ZU MP4播放器使用说明书:[4]
阅读量:105
三星YP-R1AS MP4播放器使用说明书:[4]
阅读量:46
使用说明书封面怎么做
阅读量:65
猜你喜欢
珀莱雅护肤品怎么样
电脑定时关机怎么设置
夜王为什么不杀山姆
郭沁为什么坐在椅子上
锵锵三人行为什么停播
怎么入党
除号在键盘上怎么打
肠痉挛是怎么引起的
云南大学怎么样
炖鸡怎么炖好吃
猜你喜欢
水煮牛肉的做法视频
蓓怎么读
腿上有红色的血纹是怎么回事
腰部酸痛是怎么回事
酵素的做法大全
靓汤做法大全
拍了拍我的后面怎么加字搞笑
钼靶怎么读
面条怎么做好吃
白事封包怎么写