小度生活
首页
美食营养
手工爱好
生活家居
返回
小度生活
首页
美食营养
游戏数码
手工爱好
生活家居
健康养生
运动户外
职场理财
情感交际
母婴教育
时尚美容
知识问答
生活知识
生活百科
搜索
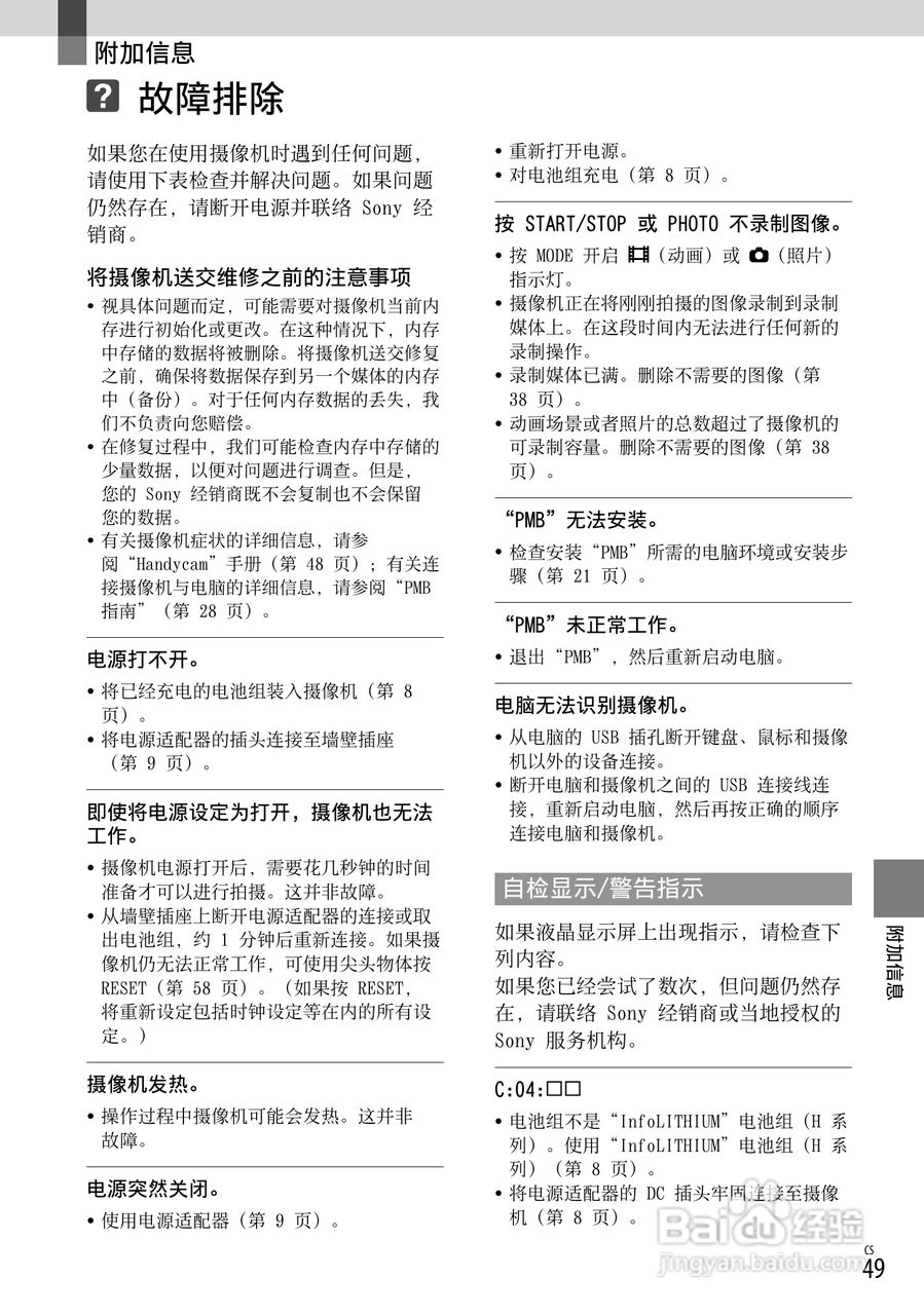
索尼HDR-CX520E型数码摄像机使用说明书:[5]
2026-04-12 04:23:47
本篇为《索尼HDR-CX520E型数码摄像机使用说明书》,主要介绍该产品的使用方法以及常见故障解决方案。
(共篇)
上一篇:
|
下一篇:
声明:
本网站引用、摘录或转载内容仅供网站访问者交流或参考,不代表本站立场,如存在版权或非法内容,请联系站长删除,联系邮箱:site.kefu@qq.com。
相关推荐
手机如何远程控制智能家居设备,没有距离限制?
阅读量:87
海信智能电视的遥控器好用吗?
阅读量:158
如何使用手机红外遥控
阅读量:190
智能电视网速慢怎么优化,解决方法
阅读量:178
如何借助科技产品更快锻炼出腹肌
阅读量:136
猜你喜欢
车架号怎么看
水垢怎么去除
第一次怎么接吻
论文参考文献怎么写
惠润洗发水怎么样
教育类别怎么填
我的世界怎么自动门
怎么卸载手机自带软件
股票怎么卖出
坡度怎么算
猜你喜欢
怎么节约用水
qq怎么更新
大师漆怎么样
oppo手机忘记密码怎么办怎么解锁
欧派油烟机怎么样
these怎么读音
未婚证明怎么开
肛瘘怎么办
经常拉肚子怎么回事
鱼子酱怎么做