小度生活
首页
美食营养
手工爱好
生活家居
返回
小度生活
首页
美食营养
游戏数码
手工爱好
生活家居
健康养生
运动户外
职场理财
情感交际
母婴教育
时尚美容
知识问答
生活知识
生活百科
搜索
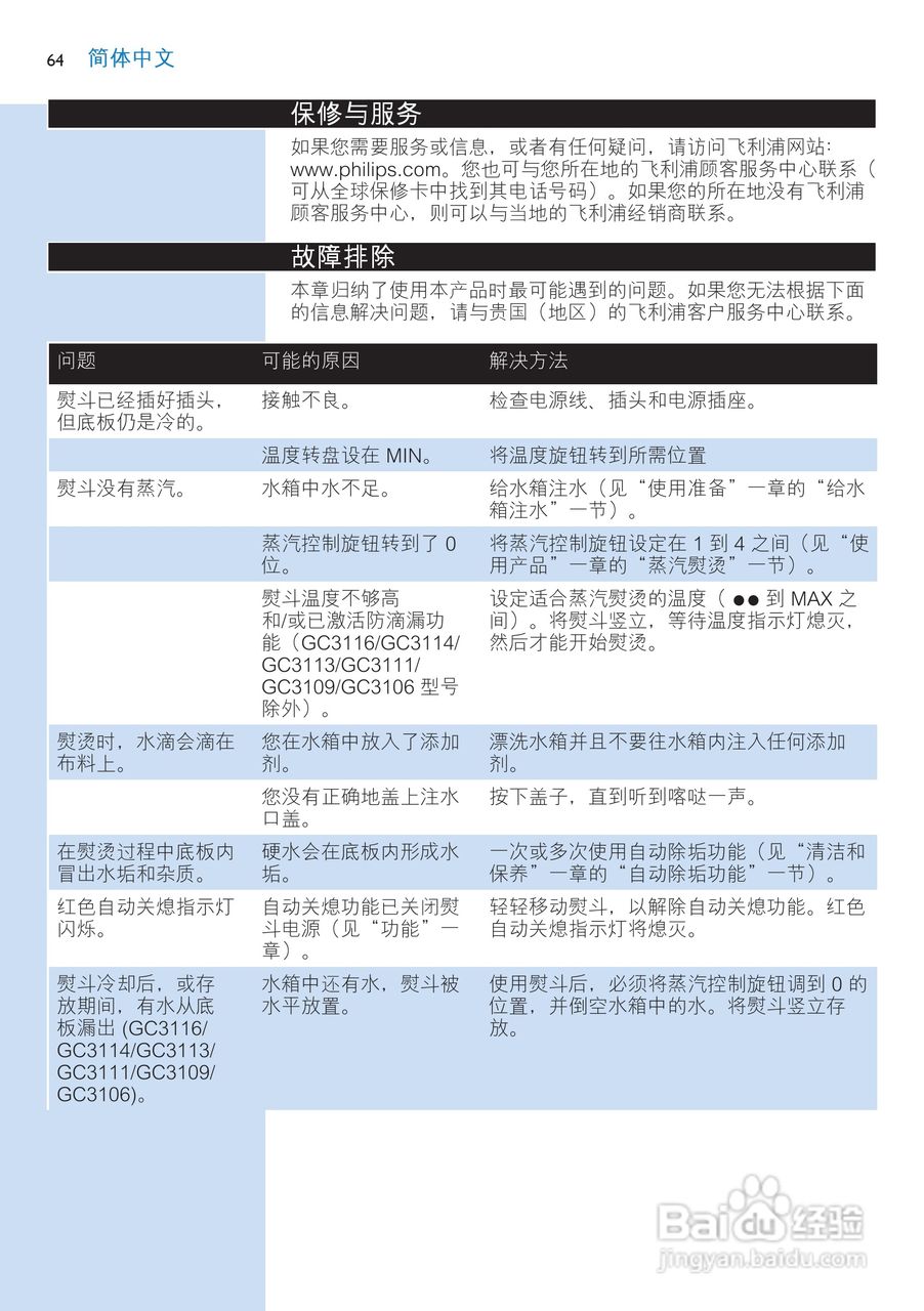
飞利浦GC3113电熨斗说明书:[7]
2026-03-24 11:04:01
(共篇)
上一篇:
声明:
本网站引用、摘录或转载内容仅供网站访问者交流或参考,不代表本站立场,如存在版权或非法内容,请联系站长删除,联系邮箱:site.kefu@qq.com。
相关推荐
飞利浦GC3113电熨斗说明书:[7]
阅读量:173
飞利浦GC3113电熨斗说明书:[6]
阅读量:156
飞利浦GC3113电熨斗说明书:[4]
阅读量:103
飞利浦GC3112电熨斗说明书:[7]
阅读量:52
飞利浦GC3114电熨斗说明书:[7]
阅读量:130
猜你喜欢
红色警戒怎么联机
脸肿是怎么回事
番荔枝怎么吃
脚鸡眼怎么治
未转变者怎么联机
dota2怎么玩
我的世界狗怎么驯服
海藻面膜怎么调
心脏病怎么治疗
砌体加筋怎么布置
猜你喜欢
实习证明怎么开
怎么做布丁
方兴未艾怎么读
手机卡丢了怎么办
乌鸡汤怎么炖
英雄联盟语音怎么开
透视表怎么做
word怎么设置背景
itunes怎么用
勾怎么打