小度生活
首页
美食营养
手工爱好
生活家居
返回
小度生活
首页
美食营养
游戏数码
手工爱好
生活家居
健康养生
运动户外
职场理财
情感交际
母婴教育
时尚美容
知识问答
生活知识
生活百科
搜索
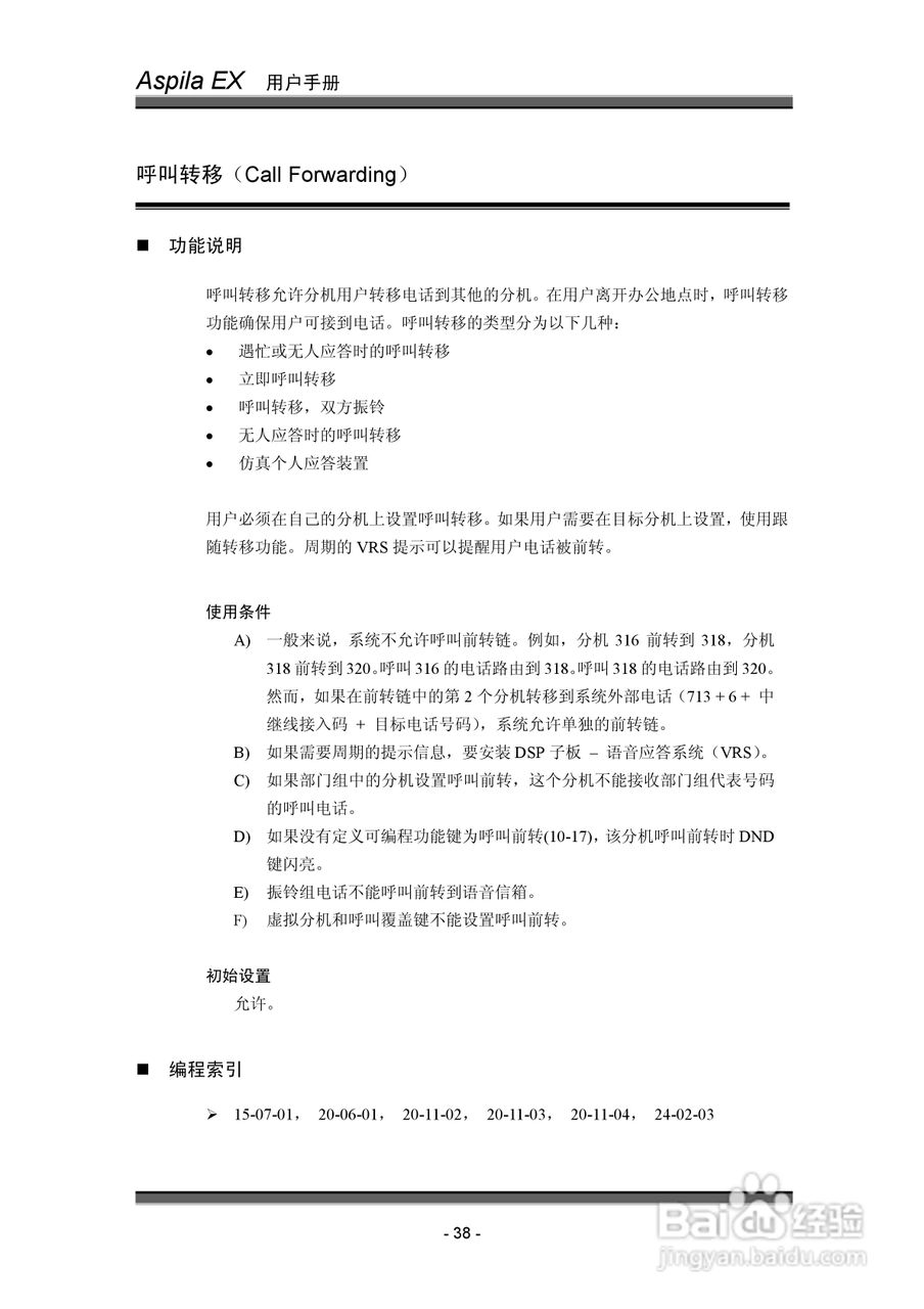
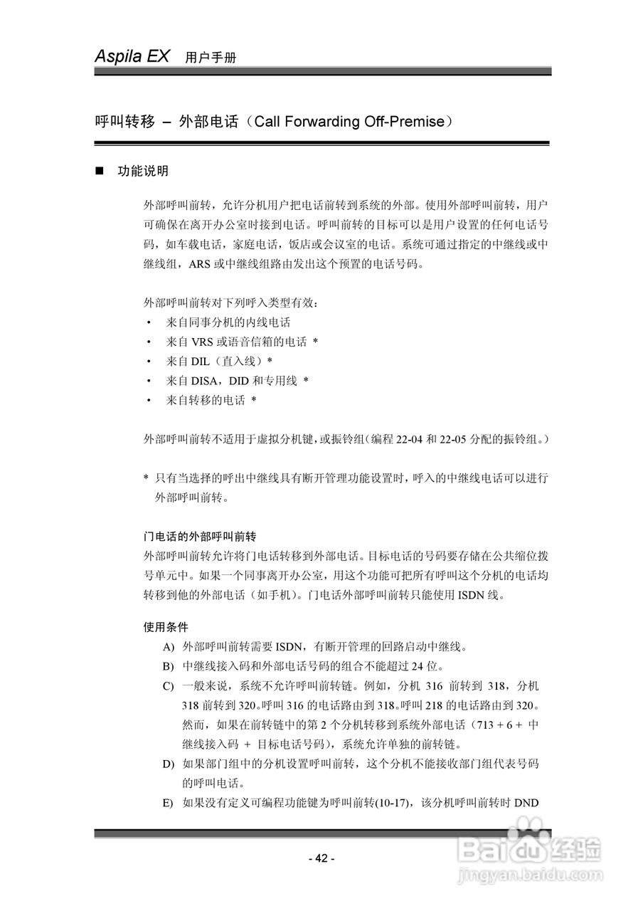
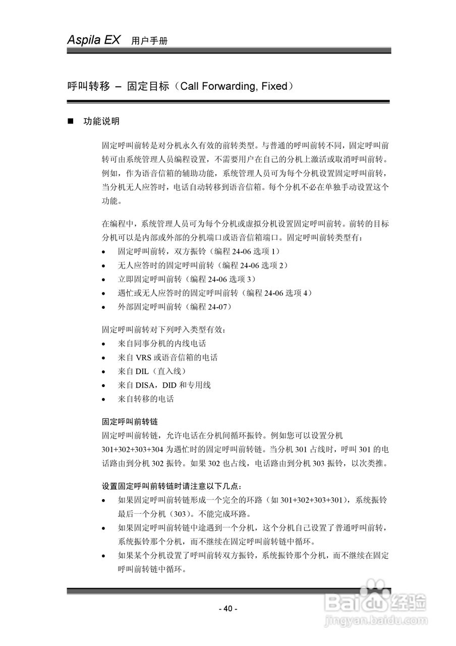
NEC交换机说明书:[5]
2026-05-16 21:29:30
本篇为《NEC交换机说明书》,主要介绍该产品的使用方法以及常见故障解决方案。
(共篇)
上一篇:
|
下一篇:
声明:
本网站引用、摘录或转载内容仅供网站访问者交流或参考,不代表本站立场,如存在版权或非法内容,请联系站长删除,联系邮箱:site.kefu@qq.com。
相关推荐
NEC交换机说明书:[15]
阅读量:191
NEC交换机说明书:[23]
阅读量:144
交换机怎么使用
阅读量:160
交换机怎么设置局域网
阅读量:129
交换机的基本配置与管理
阅读量:31
猜你喜欢
烟酸是什么
耳朵响是什么原因
tweet是什么意思
什么是稀土
什么屎不臭
secret什么意思
鲁迅被誉为什么
月经量少吃什么药
arrive是什么意思
什么变了作文
猜你喜欢
doing是什么意思
涅盘重生是什么意思
wlan是什么
口是心非是什么意思
fairy是什么意思
什么是闺蜜
轻浮是什么意思
老是打嗝是什么原因
中考考什么
网络维护是做什么的