小度生活
首页
美食营养
手工爱好
生活家居
返回
小度生活
首页
美食营养
游戏数码
手工爱好
生活家居
健康养生
运动户外
职场理财
情感交际
母婴教育
时尚美容
知识问答
生活知识
生活百科
搜索
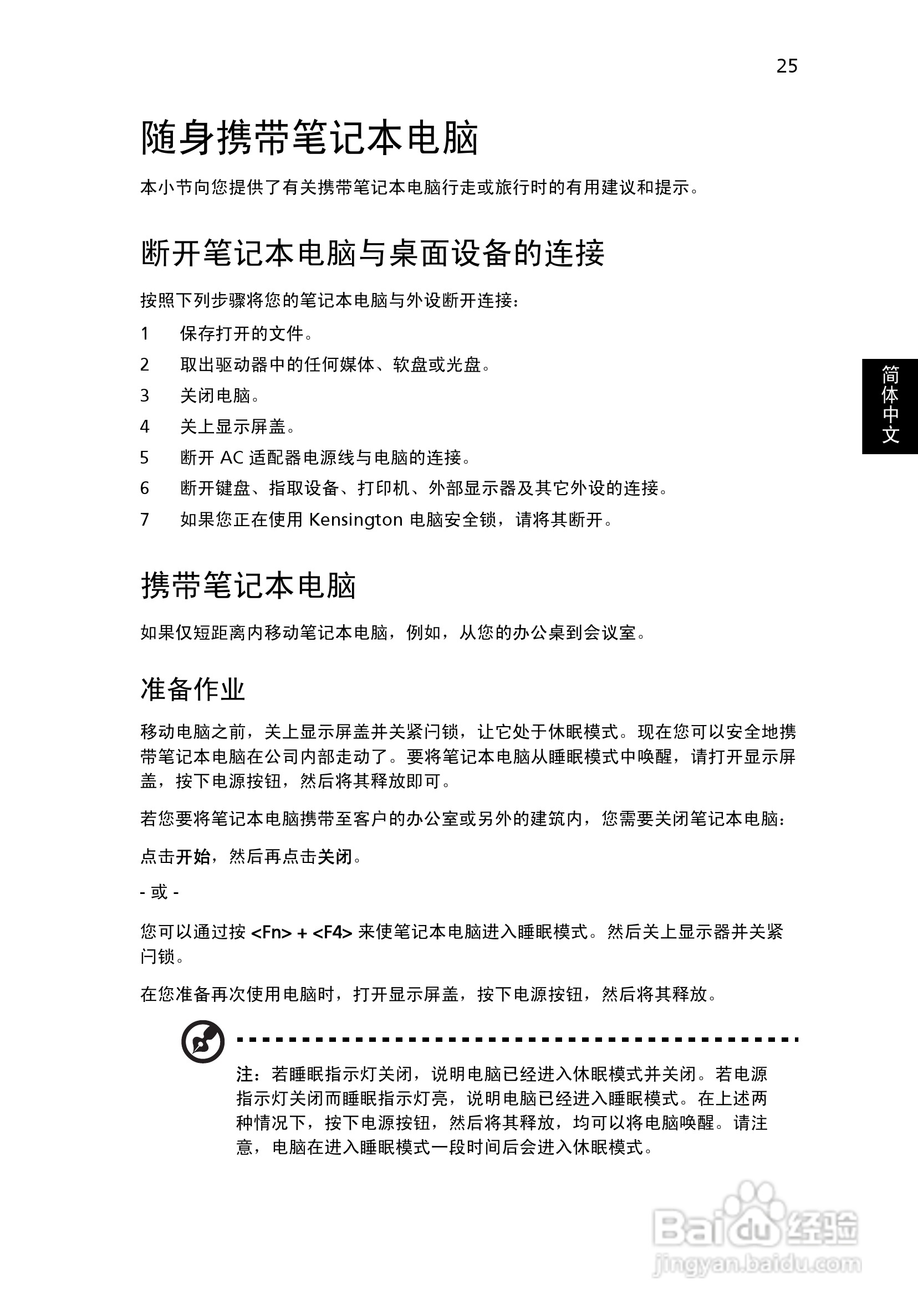
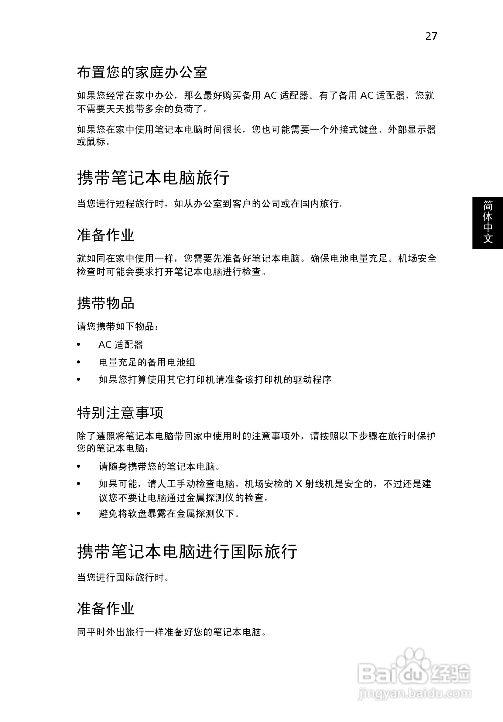
ACER宏基Aspire 5943G笔记本说明书:[5]
2026-04-19 03:05:57
本篇为《ACER宏基Aspire 5943G笔记本说明书》,主要介绍该产品的使用方法以及常见故障解决方案。
(共篇)
上一篇:
|
下一篇:
声明:
本网站引用、摘录或转载内容仅供网站访问者交流或参考,不代表本站立场,如存在版权或非法内容,请联系站长删除,联系邮箱:site.kefu@qq.com。
相关推荐
ACER宏基Aspire 5830G笔记本说明书:[5]
阅读量:106
ACER宏基Aspire 4937G笔记本说明书:[5]
阅读量:99
ACER宏基Aspire 7730G笔记本说明书:[5]
阅读量:190
ACER宏基Aspire 7738G笔记本说明书:[5]
阅读量:89
ACER宏基Aspire 5910G笔记本说明书:[5]
阅读量:157
猜你喜欢
适合小孩吃的家常菜
中医治疗的方法有哪些
眼圈发青是怎么回事
妊娠纹消除方法
炒白萝卜怎么做好吃
最简单的织围巾方法
土豆烧牛肉的家常做法
情歌对唱歌曲大全
运动减肥方法
宝宝感冒咳嗽流鼻涕怎么办
猜你喜欢
西安好吃的
手上长小水泡怎么回事
眼袋怎么办
济南大学怎么样
指南者怎么样
鸡腿菇种植方法
鱼香茄子的家常做法
月经来了不走怎么办
香囊怎么做
小便混浊是怎么回事