小度生活
首页
美食营养
手工爱好
生活家居
返回
小度生活
首页
美食营养
游戏数码
手工爱好
生活家居
健康养生
运动户外
职场理财
情感交际
母婴教育
时尚美容
知识问答
生活知识
搜索
ACER宏基Veriton X4610G计算机说明书:[1]
2025-10-21 04:59:51
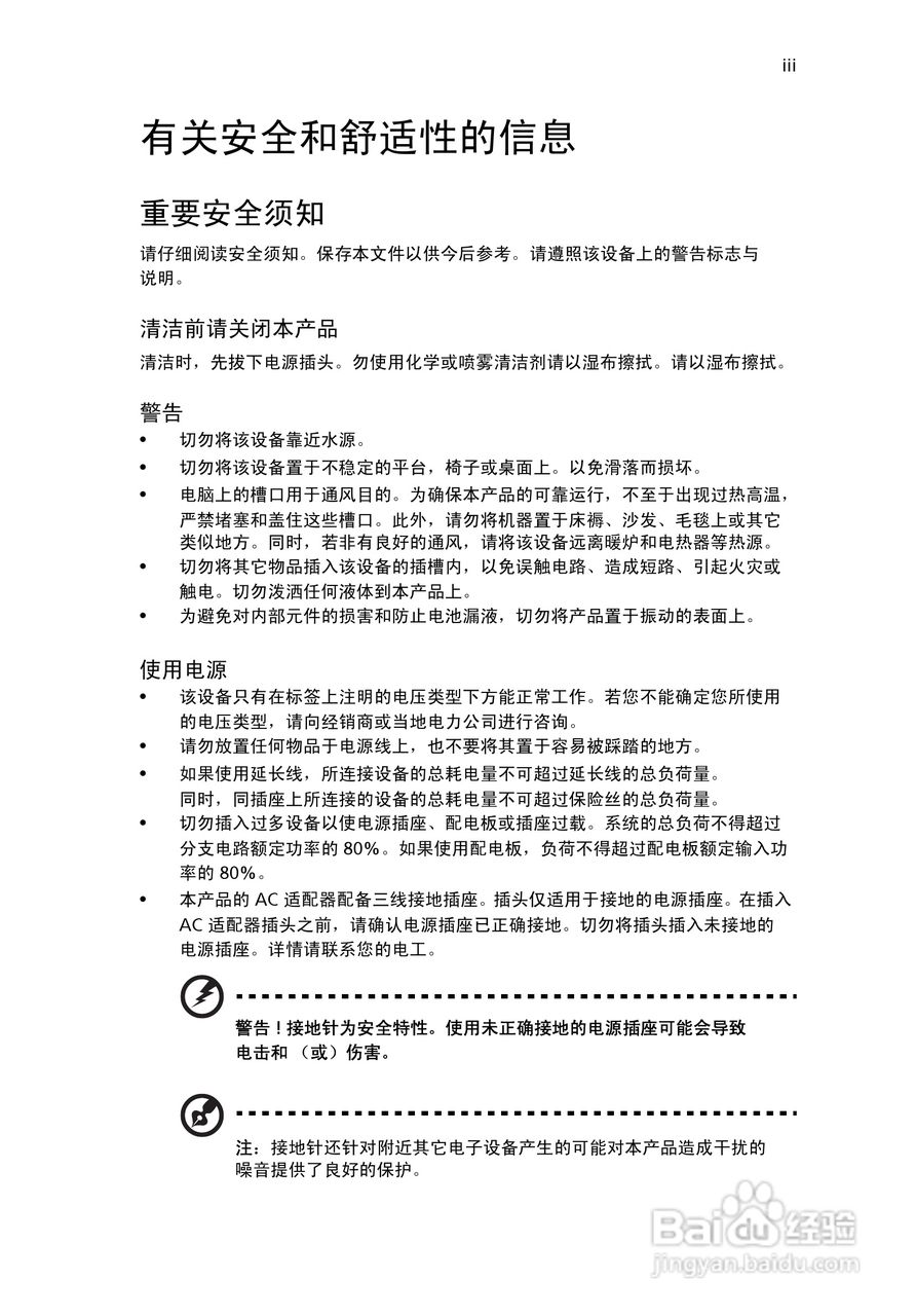
本篇为《ACER宏基Veriton X4610G计算机说明书》,主要介绍该产品的使用方法以及常见故障解决方案。
(共篇)
下一篇:
声明:
本网站引用、摘录或转载内容仅供网站访问者交流或参考,不代表本站立场,如存在版权或非法内容,请联系站长删除,联系邮箱:site.kefu@qq.com。
相关推荐
ACER宏基Veriton M490G计算机说明书:[1]
阅读量:38
ACER宏基Veriton 7600G计算机说明书:[1]
阅读量:59
ACER宏基Veriton M430计算机说明书:[1]
阅读量:129
ACER宏基Veriton 7600G计算机说明书:[2]
阅读量:163
ACER宏基Veriton 7600G计算机说明书:[3]
阅读量:129
猜你喜欢
失眠要吃什么药
什么是股票型基金
日食只可能发生在农历的什么日
贮蓄的意思
经史子集指什么
四面八方是什么意思
九月九日忆山东兄弟古诗的意思
谁主沉浮什么意思
颜值高是什么意思
大言不惭的意思
猜你喜欢
三股势力指的是什么
捐躯赴国难视死忽如归的意思
rider什么意思
微信公众号有什么用
生化流产是什么意思
聿的意思
橱柜门板用什么材料好
东山再起的意思
什么牌子的防辐射服好
什么是背包客