小度生活
首页
美食营养
手工爱好
生活家居
返回
小度生活
首页
美食营养
游戏数码
手工爱好
生活家居
健康养生
运动户外
职场理财
情感交际
母婴教育
时尚美容
知识问答
生活知识
搜索
艾尔莎幻雷者 955FX-T 128T DTV型显卡说明书:[6]
2026-02-06 22:03:26
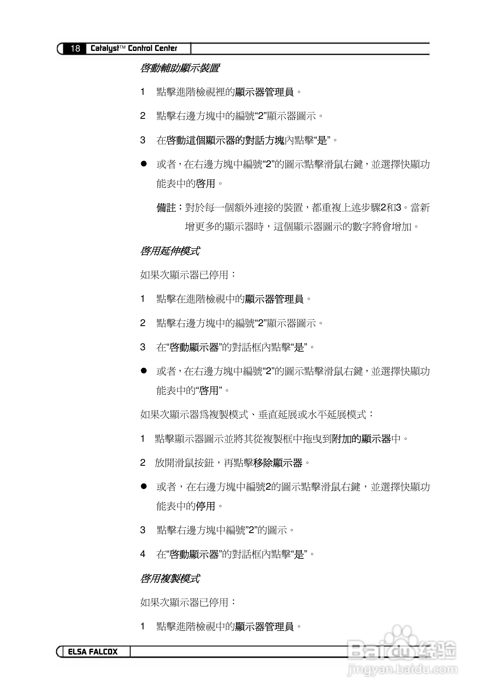
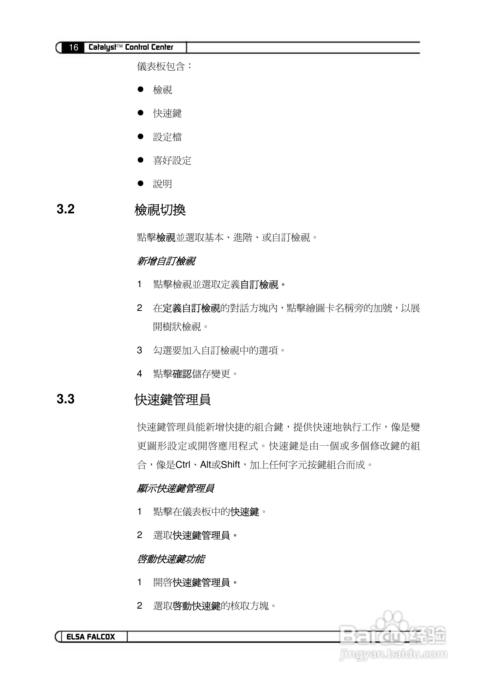
本篇为《艾尔莎幻雷者 955FX-T 128T DTV型显卡说明书》,主要介绍该产品的使用方法以及常见故障解决方案。
(共篇)
上一篇:
|
下一篇:
声明:
本网站引用、摘录或转载内容仅供网站访问者交流或参考,不代表本站立场,如存在版权或非法内容,请联系站长删除,联系邮箱:site.kefu@qq.com。
相关推荐
艾尔莎幻雷者 955FX-T 128T DTV型显卡说明书:[5]
阅读量:145
艾尔莎幻雷者 955FX-T 128T DTV型显卡说明书:[2]
阅读量:72
艾尔莎幻雷者 955FX-T 128T DTV型显卡说明书:[8]
阅读量:105
艾尔莎幻雷者 955FX-T 128T DTV型显卡说明书:[10]
阅读量:150
艾尔莎幻雷者 955FX-T 128T DTV型显卡说明书:[4]
阅读量:86
猜你喜欢
羊肉串怎么腌制
感冒药有哪些
黑枸杞怎么吃效果好
晚宴发型
2020最洋气的减龄发型
诠释的近义词
中华联合保险怎么样
文本框怎么删除
时尚发型扎法
西汉南越王博物馆
猜你喜欢
男发型图片
京东金融怎么样
男生方脸发型
我的世界家具怎么做
慢吞吞的近义词
cpu怎么看
天赋的近义词
惊叹的近义词
珍珠粉怎么做面膜
忧伤的近义词