小度生活
首页
美食营养
手工爱好
生活家居
返回
小度生活
首页
美食营养
游戏数码
手工爱好
生活家居
健康养生
运动户外
职场理财
情感交际
母婴教育
时尚美容
知识问答
生活知识
生活百科
搜索
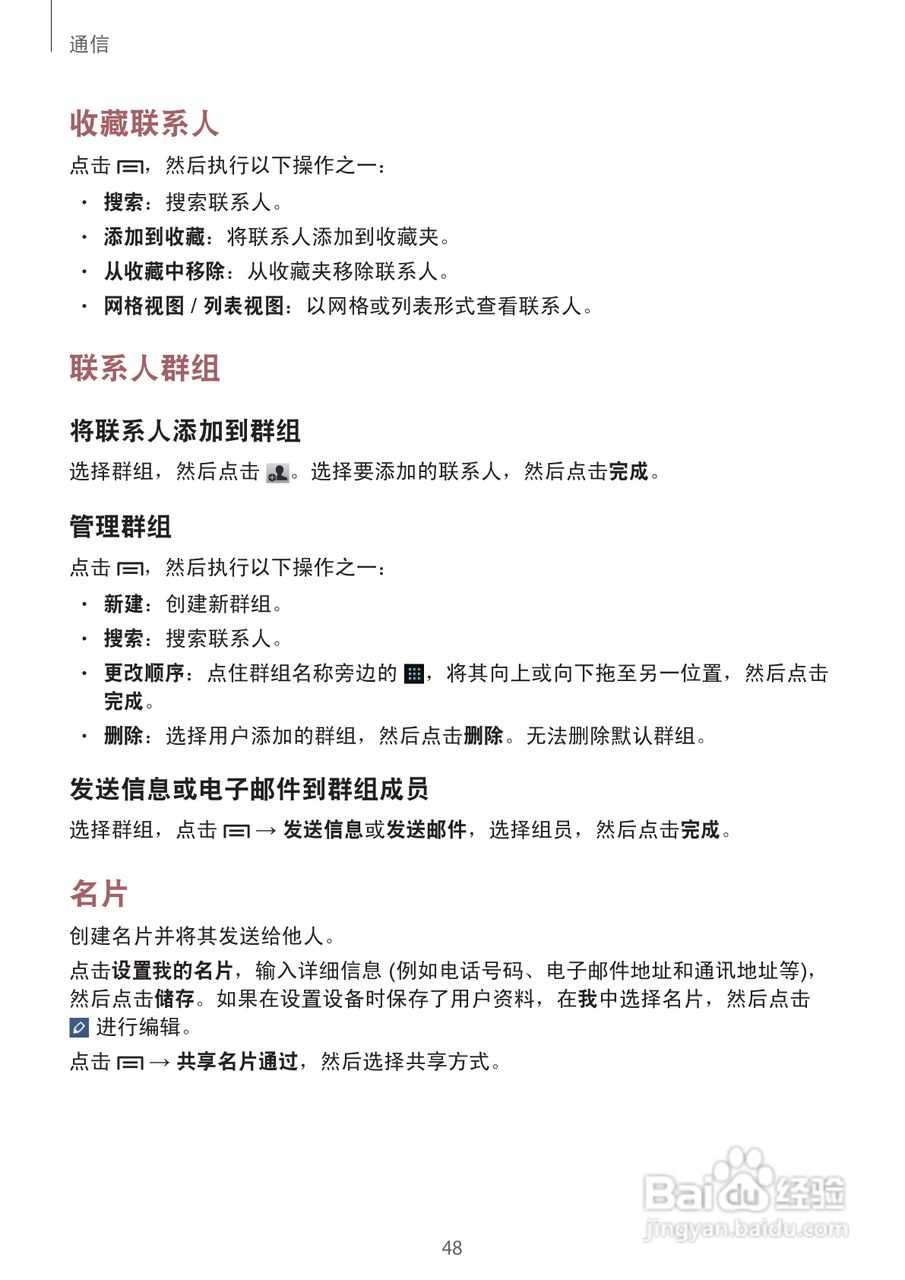
三星SCH-W2013手机说明书:[5]
2026-04-09 01:28:15
(共篇)
上一篇:
|
下一篇:
声明:
本网站引用、摘录或转载内容仅供网站访问者交流或参考,不代表本站立场,如存在版权或非法内容,请联系站长删除,联系邮箱:site.kefu@qq.com。
相关推荐
三星SCH-W2013手机说明书:[11]
阅读量:49
三星 SCH-W579+音乐手机使用说明书:[5]
阅读量:186
三星w2013购买误区
阅读量:182
三星 SCH-W579+音乐手机使用说明书:[3]
阅读量:95
如何选购你的三星w2013
阅读量:97
猜你喜欢
蜻怎么组词
住房公积金怎么算
静脉曲张怎么调理最好
你怎么这么好看
胃息肉是怎么回事
中度宫颈糜烂怎么治疗
舌头起泡怎么办
迷路了怎么办
韩信是怎么死的
睡眠不好怎么调理
猜你喜欢
feet怎么读
黑色大衣怎么搭配
怎么交电费
炫彩皮肤怎么用
冰箱结冰怎么快速除冰
手机怎么挂vpn
手撕包菜怎么做
lantern怎么读
柯迪亚克怎么样
拔丝山药怎么做