小度生活
首页
美食营养
手工爱好
生活家居
返回
小度生活
首页
美食营养
游戏数码
手工爱好
生活家居
健康养生
运动户外
职场理财
情感交际
母婴教育
时尚美容
知识问答
生活知识
搜索
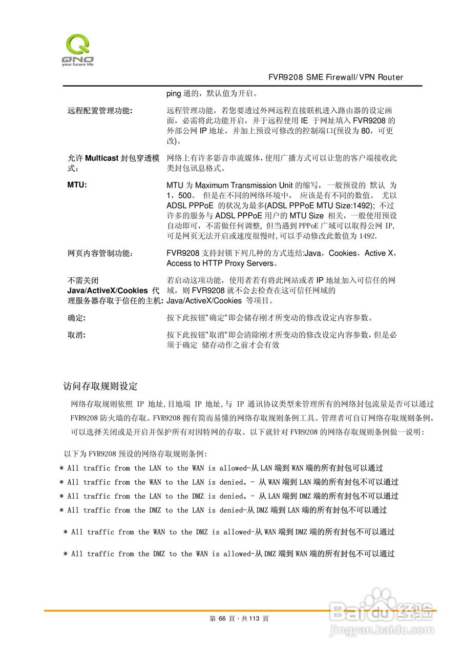
侠诺FVR9208路由器使用说明书:[7]
2025-11-08 13:59:13
本篇为《侠诺FVR9208路由器使用说明书》,主要介绍该产品的使用方法以及常见故障解决方案。
(共篇)
上一篇:
|
下一篇:
声明:
本网站引用、摘录或转载内容仅供网站访问者交流或参考,不代表本站立场,如存在版权或非法内容,请联系站长删除,联系邮箱:site.kefu@qq.com。
相关推荐
侠诺FVR9208s路由器使用说明书:[7]
阅读量:45
侠诺FVR9208s路由器使用说明书:[6]
阅读量:147
侠诺FVR9208s路由器使用说明书:[10]
阅读量:158
侠诺FVR420路由器使用说明书:[7]
阅读量:161
路由器如何使用
阅读量:107
猜你喜欢
鞋子怎么画
日本寿司的做法
苹果手机怎么下载铃声
捞汁的做法
香菇鸡汤的做法
为什么电脑没有声音
身份证丢了怎么坐飞机
早泄怎么治疗
咀怎么读
腌辣椒最好吃的做法
猜你喜欢
海带怎么做好吃
炸鲜蘑的家常做法
字体大小怎么调
妊娠纹怎么消除
蜂蜜为什么会结晶
红烧鸡块怎么烧好吃又嫩
早泄怎么治
为什么额头上会长痘痘
新生儿黄疸怎么处理比较快
精索静脉曲张怎么办