小度生活
首页
美食营养
手工爱好
生活家居
返回
小度生活
首页
美食营养
游戏数码
手工爱好
生活家居
健康养生
运动户外
职场理财
情感交际
母婴教育
时尚美容
知识问答
生活知识
搜索
索尼DCR-PC53E数码摄像机使用说明书:[8]
2025-10-08 16:44:47
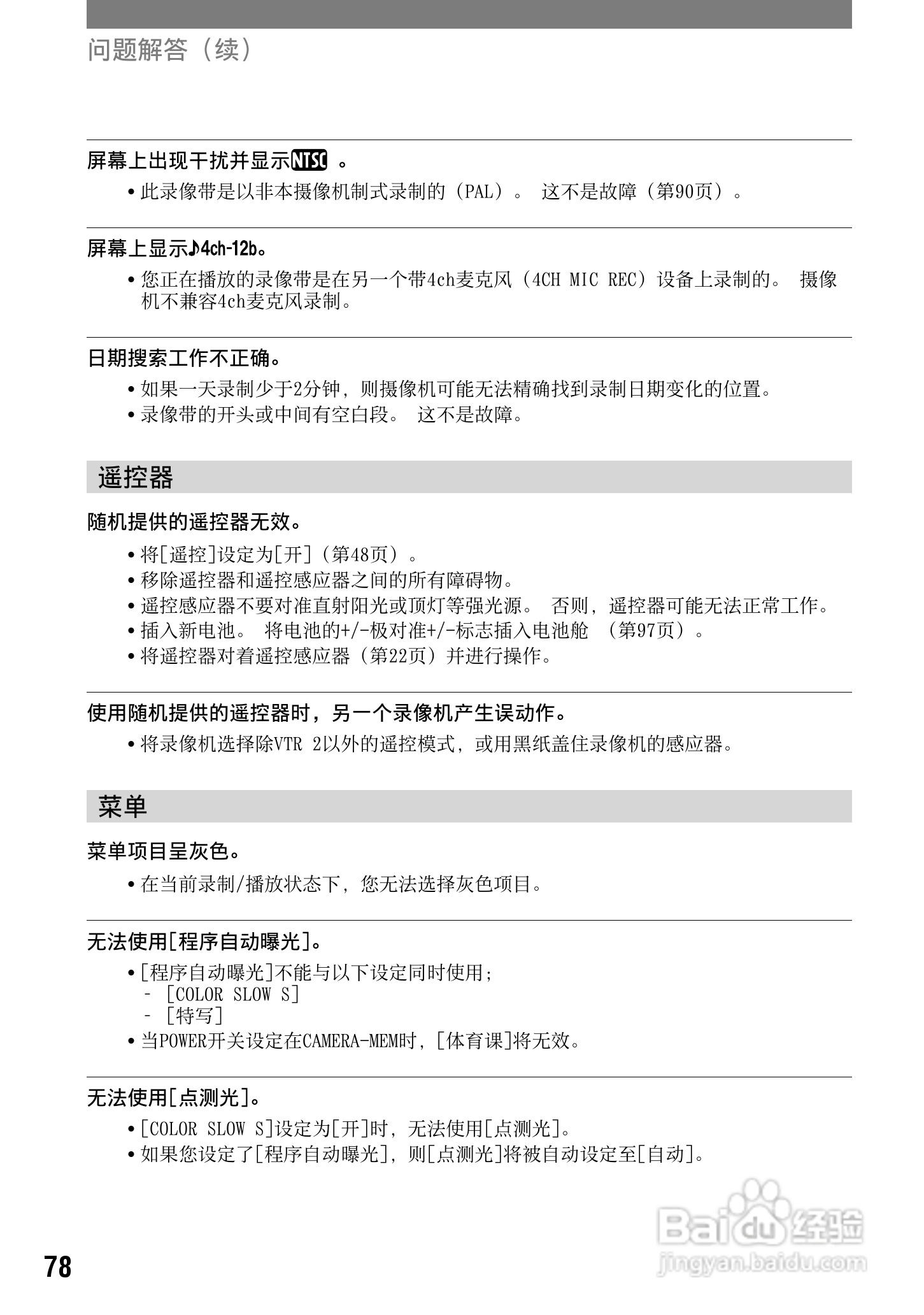
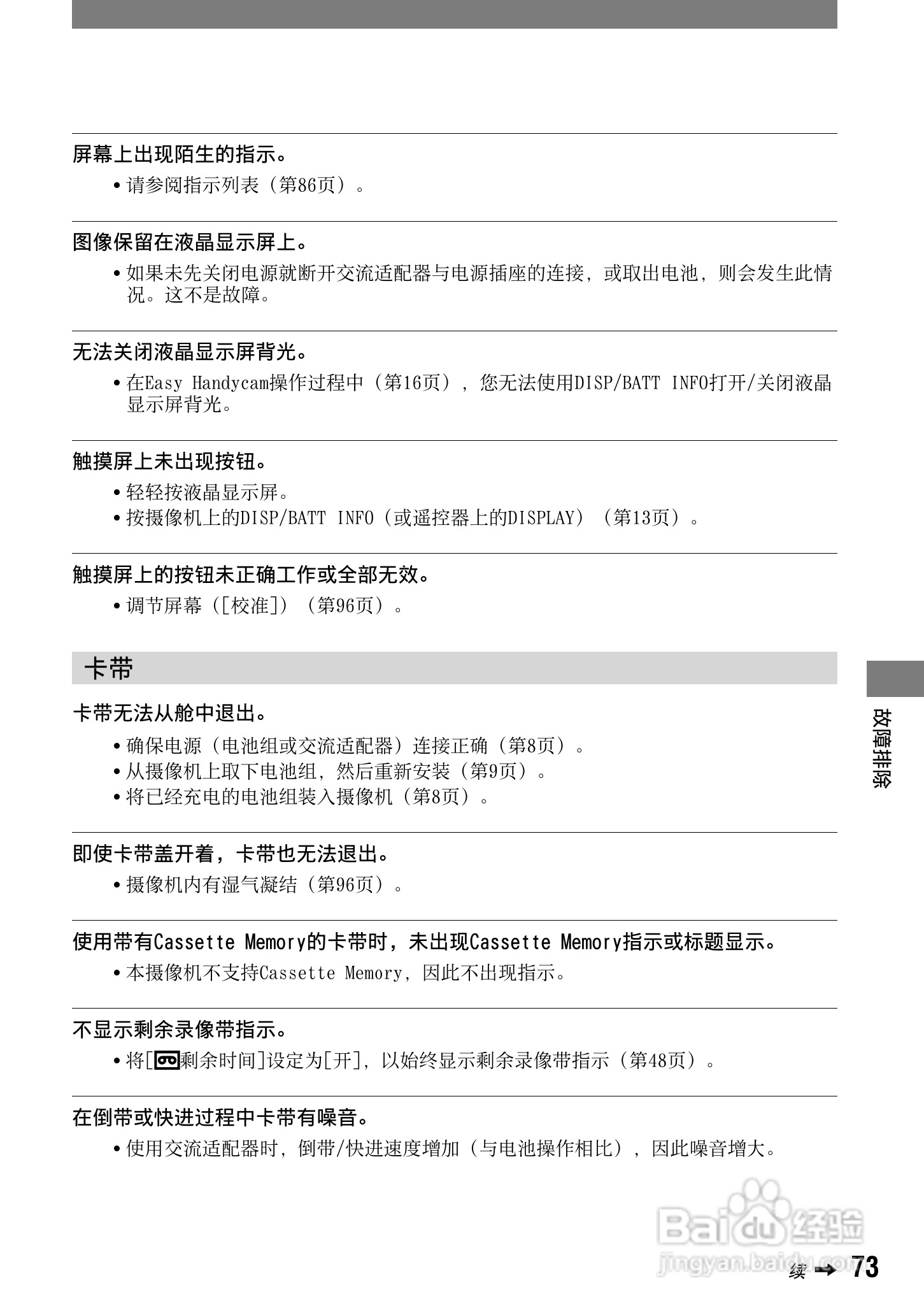
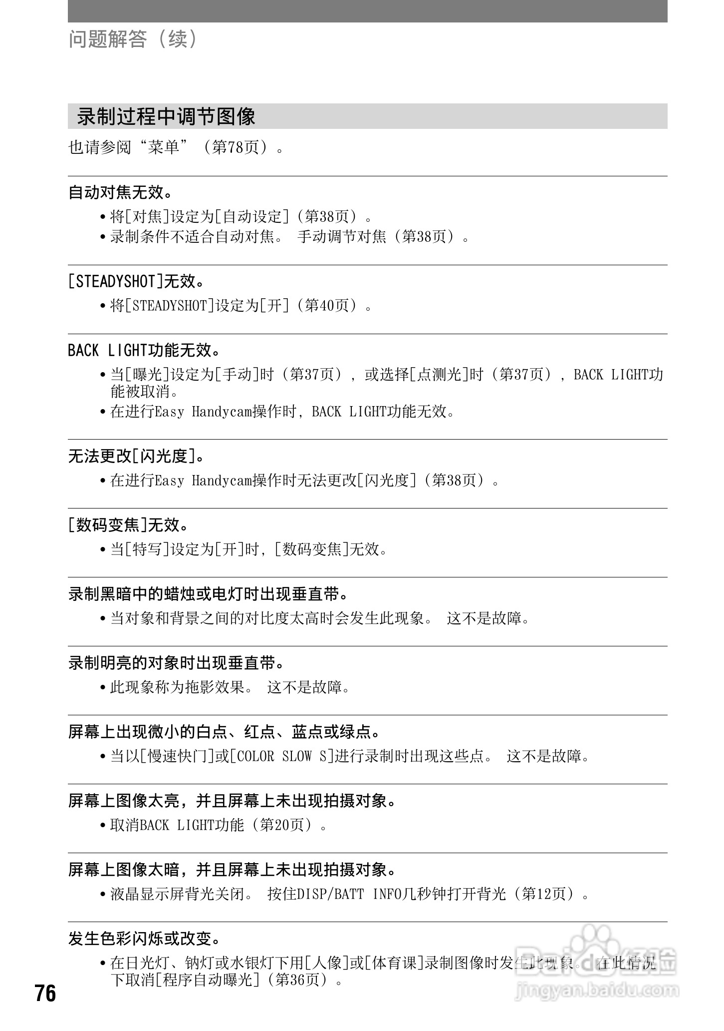
本篇为《索尼DCR-PC53E数码摄像机使用说明书》,主要介绍该产品的使用方法以及常见故障解决方案。
(共篇)
上一篇:
|
下一篇:
声明:
本网站引用、摘录或转载内容仅供网站访问者交流或参考,不代表本站立场,如存在版权或非法内容,请联系站长删除,联系邮箱:site.kefu@qq.com。
相关推荐
索尼DCR-PC53E数码摄像机使用说明书:[9]
阅读量:147
索尼DCR-PC53E数码摄像机使用说明书:[10]
阅读量:146
索尼DCR-HC94E数码摄像机使用说明书:[8]
阅读量:73
索尼DCR-SR70E数码摄像机使用说明书:[8]
阅读量:140
索尼a6000肩带怎么装
阅读量:72
猜你喜欢
solution是什么意思
450分能上什么大学
什么牌子的维生素c好
鞭长莫及是什么意思
ability是什么意思
什么车子寸步难行
lb是什么
燕窝什么时候吃
审时度势是什么意思
cnas是什么意思
猜你喜欢
sunset是什么意思
苦丁茶有什么功效
鸭蛋的腌制方法
运动会解说词
玉兰花什么时候开
什么是社会保障卡
地球什么时候毁灭
运动会广播稿30字
风油精是什么梗
爱不释手的释是什么意思