小度生活
首页
美食营养
手工爱好
生活家居
返回
小度生活
首页
美食营养
游戏数码
手工爱好
生活家居
健康养生
运动户外
职场理财
情感交际
母婴教育
时尚美容
知识问答
生活知识
生活百科
搜索
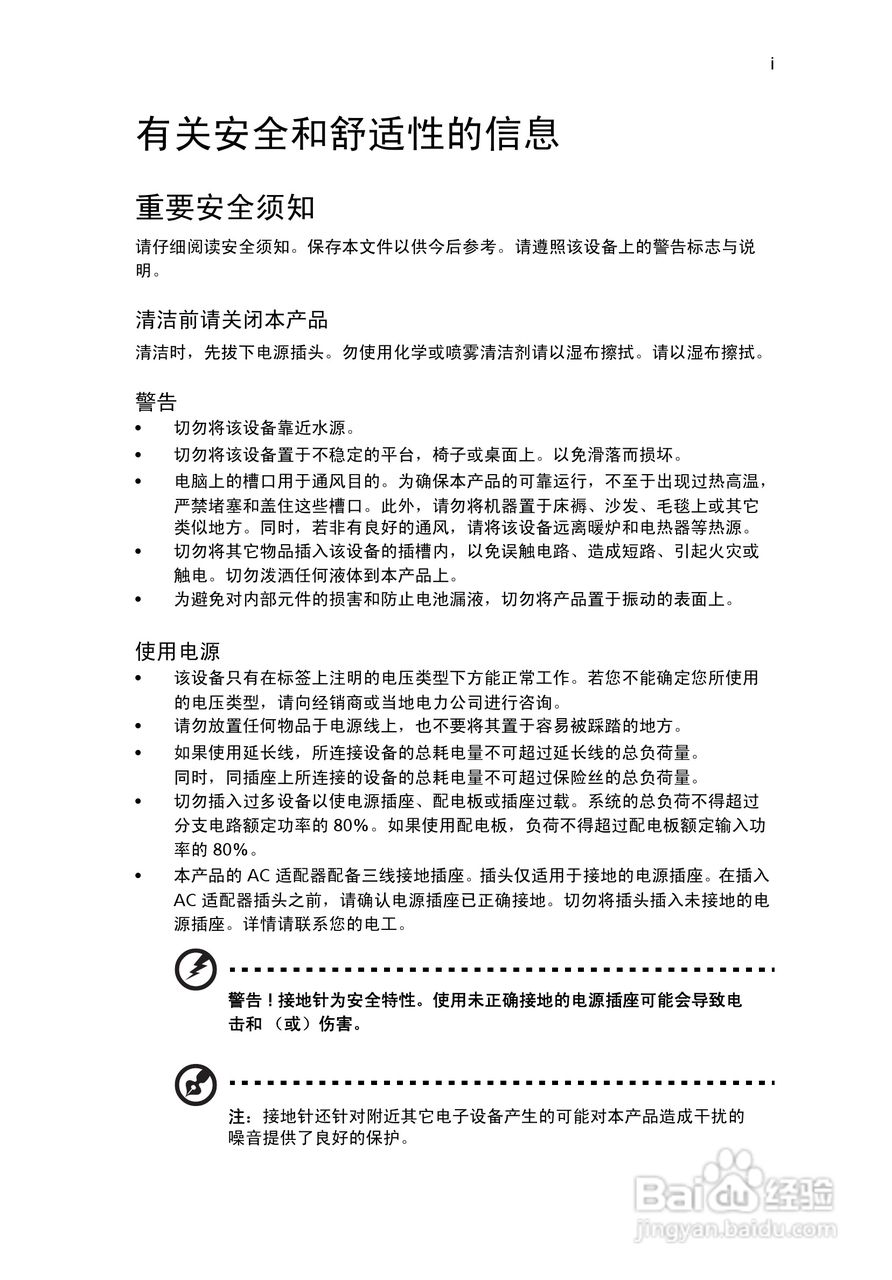
ACER宏基Veriton M460G计算机说明书:[1]
2026-03-26 05:12:19
本篇为《ACER宏基Veriton M460G计算机说明书》,主要介绍该产品的使用方法以及常见故障解决方案。
(共篇)
下一篇:
声明:
本网站引用、摘录或转载内容仅供网站访问者交流或参考,不代表本站立场,如存在版权或非法内容,请联系站长删除,联系邮箱:site.kefu@qq.com。
相关推荐
ACER宏基Veriton M460G计算机说明书:[4]
阅读量:114
ACER宏基Veriton M430计算机说明书:[1]
阅读量:183
ACER宏基Veriton M4610计算机说明书:[1]
阅读量:157
ACER宏基Veriton M461计算机说明书:[1]
阅读量:171
ACER宏基Veriton L410计算机说明书:[1]
阅读量:44
猜你喜欢
goal是什么意思
林蛙养殖技术
幸福是什么英语作文
芦花鸡养殖
摧枯拉朽是什么意思
10088是什么号码
维生素b2的作用和功效
蛭石是什么
暖手宝里面的液体是什么
怜香惜玉是什么意思
猜你喜欢
湿疹是什么样的
豁然开朗什么意思
麻烦的近义词是什么
上海什么时候开学
股市黑天鹅是什么意思
运动会采访问题
butter是什么意思
女孩子生日送什么礼物好
什么是数据挖掘
惊慌失措的措是什么意思