小度生活
首页
美食营养
手工爱好
生活家居
返回
小度生活
首页
美食营养
游戏数码
手工爱好
生活家居
健康养生
运动户外
职场理财
情感交际
母婴教育
时尚美容
知识问答
生活知识
生活百科
搜索
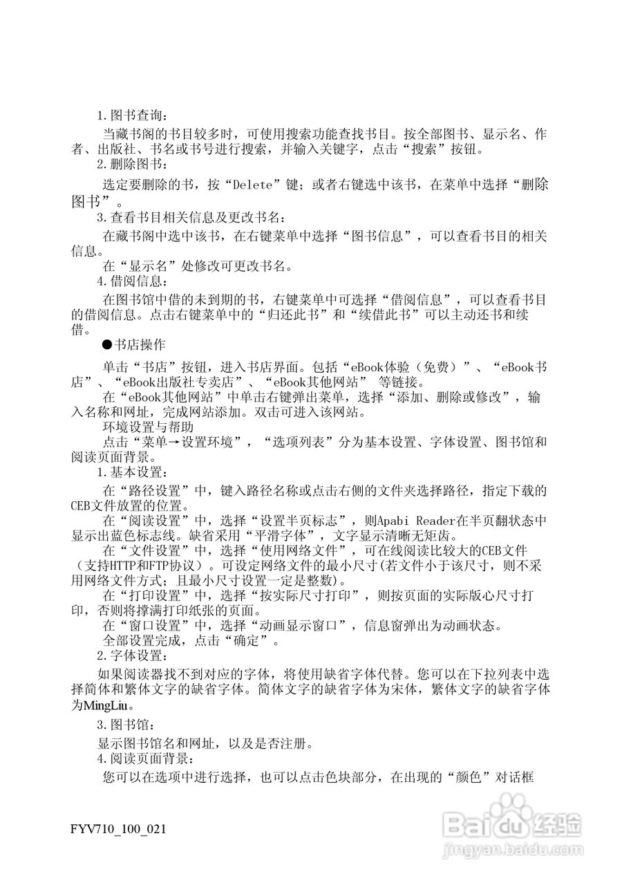
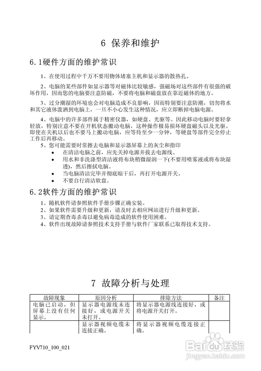
方正飞越V710系列机型使用说明书:[10]
2026-04-21 17:46:46
本篇为《方正飞越V710系列机型使用说明书》,主要介绍该产品的使用方法以及常见故障解决方案。
(共篇)
上一篇:
声明:
本网站引用、摘录或转载内容仅供网站访问者交流或参考,不代表本站立场,如存在版权或非法内容,请联系站长删除,联系邮箱:site.kefu@qq.com。
相关推荐
方正电脑飞越V710系列机型说明书:[10]
阅读量:132
方正电脑飞越V710系列机型说明书:[1]
阅读量:134
方正电脑飞越V710系列机型说明书:[2]
阅读量:119
方正飞越V510系列机型使用说明书:[7]
阅读量:135
使用说明书封面怎么做
阅读量:180
猜你喜欢
尸王殿怎么走图解
身份证丢失怎么补办
飞机票怎么买
bread怎么读
脸上的黄褐斑怎么去掉
香榧怎么吃
手机钢化膜怎么取下来
牙黄怎么快速变白
端午节的手抄报怎么画
床垫怎么选
猜你喜欢
怎么弄小豆豆最刺激
cf怎么改名字
我的世界怎么扔东西
怎么瘦胸
白癜风怎么治疗
年龄怎么算
视频怎么压缩
惠氏奶粉怎么样
怎么戒烟最有效
子宫肌瘤怎么治