小度生活
首页
美食营养
手工爱好
生活家居
返回
小度生活
首页
美食营养
游戏数码
手工爱好
生活家居
健康养生
运动户外
职场理财
情感交际
母婴教育
时尚美容
知识问答
生活知识
生活百科
搜索
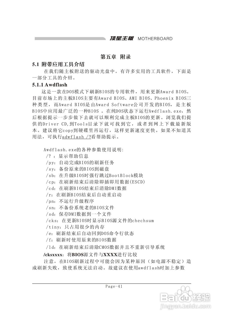
顶星T-945GM型主板说明书:[6]
2026-04-07 04:58:38
本篇为《顶星T-945GM型主板说明书》,主要介绍该产品的使用方法以及常见故障解决方案。
(共篇)
上一篇:
|
下一篇:
声明:
本网站引用、摘录或转载内容仅供网站访问者交流或参考,不代表本站立场,如存在版权或非法内容,请联系站长删除,联系邮箱:site.kefu@qq.com。
相关推荐
主板的结构说明
阅读量:37
主板大小怎么区分
阅读量:44
主板安装cpu教程
阅读量:75
主板纽扣电池的作用与更换
阅读量:32
主板的i/o挡板怎么装
阅读量:62
猜你喜欢
安卓手机如何刷机
denmark怎么读
o型血和ab型生的孩子是什么血型
上海生活信息
九色生活
淘宝信誉怎么提升
怎么样才能永久脱毛
黄海汽车怎么样
正山小种是什么茶
如何缩小桌面图标
猜你喜欢
大龙虾怎么洗
葛朗台是什么意思
如何学习会计
mark是什么意思
如何有效去黑眼圈
如何制作立体贺卡
生活大爆炒
如何推迟经期
提前批次录取是什么意思
如何过好大学生活