小度生活
首页
美食营养
手工爱好
生活家居
返回
小度生活
首页
美食营养
游戏数码
手工爱好
生活家居
健康养生
运动户外
职场理财
情感交际
母婴教育
时尚美容
知识问答
生活知识
生活百科
搜索
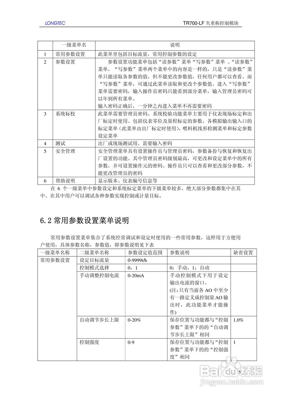
LONGTEC TR700-LF失重称控制模块使用说明书:[2]
2026-04-04 01:54:51
本篇为《LONGTEC TR700-LF失重称控制模块使用说明书》,主要介绍该产品的使用方法以及常见故障解决方案。
(共篇)
上一篇:
|
下一篇:
声明:
本网站引用、摘录或转载内容仅供网站访问者交流或参考,不代表本站立场,如存在版权或非法内容,请联系站长删除,联系邮箱:site.kefu@qq.com。
相关推荐
192.168.10.1登录设置
阅读量:43
无线路由器设置无线访问控制
阅读量:119
mw305r路由器怎么设置
阅读量:190
mw300r路由器设置
阅读量:122
如何用手机远程管理或控制家中的路由器
阅读量:167
猜你喜欢
轰趴是什么意思
猫薄荷对猫有什么作用
ppt是什么
兰州有什么好玩的地方
总胆汁酸高说明什么
限流是什么意思
阴间到底是什么
翻新机是什么意思
70年属什么生肖
朋友是什么排比句
猜你喜欢
每股收益是什么意思
泡脚有什么好处
5月17日是什么日子
西安有什么好玩的地方或者景点
油烟机什么牌子好
胸膜炎什么症状
血清是什么
4月19日是什么星座
30年是什么婚
生灵涂炭什么意思