小度生活
首页
美食营养
手工爱好
生活家居
返回
小度生活
首页
美食营养
游戏数码
手工爱好
生活家居
健康养生
运动户外
职场理财
情感交际
母婴教育
时尚美容
知识问答
生活知识
生活百科
搜索
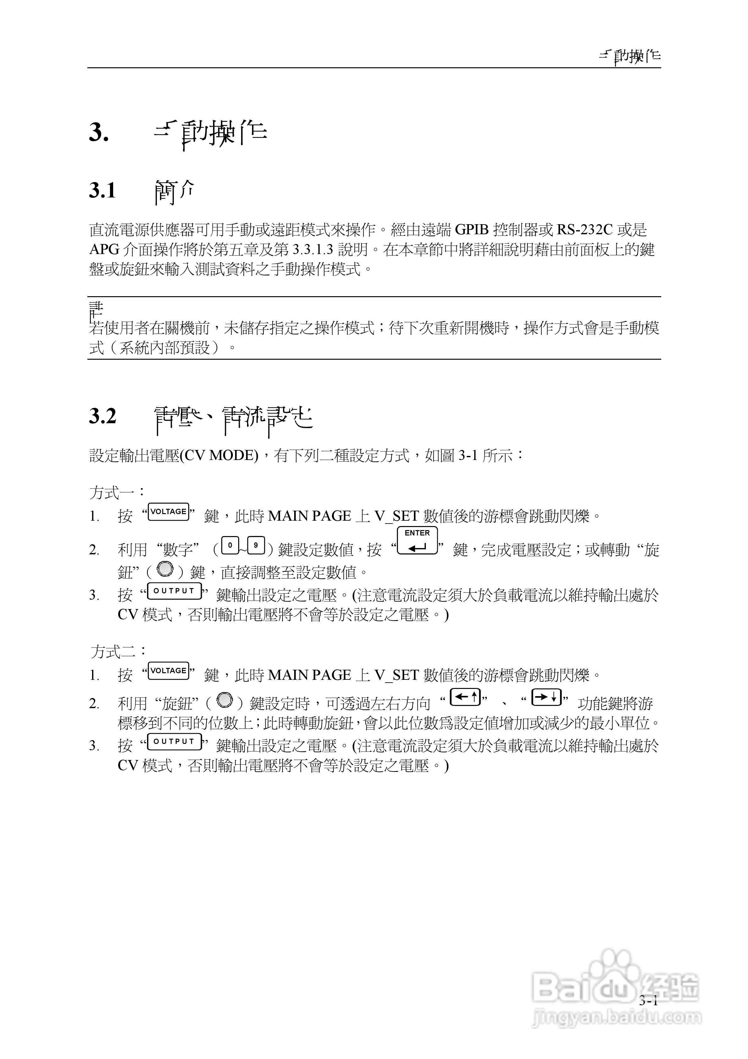
Chroma 可程控直流电源供应器62000P系列操作手册:[4]
2026-03-27 12:07:45
本篇为《Chroma 可程控直流电源供应器62000P系列操作手册》,主要介绍该产品的使用方法以及常见故障解决方案。
(共篇)
上一篇:
|
下一篇:
声明:
本网站引用、摘录或转载内容仅供网站访问者交流或参考,不代表本站立场,如存在版权或非法内容,请联系站长删除,联系邮箱:site.kefu@qq.com。
相关推荐
色母粒颜色不白,用什么增白剂以及使用方法
阅读量:114
食用海参的注意事项
阅读量:75
超好吃的芋头丸子
阅读量:65
高考数学选择题最值秒杀
阅读量:180
雨雪天气行车时该注意些什么?
阅读量:141
猜你喜欢
三同时是指什么
some是什么意思
steam是什么意思
false是什么意思
软妹币是什么意思
车前草有什么功效
tmp文件用什么打开
副教授是什么级别
march是什么意思
int是什么意思
猜你喜欢
离异是什么意思
sama是什么意思
rose是什么意思
初乳是什么颜色
12月23日是什么星座
epic是什么平台
pear是什么意思
黄玫瑰代表什么意思
遑论是什么意思
11月21日是什么星座