小度生活
首页
美食营养
手工爱好
生活家居
返回
小度生活
首页
美食营养
游戏数码
手工爱好
生活家居
健康养生
运动户外
职场理财
情感交际
母婴教育
时尚美容
知识问答
生活知识
生活百科
搜索
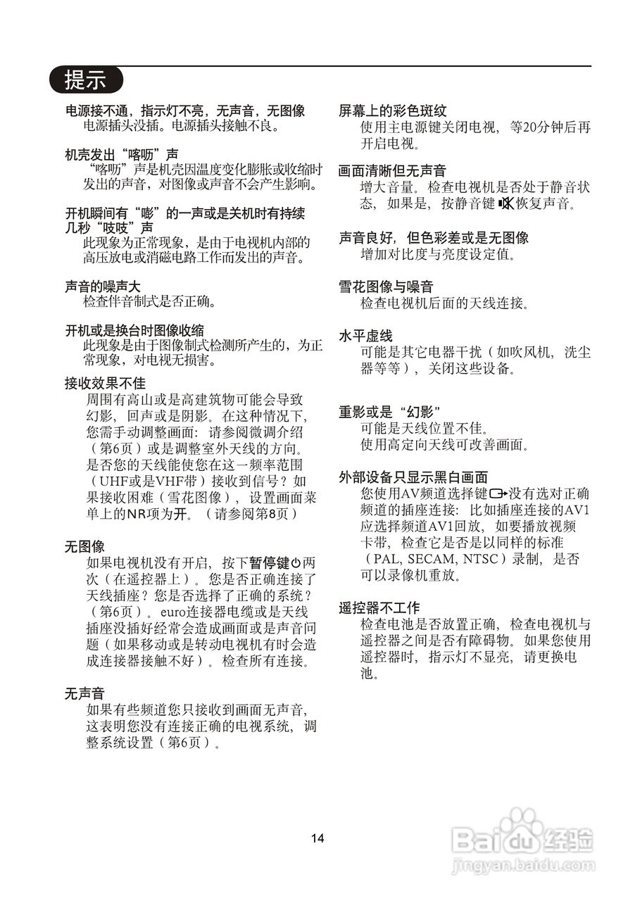
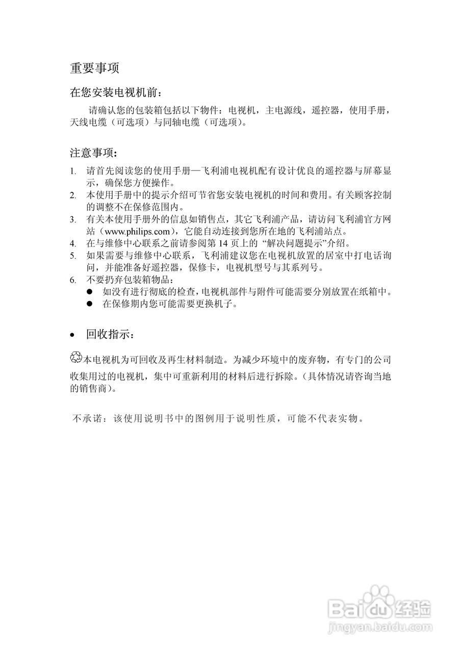
飞利浦29PT4325/93彩电使用说明书
2026-03-28 04:29:13
声明:
本网站引用、摘录或转载内容仅供网站访问者交流或参考,不代表本站立场,如存在版权或非法内容,请联系站长删除,联系邮箱:site.kefu@qq.com。
相关推荐
LG 50PG20R彩电使用说明书:[6]
阅读量:61
海尔D32FA9-AKM彩电使用说明书:[6]
阅读量:116
乐华N25G6B彩电使用说明书
阅读量:140
海尔25F9K-T彩电使用说明书:[1]
阅读量:173
松下TH-P42C30C彩电使用说明书:[4]
阅读量:84
猜你喜欢
山炮是什么意思
mpacc是什么
18kgp是什么意思
得到的反义词是什么
什么是开光
走月亮是什么意思
涤塔夫是什么面料
重阳节是干什么的
墨兰什么时候开花
窦性心率是什么意思
猜你喜欢
一曝十寒是什么意思
鼠标侧键有什么用
ebay是什么
cage是什么意思
什么是swot分析
缺乏维生素c的症状
450分能上什么大学
含维生素c的水果
莘莘学子是什么意思
927事件是什么