小度生活
首页
美食营养
手工爱好
生活家居
返回
小度生活
首页
美食营养
游戏数码
手工爱好
生活家居
健康养生
运动户外
职场理财
情感交际
母婴教育
时尚美容
知识问答
生活知识
生活百科
搜索
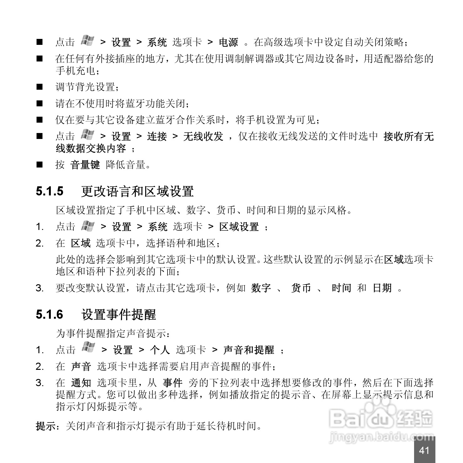
中兴ZTE-E N72手机使用说明书:[5]
2026-03-28 18:50:15
(共篇)
上一篇:
|
下一篇:
声明:
本网站引用、摘录或转载内容仅供网站访问者交流或参考,不代表本站立场,如存在版权或非法内容,请联系站长删除,联系邮箱:site.kefu@qq.com。
相关推荐
中兴ZTE-E N72手机使用说明书:[6]
阅读量:152
中兴ZTE-E N72手机使用说明书:[3]
阅读量:85
中兴ZTE X70手机使用说明书:[5]
阅读量:140
手机如何查看已连接wifi的密码
阅读量:50
手机如何登陆网页电脑版淘宝
阅读量:113
猜你喜欢
初级会计证书怎么领取
小腿浮肿怎么办
怎么改微博名字
scissors怎么读
小米粥怎么做最养胃
wifi信号弱怎么办
怎么才能生发
怎么去除青春痘
辽宁工程技术大学怎么样
蒸蛋怎么做好吃又嫩
猜你喜欢
怎么破
空格怎么打
猪心怎么炒
和彩云怎么用
金毛怎么看纯不纯
实习证明怎么写
光遇雨林怎么过
群机器人怎么弄
谷丙转氨酶高怎么办
怎么编程