小度生活
首页
美食营养
手工爱好
生活家居
返回
小度生活
首页
美食营养
游戏数码
手工爱好
生活家居
健康养生
运动户外
职场理财
情感交际
母婴教育
时尚美容
知识问答
生活知识
搜索
ACER宏基Aspire 7520G笔记本说明书:[1]
2026-02-23 12:02:15
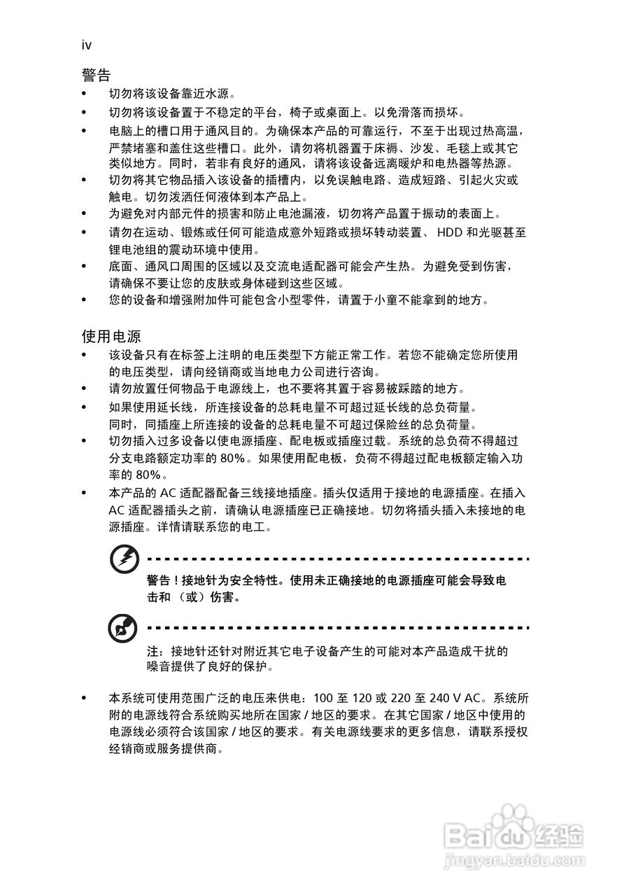
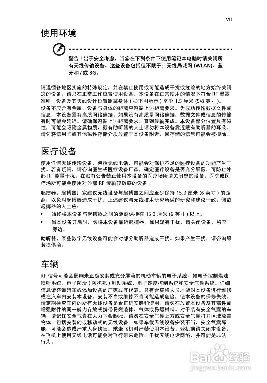
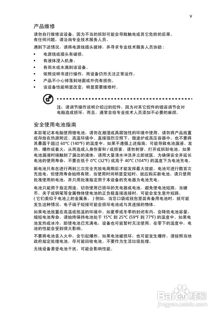
本篇为《ACER宏基Aspire 7520G笔记本说明书》,主要介绍该产品的使用方法以及常见故障解决方案。
(共篇)
下一篇:
声明:
本网站引用、摘录或转载内容仅供网站访问者交流或参考,不代表本站立场,如存在版权或非法内容,请联系站长删除,联系邮箱:site.kefu@qq.com。
相关推荐
ACER宏基Aspire 7520G笔记本说明书:[5]
阅读量:182
ACER宏基Aspire 5830G笔记本说明书:[1]
阅读量:107
ACER宏基Aspire 4937G笔记本说明书:[1]
阅读量:194
ACER宏基Aspire 5920G笔记本说明书:[1]
阅读量:152
ACER宏基Aspire 5925G笔记本说明书:[1]
阅读量:195
猜你喜欢
军营生活
vlog是什么意思
男人生活照
怎么走路好看
如何增强宝宝抵抗力
三星手机如何刷机
112是什么电话
入队申请书怎么写
梦见自己生小孩是什么征兆
生活就像一面镜子
猜你喜欢
期待着你的回来我的小宝贝是什么歌
牛鬼蛇神是什么意思
用蜂蜜怎么做面膜
我荒唐的乱欲生活
如何做一个好老公
乌龟壳烂了怎么办
广汽传祺ga3怎么样
卡修斯怎么打
你会怎么做2015
如何缓解工作压力