小度生活
首页
美食营养
手工爱好
生活家居
返回
小度生活
首页
美食营养
游戏数码
手工爱好
生活家居
健康养生
运动户外
职场理财
情感交际
母婴教育
时尚美容
搜索
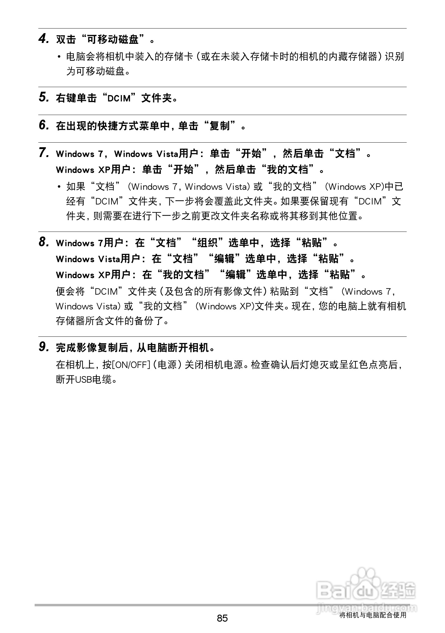
卡西欧EX-ZS200数码相机说明书:[9]
2025-09-23 10:53:17
本篇为《卡西欧EX-ZS200数码相机说明书》,主要介绍该产品的使用方法以及常见故障解决方案。
(共篇)
上一篇:
|
下一篇:
声明:
本网站引用、摘录或转载内容仅供网站访问者交流或参考,不代表本站立场,如存在版权或非法内容,请联系站长删除,联系邮箱:site.kefu@qq.com。
相关推荐
卡西欧EX-ZS200数码相机说明书:[8]
阅读量:23
卡西欧EX-ZS20数码相机使用说明书:[9]
阅读量:48
卡西欧手表怎么设置
阅读量:83
卡西欧如何设置闹钟
阅读量:54
卡西欧黑金怎么辨别真假
阅读量:25
猜你喜欢
洁白的婚纱手捧着鲜花是什么歌
hcg是什么
诺贝尔发明了什么
嘴唇发白是什么原因
bot是什么意思
1962年属什么生肖
8023是什么意思
意象是什么意思
动车和高铁有什么区别
95511是什么电话
猜你喜欢
破窗效应是什么意思
手麻是什么原因引起的
粘胶纤维是什么面料
11月29日是什么星座
以太网是什么
on什么意思
冬至是什么意思
kp是什么意思网络用语
9月3日是什么节日
属羊和什么属相最配